PCCar.ru - Ваш автомобильный компьютер

Вернуться   PCCar.ru - Ваш автомобильный компьютер > MP3Car ТехИнфа > Блоки питания > Самодельные блоки питания

Ответ
 
Опции темы Поиск в этой теме
Старый 10.01.2010, 14:13   #391
Virtual
Гуру
 
Регистрация: 07.11.2009
Возраст: 51
Регион: 02
Машина: Hyundai Accent :)
Сообщений: 1,361
Virtual has a spectacular aura aboutVirtual has a spectacular aura about
По умолчанию

ZVER дажна исправном авто и акб, лично намерял просадки до 8.2в отталкиваясь от данного факта и тести бп.
Virtual вне форума   Ответить с цитированием
Старый 10.01.2010, 16:46   #392
Gosha39
Старший Пользователь
 
Регистрация: 22.08.2007
Возраст: 45
Город: Верхняя Салда
Регион: 66, 96
Машина: 2001\Toyota\Corolla
Сообщений: 354
Gosha39 will become famous soon enough
По умолчанию

to Virtual
Прямо на АКБ такую просадку намерял?
__________________
Мой проект - http://pccar.ru/showthread.php?t=5969
Комп - БП-G39, AsusP5PE-VM, CPU-Intel 2.2Ггц, ОЗУ-1Гб, HDD - Hitachi 2.5" 160Gb, Audygi 2, LILLIPUT GL629, Камера-RV-C270E.
Фронт - Steg K2/01 на Focal 165 VR.
Саб - ЗЯ .......... пока курит
Gosha39 вне форума   Ответить с цитированием
Старый 12.01.2010, 16:00   #393
mefisto
Новый Пользователь
 
Регистрация: 15.09.2008
Город: Москва
Регион: 50, 90, 150
Машина: 1995\jeep\grand cherokee
Сообщений: 15
mefisto is on a distinguished road
По умолчанию

Всех с праздниками, вот приступил к пайке и решил поделиться вариантиком. Мне не хотелось отказываться от плавного включения и на макетке я испытал следующее решение (речь о tps и питание tl+ir).
Транзистор составной, ток выдержит до 3 А, у меня будет стоять без радиатора.

Критика принимается. Схема под splan 6.0
Вложения
Тип файла: rar bp3_rev.rar (21.5 Кб, 937 просмотров)

Последний раз редактировалось mefisto; 12.01.2010 в 16:16. Причина: синтаксическая ошибка
mefisto вне форума   Ответить с цитированием
Старый 12.01.2010, 17:57   #394
Virtual
Гуру
 
Регистрация: 07.11.2009
Возраст: 51
Регион: 02
Машина: Hyundai Accent :)
Сообщений: 1,361
Virtual has a spectacular aura aboutVirtual has a spectacular aura about
По умолчанию

Цитата:
Сообщение от Gosha39 Посмотреть сообщение
to Virtual
Прямо на АКБ такую просадку намерял?
считай что так, намерял комп маршрутник (у него есть такая функция), в цепи питания ЭБУ., а на эбу данное питание идет прямым проводом отдельным, от акб клеммы.
вродь по нормам 9.5 но это когда тепло, а при -20, 8.2 влегкую, хоть и кратковременные выбросы но факт.
Virtual вне форума   Ответить с цитированием
Старый 13.01.2010, 21:26   #395
change
Старший Пользователь
 
Аватар для change
 
Регистрация: 09.06.2009
Возраст: 59
Город: Моск.обл
Регион: 50, 90, 150
Машина: HONDA CR-V 1998г
Сообщений: 436
change is on a distinguished road
По умолчанию

Цитата:
Сообщение от mefisto Посмотреть сообщение
Всех с праздниками, вот приступил к пайке и решил поделиться вариантиком. Мне не хотелось отказываться от плавного включения и на макетке я испытал следующее решение (речь о tps и питание tl+ir).
Транзистор составной, ток выдержит до 3 А, у меня будет стоять без радиатора.

Критика принимается. Схема под splan 6.0

вот сделаеш,попробуеш и отпишись как с переделками работает
по идее должно всё работать нормально
__________________

интересное
change вне форума   Ответить с цитированием
Старый 12.03.2010, 12:22   #396
serg_wolf
Старший Пользователь
 
Аватар для serg_wolf
 
Регистрация: 04.03.2008
Город: NSK
Регион: 54
Машина: Toyota Camry SV33 3s-fe
Сообщений: 153
serg_wolf is on a distinguished road
По умолчанию

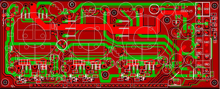
Рисую трехтрансовый ... это силушка
Миниатюры
Нажмите на изображение для увеличения
Название: ver3.4.JPG
Просмотров: 1073
Размер:	94.4 Кб
ID:	15625  
__________________
Дорога в тысячу миль, начинается с одного шага...
serg_wolf вне форума   Ответить с цитированием
Старый 10.05.2010, 00:18   #397
KlonVIR
Новый Пользователь
 
Регистрация: 26.01.2010
Город: Tyumen
Регион: 72
Машина: Ford Fusion
Сообщений: 5
KlonVIR is on a distinguished road
По умолчанию

Собрал данный блок, отрегулировал напряжения, но с TPS-ой комп не запускается Куда копать, уже мозг взрывается от чтения форума...
KlonVIR вне форума   Ответить с цитированием
Старый 12.05.2010, 09:15   #398
serg_wolf
Старший Пользователь
 
Аватар для serg_wolf
 
Регистрация: 04.03.2008
Город: NSK
Регион: 54
Машина: Toyota Camry SV33 3s-fe
Сообщений: 153
serg_wolf is on a distinguished road
По умолчанию

Читай датшит на ТПС.
я вместо тпски, поставил lm339 на каналы +3,3 и 5вольт. Контролирую пере и недо напряжения, делителями+стабилитроном от +5vsb. +12 только по факту появления, через нпн транзистор, и им от +5vsb, формирую PG, с задержкой кондером. Маленько громоздко, зато все напруги как "наладони".
__________________
Дорога в тысячу миль, начинается с одного шага...
serg_wolf вне форума   Ответить с цитированием
Старый 12.05.2010, 23:04   #399
Gosha39
Старший Пользователь
 
Регистрация: 22.08.2007
Возраст: 45
Город: Верхняя Салда
Регион: 66, 96
Машина: 2001\Toyota\Corolla
Сообщений: 354
Gosha39 will become famous soon enough
По умолчанию

У него TPS дохлая была!!!
__________________
Мой проект - http://pccar.ru/showthread.php?t=5969
Комп - БП-G39, AsusP5PE-VM, CPU-Intel 2.2Ггц, ОЗУ-1Гб, HDD - Hitachi 2.5" 160Gb, Audygi 2, LILLIPUT GL629, Камера-RV-C270E.
Фронт - Steg K2/01 на Focal 165 VR.
Саб - ЗЯ .......... пока курит
Gosha39 вне форума   Ответить с цитированием
Старый 06.07.2010, 22:24   #400
serg_wolf
Старший Пользователь
 
Аватар для serg_wolf
 
Регистрация: 04.03.2008
Город: NSK
Регион: 54
Машина: Toyota Camry SV33 3s-fe
Сообщений: 153
serg_wolf is on a distinguished road
По умолчанию UP

Собрал свой 3х трансовый. Печать полностью мой. ТЛ494., драйвера 807/817, развязка первички и вторички пс807. Запуск компа пс807. Защита по току ключей, на встроенных компараторах 494той.
Феррит русих (плохой ) 28*16*7. Греестя аж термоклей стекает. На частотах под 80кгц, уже валит фронты, аж жуть. Ниже низя, мощи мало. Вообщем, феррит русиш в топку... Мониторинг напруг на ЛМ399, (5 и 3.3) от пере и недо..., по 12 вольтам только транзистор открывающийся по факту. Печатка получилась не удобная для монтажа, буду перерисовывать.
Ну счас, пишу с компа, работающего на нем. Кора дуба 2,4. 2гб озу. винт, двд, и GF8600gt, и лива 24бита.
Миниатюры
Нажмите на изображение для увеличения
Название: 100_5287_1.jpg
Просмотров: 947
Размер:	115.7 Кб
ID:	17718  
__________________
Дорога в тысячу миль, начинается с одного шага...
serg_wolf вне форума   Ответить с цитированием
Ответ


Здесь присутствуют: 1 (пользователей: 0 , гостей: 1)
 

Ваши права в разделе
Вы не можете создавать новые темы
Вы не можете отвечать в темах
Вы не можете прикреплять вложения
Вы не можете редактировать свои сообщения

BB коды Вкл.
Смайлы Вкл.
[IMG] код Вкл.
HTML код Выкл.



Часовой пояс GMT +4, время: 17:02.


Работает на vBulletin® версия 3.8.4.
Copyright ©2000 - 2026, Jelsoft Enterprises Ltd.
Перевод: zCarot