PCCar.ru - Ваш автомобильный компьютер

Вернуться   PCCar.ru - Ваш автомобильный компьютер > MP3Car ТехИнфа > AndroidCar > Железо > Планшеты

Ответ
 
Опции темы Поиск в этой теме
Старый 26.04.2017, 17:59   #2021
Denkos
Гуру
 
Регистрация: 21.01.2010
Город: Новосибирск
Регион: 54
Сообщений: 2,580
Denkos is a glorious beacon of lightDenkos is a glorious beacon of lightDenkos is a glorious beacon of lightDenkos is a glorious beacon of lightDenkos is a glorious beacon of lightDenkos is a glorious beacon of light
По умолчанию

Цитата:
Сообщение от oleg707 Посмотреть сообщение
Гпс хватает встроенной антенны.
Раз на раз не приходится.
Denkos вне форума   Ответить с цитированием
Старый 26.04.2017, 18:00   #2022
oleg707
Гуру
 
Аватар для oleg707
 
Регистрация: 16.04.2014
Возраст: 42
Город: Gdynia
Регион: другой - для добавления сообщить ab
Сообщений: 2,548
oleg707 has a reputation beyond reputeoleg707 has a reputation beyond reputeoleg707 has a reputation beyond reputeoleg707 has a reputation beyond reputeoleg707 has a reputation beyond reputeoleg707 has a reputation beyond reputeoleg707 has a reputation beyond reputeoleg707 has a reputation beyond reputeoleg707 has a reputation beyond reputeoleg707 has a reputation beyond repute
По умолчанию

Цитата:
Сообщение от Denkos Посмотреть сообщение
Раз на раз не приходится.
что ему мешает попробовать?
oleg707 вне форума   Ответить с цитированием
Старый 26.04.2017, 18:35   #2023
vtyns
Старший Пользователь
 
Регистрация: 30.10.2016
Возраст: 38
Город: краснодар
Регион: 23, 93
Машина: mazda 3 BK
Сообщений: 155
vtyns is on a distinguished road
По умолчанию

кстати по кондерам. тестирую сейчас свой бп простой без мозгов на нсд. стоит 30 000 мкф. планшет не тухнет даже при долгом кручении стартера
__________________
проектик https://www.drive2.ru/users/dimgg/
vtyns вне форума   Ответить с цитированием
Старый 26.04.2017, 20:35   #2024
sdyz
Старший Пользователь
 
Аватар для sdyz
 
Регистрация: 21.05.2009
Возраст: 47
Город: Умань
Регион: Украина
Машина: Subaru Outback 3.0
Сообщений: 214
sdyz is on a distinguished road
По умолчанию

Цитата:
Сообщение от oleg707 Посмотреть сообщение
а зачем кондёры на входе 10000 ? Греть атмосферу? 100мФ*25В за глаза.
Почему греть? Защита от просадки при долгом вращении стартера. 100 мФ хватит? Сомневаюсь.

Цитата:
Сообщение от oleg707 Посмотреть сообщение
что ему мешает попробовать?
Сейчас подготавливается база, изучается теория. Закупаются нужные комплектующие.

Цитата:
Сообщение от vtyns Посмотреть сообщение
кстати по кондерам. тестирую сейчас свой бп простой без мозгов на нсд. стоит 30 000 мкф. планшет не тухнет даже при долгом кручении стартера
Долгом - это сколько секунд?

P.S. Кто-нибудь мерял сколько потребляет планшет ампер, реально, на "батарее"?
sdyz вне форума   Ответить с цитированием
Старый 26.04.2017, 21:33   #2025
oleg707
Гуру
 
Аватар для oleg707
 
Регистрация: 16.04.2014
Возраст: 42
Город: Gdynia
Регион: другой - для добавления сообщить ab
Сообщений: 2,548
oleg707 has a reputation beyond reputeoleg707 has a reputation beyond reputeoleg707 has a reputation beyond reputeoleg707 has a reputation beyond reputeoleg707 has a reputation beyond reputeoleg707 has a reputation beyond reputeoleg707 has a reputation beyond reputeoleg707 has a reputation beyond reputeoleg707 has a reputation beyond reputeoleg707 has a reputation beyond repute
По умолчанию

Цитата:
Сообщение от sdyz Посмотреть сообщение
Почему греть? Защита от просадки при долгом вращении стартера. 100 мФ хватит? Сомневаюсь.

P.S. Кто-нибудь мерял сколько потребляет планшет ампер, реально, на "батарее"?
твои 10000 без диода уйдут обратно в машину. А с диодом будет большой скачёк тока при первой зарядке. И потеря на диоде с тепловыделением. Лучше по выходу ДС-ДС ставить тогда. У меня 500мФ стоит - хватает. Но батарея оставлена.


сколько потребляет планшет ампер
oleg707 вне форума   Ответить с цитированием
Старый 27.04.2017, 09:36   #2026
blogsylar
Старший Пользователь
 
Регистрация: 19.04.2016
Город: Подольск
Регион: 50, 90, 150
Машина: Ford Focus 3
Сообщений: 379
blogsylar is a jewel in the roughblogsylar is a jewel in the roughblogsylar is a jewel in the roughblogsylar is a jewel in the rough
По умолчанию

Цитата:
Сообщение от oleg707 Посмотреть сообщение
твои 10000 без диода уйдут обратно в машину
Было такое )) Когда еще без знаний и опыта повесил кондер на ACC, и месяц не мог понять, почему у меня машина начинает заводится только если повернуть ключ и держать 2 секунды (2 секунды молчит, и потом резко хопа, и схватывается), видимо, как раз, пока из кондера не уйдет заряд. Уже все перепроверил, и контактную группу новую купил ))

Батарея решает. У меня сейчас перед планшетом стоит кондер на 4300, вроде. Все отлично, но на даче, где вообще не ловит, планшет до ребута доходит. При аккумуляторе такой фигни не было ) Так как в планшете уже нет места, вынесу его на крышку. С ним постабильнее как-то
blogsylar вне форума   Ответить с цитированием
Старый 27.04.2017, 09:50   #2027
sdyz
Старший Пользователь
 
Аватар для sdyz
 
Регистрация: 21.05.2009
Возраст: 47
Город: Умань
Регион: Украина
Машина: Subaru Outback 3.0
Сообщений: 214
sdyz is on a distinguished road
По умолчанию

Продолжаем)
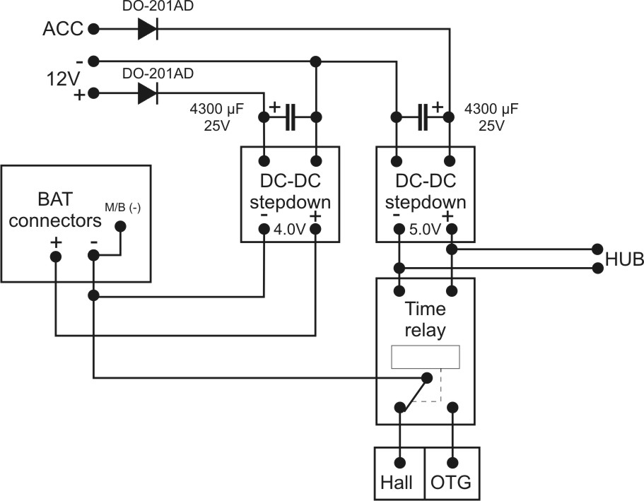
Изучаю вопрос дальше. При изъятии батареи ставится перемычка с минусовой клемы АКБ на минус на материнской плате (М/В (-)). Это для того чтобы планшет не засыпал при включенном контакте OTG?
Миниатюры
Нажмите на изображение для увеличения
Название: NexusPower.jpg
Просмотров: 822
Размер:	65.4 Кб
ID:	47358  
sdyz вне форума   Ответить с цитированием
Старый 27.04.2017, 09:57   #2028
sandr2010
Гуру
 
Регистрация: 13.11.2011
Возраст: 62
Город: Волгоград
Регион: 34
Машина: Mitsubishi RVR, Chery Tiggo
Сообщений: 1,780
sandr2010 is a jewel in the roughsandr2010 is a jewel in the roughsandr2010 is a jewel in the roughsandr2010 is a jewel in the rough
По умолчанию

Нет - чтобы планшет не выключался при 0% заряда и по температуре.
sandr2010 вне форума   Ответить с цитированием
Старый 27.04.2017, 10:09   #2029
sdyz
Старший Пользователь
 
Аватар для sdyz
 
Регистрация: 21.05.2009
Возраст: 47
Город: Умань
Регион: Украина
Машина: Subaru Outback 3.0
Сообщений: 214
sdyz is on a distinguished road
По умолчанию

А как же сделать, чтобы планшет не тух? Подавать + на USB порт?
sdyz вне форума   Ответить с цитированием
Старый 27.04.2017, 10:40   #2030
sandr2010
Гуру
 
Регистрация: 13.11.2011
Возраст: 62
Город: Волгоград
Регион: 34
Машина: Mitsubishi RVR, Chery Tiggo
Сообщений: 1,780
sandr2010 is a jewel in the roughsandr2010 is a jewel in the roughsandr2010 is a jewel in the roughsandr2010 is a jewel in the rough
По умолчанию

У вас датчик холла для этого и таскер/автоматеит/макродроид в помощь. И в настройках - экран - выключать - никогда.
sandr2010 вне форума   Ответить с цитированием
Ответ


Здесь присутствуют: 4 (пользователей: 0 , гостей: 4)
 

Ваши права в разделе
Вы не можете создавать новые темы
Вы не можете отвечать в темах
Вы не можете прикреплять вложения
Вы не можете редактировать свои сообщения

BB коды Вкл.
Смайлы Вкл.
[IMG] код Вкл.
HTML код Выкл.



Часовой пояс GMT +4, время: 10:29.


Работает на vBulletin® версия 3.8.4.
Copyright ©2000 - 2026, Jelsoft Enterprises Ltd.
Перевод: zCarot