PCCar.ru - Ваш автомобильный компьютер

Вернуться   PCCar.ru - Ваш автомобильный компьютер > MP3Car ТехИнфа > Разработка устройств

Ответ
 
Опции темы Поиск в этой теме
Старый 20.02.2011, 15:52   #1
smark2005
Пользователь
 
Аватар для smark2005
 
Регистрация: 23.10.2006
Возраст: 45
Город: Нижегородская обл.
Регион: 52
Машина: ВАЗ 21140
Сообщений: 56
smark2005 is on a distinguished road
По умолчанию Контроллер БП + ДХО + ДУ хелп.

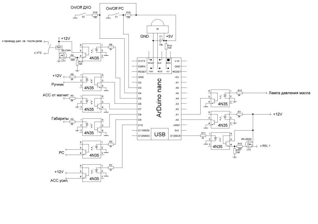
Есть реальная необходимость сделать контроллер блока питания и контроллер дневных ходовых огней (ДХО). Изложу суть того, что желаю сделать. Купил CarDuino, незная для чего он мне нужен и непонимая как с ним обращаться. Да в общем и сейчас мне нифига не понятно хоть уже месяц читаю разные статьи на эту тему, а программированием я занимался последний раз в 10 лет на «Пентагон 128». У меня всё готово для установки в авто, но нет контроллера бп и нет сенсорного стёклышка, пока я жду сенсорку я и решил заняться проблемой контроллера и ДХО, так как считаю не целесообразно использовать CarDuino только для чего-то одного. В процессе разбирательств решил за одно и ДУ прикрутить так как она у меня сделана на громадном по размерам приемнике. И так краткая схема carduino и описание работы, просьба поругать, попинать и самое главное помочь всё это сделать, авось ещё кому пригодится.

P.S. У меня БП компа с гальванической развязкой по массе, по этому масса на схеме нарисована двумя обозначениями. От чего питать CarDuino пока не решил, по логике он всегда должен быть включен, тогда питать надо от авто, но тогда теряется весь смысл гальванической развязки. Или как? Извиняйте, но из за этой проблемы схема полностью не дорисована, так что и здесь тоже прошу помощи.

Логика работы CarDuino

Первое по контроллеру БП.
1. Включаю магнитолу
1) Включается усилок
2) Включается БП
3) Включается комп
2. Выключаем магнитолу
1) Выключается усилок
2) Через одну минуту корректно выключается комп
3) Выключается БП через десять секунд после выключения компа
3. Нажимаем кнопку включения компа в течении одной минуты после выключения магнитолы
1) Комп остаётся работать
2) Усилитель все равно выключается
4. Нажимаем кнопку включения компа (с магнитолой или без)
1) Корректно выключается комп
2) Выключается БП через десять секунд после выключения компа
3) Усилитель – если магнитола работает, остается включен
5. Напряжение питания 10,5 вольт
1) Выключается усилок
2) Через одну минуту корректно выключается комп
3) Выключается БП через десять секунд после выключения компа
6. При включенной магнитоле, кратковременно выключаем-включаем магнитолу (в течении 10-15 секунд)
1) Ничего не происходит
7. Нажимаем кнопку включения компа
1) Включается БП
2) Включается комп
3) Усилок остаётся выключен
8. Кратковременные понижения напряжения (кручу стартер)
1) Ничего не отключается

Второе по Дневным ходовым огням (ДХО). (подключение производится на дальний свет)

1. Включаем зажигание
1. Фары выключены
2. Включаем стартер
1. Фары выключены
3. Двигатель завелся (контроль по лампе давления масла на приборке)
1. Через 10 секунд включаются фары на 30%( при условии, что ручник опущен)
4. Выключаем зажигание
1. Фары выключаются
5. Поднимаем ручник
1. Фары выключаются
6. Опускаем ручник
1. Фары включаются
7. Скорость ниже 3км/ч (контроль по датчику скорости)
1. Фары выключаются через 10 секунд (пробка и т.д.)
8. Включаем габариты
1. Фары остаются включенными на том же уровне яркости
9. Включаем ближний свет
1. ДХО отключается
10.Моргание дальним светом
1. Повышение яркости до 100% и возврат к 30%
11.Аварийная кнопка отключения ДХО ( в случае если в дороге сдох генератор либо акум и т.д.)
1. При однократном нажатии отключает ДХО, до следующего нажатия.
12.Регулировка яркости ДХО через комп (соответственно запоминается выбранное значение в CarDuino)
Миниатюры
Нажмите на изображение для увеличения
Название: схема.jpg
Просмотров: 1101
Размер:	54.2 Кб
ID:	20688  
Вложения
Тип файла: rar Контроллер и фары.rar (119.4 Кб, 694 просмотров)
smark2005 вне форума   Ответить с цитированием
Старый 21.02.2011, 16:30   #2
smark2005
Пользователь
 
Аватар для smark2005
 
Регистрация: 23.10.2006
Возраст: 45
Город: Нижегородская обл.
Регион: 52
Машина: ВАЗ 21140
Сообщений: 56
smark2005 is on a distinguished road
По умолчанию

АУУУ! Кто нибудь. Посмотрели много, а ни кому не интересно?
smark2005 вне форума   Ответить с цитированием
Старый 02.03.2011, 13:35   #3
Beliy
Старший Пользователь
 
Регистрация: 21.09.2009
Возраст: 37
Город: Воронеж
Регион: 36
Машина: ВАЗ-2111
Сообщений: 403
Beliy is on a distinguished road
По умолчанию

Интересно, но чуть позже
Beliy вне форума   Ответить с цитированием
Старый 02.03.2011, 15:11   #4
smark2005
Пользователь
 
Аватар для smark2005
 
Регистрация: 23.10.2006
Возраст: 45
Город: Нижегородская обл.
Регион: 52
Машина: ВАЗ 21140
Сообщений: 56
smark2005 is on a distinguished road
По умолчанию

Цитата:
Сообщение от Beliy Посмотреть сообщение
Интересно, но чуть позже
Спасибо. Будем ждать.
smark2005 вне форума   Ответить с цитированием
Ответ


Здесь присутствуют: 1 (пользователей: 0 , гостей: 1)
 

Ваши права в разделе
Вы не можете создавать новые темы
Вы не можете отвечать в темах
Вы не можете прикреплять вложения
Вы не можете редактировать свои сообщения

BB коды Вкл.
Смайлы Вкл.
[IMG] код Вкл.
HTML код Выкл.



Часовой пояс GMT +4, время: 20:16.


Работает на vBulletin® версия 3.8.4.
Copyright ©2000 - 2026, Jelsoft Enterprises Ltd.
Перевод: zCarot