PCCar.ru - Ваш автомобильный компьютер

Вернуться   PCCar.ru - Ваш автомобильный компьютер > Всё Остальное > Arduino проекты

Ответ
 
Опции темы Поиск в этой теме
Старый 10.02.2017, 21:40   #1
skanch
Модератор
 
Аватар для skanch
 
Регистрация: 19.01.2010
Возраст: 60
Город: Санкт-Петербург
Регион: 78, 98
Сообщений: 2,669
skanch has a brilliant futureskanch has a brilliant futureskanch has a brilliant futureskanch has a brilliant futureskanch has a brilliant futureskanch has a brilliant futureskanch has a brilliant futureskanch has a brilliant futureskanch has a brilliant futureskanch has a brilliant futureskanch has a brilliant future
По умолчанию Отслеживание напряжения на АКБ

Может кому-то пригодится схема отслеживания напряжения на АКБ в машине для самостоятельного изготовления "умного" блока питания на контроллере Arduino . Я (как и многие) отслеживаю состояние АКБ через делитель напряжения и аналоговый вход на Arduino. Как это делается можно почитать здесь. Но есть альтернативный способ сделать это. Использовать регулируемый стабилитрон TL431.

Работает схема следующим образом:если потенциал на Ref меньше 2,5В, стабилитрон TL431 заперт и через него проходит мизерный ток - 0,4 мА. Оптрон тоже заперт и на выходе уровень "LOW"(чтобы оптрон гарантированно был заперт при токе в 0.4 мА параллельно ставим резистор на 220 Ом ) .
Величина напряжения Uз при котором открывается оптрон , определяется делителем напряжения R1 и R2. Его можно рассчитать по формуле:

R2 = 2,5 х R1/(Uз — 2,5)

Я поставил R2 на 20К, что соответствует примерно 15В. И последовательно с R2 поставил подстроечник R7 на 10К, что в итоге дало возможность плавной регулировки порога срабатывания стабилитрона в интервале напряжения от 10.4 В до 14.6 В. Стабилитрон реагирует на изменение напряжения с точностью в 0.01 В.

Когда на контакте Ref больше 2,5 В, стабилитрон TL431 откроется и оптрон тоже, что даст на выходе уровень "HIGH". Это дает возможность отследить средствами Arduino напряжение на АКБ и что-то сделать по событию: если на выходе оптрона уровень "LOW" (АКБ просел), то выключаем что-то или все по алгоритму установленной программы, если на выходе оптрона уровень "HIGH"(АКБ в норме)- программа отрабатывает по алгоритму и ждет когда АКБ "обсохнет" и на выходе оптрона снова окажется "LOW". Если использовать две такие схемы, то можно одновременно отслеживать и "просадку", и максимально высокое напряжение на АКБ. Как-то так...
Схема мною была опробована на одном из моих распределителей питания и как мне показалось - работала более стабильно, нежели с отслеживанием через аналоговые входы Arduino.
На мой взгляд этот метод гораздо проще и заслуживает внимания...
Но это мое мнение...

Небольшой простенький код :

PHP код:
 int inPin 5// контакт, к которому подключен выход стабилитрона
 
int outPin 13//контрольный светодиод "АКБ в норме"
 
int outPin1 8//контрольный светодиод "АКБ разряжен"

void setup() 

  {
  
pinMode(inPinINPUT);// Устанавливаем контакт, как "Вход"
  
pinMode(13OUTPUT); // Устанавливаем контакт, как "Выход" (просто для контроля работы):
  
pinMode(8OUTPUT); // Устанавливаем контакт, как "Выход" (просто для контроля работы):
  
}

void loop()
 
  {

 if (
digitalRead(inPin) == LOW)//если АКБ разряжен, то
  
{
  
digitalWrite (13LOW);// выключаем контроль "АКБ в норме"
  
digitalWrite (8HIGH); // и включаем контроль "АКБ разряжен"
  
}

 else    
// иначе
 
  
{
  
digitalWrite (13HIGH); // включаем контроль "АКБ в норме"
  
digitalWrite (8LOW); // и выключаем контроль "АКБ разряжен"
  
}
 } 

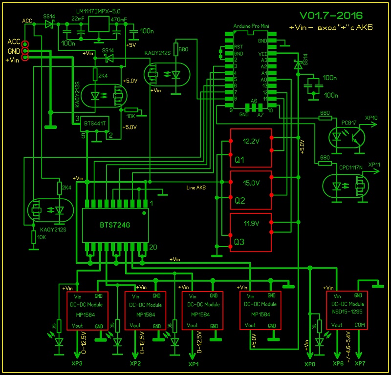
Добавил вариант схемы блока питания с использованием вышеуказанного стабилитрона (на схеме Q1, Q2, Q3 - сборки на стабилитроне TL431 для отслеживания напряжения на АКБ).
Миниатюры
Нажмите на изображение для увеличения
Название: V01.7-16.JPG
Просмотров: 2465
Размер:	211.8 Кб
ID:	46724   Нажмите на изображение для увеличения
Название: Отслеживание напр.JPG
Просмотров: 2224
Размер:	97.0 Кб
ID:	46731  

Последний раз редактировалось admin; 20.03.2017 в 02:50.
skanch вне форума   Ответить с цитированием
Старый 11.02.2017, 00:02   #2
ВладимирC
Старший Пользователь
 
Регистрация: 20.08.2007
Возраст: 53
Город: Москва
Регион: 77, 97, 99, 177
Машина: Hyunday Grandeur 3.3
Сообщений: 852
ВладимирC is a glorious beacon of lightВладимирC is a glorious beacon of lightВладимирC is a glorious beacon of lightВладимирC is a glorious beacon of lightВладимирC is a glorious beacon of light
По умолчанию

Спасибо, еще бонусом развязка от бортсети, для тех кому она нужна конечно. В этом случае выход оптрона с резистором отрываем от общей земли и подаем на развязанную землю. Или вообще, не используя Ардуино, подключаем выход оптрона к управляющему контакту DC-DC и рубим питание полностью.

Последний раз редактировалось ВладимирC; 11.02.2017 в 11:29.
ВладимирC вне форума   Ответить с цитированием
Старый 11.02.2017, 11:33   #3
ВладимирC
Старший Пользователь
 
Регистрация: 20.08.2007
Возраст: 53
Город: Москва
Регион: 77, 97, 99, 177
Машина: Hyunday Grandeur 3.3
Сообщений: 852
ВладимирC is a glorious beacon of lightВладимирC is a glorious beacon of lightВладимирC is a glorious beacon of lightВладимирC is a glorious beacon of lightВладимирC is a glorious beacon of light
По умолчанию

Да, еще добавлю. По даташиту:
"Микросхемы TL431C и TL431AC
предназначены для работы при
температурах от 0°C до 70°C, а микросхемы
TL431A и TL431AI для работы от –40°C до
85°C"
Для автомобиля конечно предпочтительнее TL431A и TL431AI
ВладимирC вне форума   Ответить с цитированием
Старый 11.02.2017, 13:58   #4
skanch
Модератор
 
Аватар для skanch
 
Регистрация: 19.01.2010
Возраст: 60
Город: Санкт-Петербург
Регион: 78, 98
Сообщений: 2,669
skanch has a brilliant futureskanch has a brilliant futureskanch has a brilliant futureskanch has a brilliant futureskanch has a brilliant futureskanch has a brilliant futureskanch has a brilliant futureskanch has a brilliant futureskanch has a brilliant futureskanch has a brilliant futureskanch has a brilliant future
По умолчанию

Цитата:
Сообщение от ВладимирC Посмотреть сообщение
Да, еще добавлю. По даташиту:
"Микросхемы TL431C и TL431AC
предназначены для работы при
температурах от 0°C до 70°C, а микросхемы
TL431A и TL431AI для работы от –40°C до
85°C"
Для автомобиля конечно предпочтительнее TL431A и TL431AI
Согласен - это немаловажно! Благодарю за дополнение!
У "ST Microelectronics" в новых версиях микросхемы температура еще выше.
skanch вне форума   Ответить с цитированием
Старый 13.02.2017, 20:05   #5
skanch
Модератор
 
Аватар для skanch
 
Регистрация: 19.01.2010
Возраст: 60
Город: Санкт-Петербург
Регион: 78, 98
Сообщений: 2,669
skanch has a brilliant futureskanch has a brilliant futureskanch has a brilliant futureskanch has a brilliant futureskanch has a brilliant futureskanch has a brilliant futureskanch has a brilliant futureskanch has a brilliant futureskanch has a brilliant futureskanch has a brilliant futureskanch has a brilliant future
По умолчанию

В продолжение темы...
Сделал "переходную" плату для тестов на свой распределитель питания. "Сдул" делители напряжения с платы и впаял "переходник" со стабилизаторами. Использовал два стаба -один для отслеживания напряжения старта системы (не менее 12.2В), второй отслеживание "просадки" на АКБ (11.9В). Установка напряжений подстроечными резисторами в пределах напряжения от 10.4 В до 14.6 В. Точность отслеживания напряжения видно на видео.

Миниатюры
Нажмите на изображение для увеличения
Название: Дел1.jpg
Просмотров: 2042
Размер:	273.3 Кб
ID:	46767   Нажмите на изображение для увеличения
Название: Дел2.jpg
Просмотров: 2380
Размер:	178.7 Кб
ID:	46768  

Последний раз редактировалось skanch; 13.02.2017 в 20:54.
skanch вне форума   Ответить с цитированием
Старый 13.02.2017, 23:09   #6
ВладимирC
Старший Пользователь
 
Регистрация: 20.08.2007
Возраст: 53
Город: Москва
Регион: 77, 97, 99, 177
Машина: Hyunday Grandeur 3.3
Сообщений: 852
ВладимирC is a glorious beacon of lightВладимирC is a glorious beacon of lightВладимирC is a glorious beacon of lightВладимирC is a glorious beacon of lightВладимирC is a glorious beacon of light
По умолчанию

А для чего так много MP1584?
ВладимирC вне форума   Ответить с цитированием
Старый 14.02.2017, 01:02   #7
skanch
Модератор
 
Аватар для skanch
 
Регистрация: 19.01.2010
Возраст: 60
Город: Санкт-Петербург
Регион: 78, 98
Сообщений: 2,669
skanch has a brilliant futureskanch has a brilliant futureskanch has a brilliant futureskanch has a brilliant futureskanch has a brilliant futureskanch has a brilliant futureskanch has a brilliant futureskanch has a brilliant futureskanch has a brilliant futureskanch has a brilliant futureskanch has a brilliant future
По умолчанию

Цитата:
Сообщение от ВладимирC Посмотреть сообщение
А для чего так много MP1584?
Один питает Arduino, три с регулируемым напряжением и временными задержками на выход... Еще один канал не регулируемый по напряжению (на нем напряжение АКБ), но тоже с возможностью временной задержки. Всего четыре канала. В этой версии так...

Последний раз редактировалось skanch; 14.02.2017 в 01:35.
skanch вне форума   Ответить с цитированием
Старый 14.02.2017, 21:00   #8
mazay66
Старший Пользователь
 
Регистрация: 17.10.2015
Город: Санкт-Петербург
Регион: 78, 98
Машина: Рено Колеос
Сообщений: 647
mazay66 is a name known to allmazay66 is a name known to allmazay66 is a name known to allmazay66 is a name known to allmazay66 is a name known to allmazay66 is a name known to all
По умолчанию

Цитата:
Сообщение от skanch Посмотреть сообщение
Стабилитрон реагирует на изменение напряжения с точностью в 0.01 В.
Классно! Если будете менять плату под монтаж стабилитрона, советую ещё разместить на плате дополнительный ключ, срабатывающий от +12В (от лампы заднего хода) и коммутирующий цепь питания +5В. Это добавит универсальности данному блоку и не потребует больших вложений.
P.S. Для а/м с автоматической коробкой передач, потребуется секундная задержка на срабатывания ключа.
mazay66 вне форума   Ответить с цитированием
Старый 14.02.2017, 21:06   #9
skanch
Модератор
 
Аватар для skanch
 
Регистрация: 19.01.2010
Возраст: 60
Город: Санкт-Петербург
Регион: 78, 98
Сообщений: 2,669
skanch has a brilliant futureskanch has a brilliant futureskanch has a brilliant futureskanch has a brilliant futureskanch has a brilliant futureskanch has a brilliant futureskanch has a brilliant futureskanch has a brilliant futureskanch has a brilliant futureskanch has a brilliant futureskanch has a brilliant future
По умолчанию

Цитата:
Сообщение от mazay66 Посмотреть сообщение
...советую ещё разместить на плате дополнительный ключ, срабатывающий от +12В (от лампы заднего хода) и коммутирующий цепь питания +5В.
Вполне реализуемо - почему бы нет?!
skanch вне форума   Ответить с цитированием
Старый 15.02.2017, 00:45   #10
ВладимирC
Старший Пользователь
 
Регистрация: 20.08.2007
Возраст: 53
Город: Москва
Регион: 77, 97, 99, 177
Машина: Hyunday Grandeur 3.3
Сообщений: 852
ВладимирC is a glorious beacon of lightВладимирC is a glorious beacon of lightВладимирC is a glorious beacon of lightВладимирC is a glorious beacon of lightВладимирC is a glorious beacon of light
По умолчанию

Цитата:
Сообщение от skanch Посмотреть сообщение
Один питает Arduino, три с регулируемым напряжением и временными задержками на выход... Еще один канал не регулируемый по напряжению (на нем напряжение АКБ), но тоже с возможностью временной задержки. Всего четыре канала. В этой версии так...
Наверноe вопрос неправильно поставлен был). Питание ардуино и выходы я и по схеме вижу, заинтересовало для чего именно на практике используются эти выходы, учитывая ещё и наличие NSD?
ВладимирC вне форума   Ответить с цитированием
Ответ


Здесь присутствуют: 1 (пользователей: 0 , гостей: 1)
 

Ваши права в разделе
Вы не можете создавать новые темы
Вы не можете отвечать в темах
Вы не можете прикреплять вложения
Вы не можете редактировать свои сообщения

BB коды Вкл.
Смайлы Вкл.
[IMG] код Вкл.
HTML код Выкл.



Часовой пояс GMT +4, время: 05:20.


Работает на vBulletin® версия 3.8.4.
Copyright ©2000 - 2026, Jelsoft Enterprises Ltd.
Перевод: zCarot