PCCar.ru - Ваш автомобильный компьютер

Вернуться   PCCar.ru - Ваш автомобильный компьютер > MP3Car ТехИнфа > Блоки питания > Разное

Ответ
 
Опции темы Поиск в этой теме
Старый 06.11.2007, 17:14   #1
Зундер
Старший Пользователь
 
Регистрация: 03.08.2007
Возраст: 55
Город: Kiev
Регион: Украина
Машина: Mazda Tribute
Сообщений: 158
Зундер is on a distinguished road
По умолчанию БП для ноутбука в автомобиль (автомобильный DC/DC преобразователь)

К сожалению, не все ссылки на исходники есть, приношу извинения авторам.

Выдалось пару дней, потратил их на поиск простого и надёжного БП для современного ноута.
Резюме:
1. БП можно строить на любой доступной специализированной микросхеме!
2. Конкретная схемотехника зависит только от настроения автора, и того, что валяется на столе в момент прихода Музы схемотехника.

Требования к моему БП: 19.5В 4А и в нём же 5В 2-3А для питания разных USB-устройств от хаба. Т.е. нам нужен stepup и stepdown преобразователь в одной схеме, но рассмотрим несколько разных вариантов.

Спасибо Клаус
Цитата:
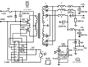
TL494 (оригинальная разработка Texas Instruments) - ИС ШИМ преобразователя напряжения с однотактными выходами (TL 494 IN - корпус DIP16, -25..85С, TL 494 CN - DIP16, 0..70C).
К1006ЕУ4 - отечественный аналог TL494
TL594 - аналог TL494 c улучшенной точностью усилителей ошибки и компаратора
TL598 - аналог TL594 c двухтактным (pnp-npn) повторителем на выходе
И дальше по тексту для любителей легендарной TL494.
Например
http://www.atomlink.ru/~slash/pr3.html
http://www.atomlink.ru/~slash/pr1.html
http://www.radiokot.ru/forum/download.php?id=2238
http://cxem.net/****/comp77-2.gif
http://www.radiokot.ru/forum/download.php?id=2249
ну и во вложениях семы заслуживают внимания.
Далеко не все схемы из приведенных рассчитаны для ноутбука, выложены для примера тем, кто хочет попробовать свои силы.
Если я правильно понимаю, если использовать TL598 вместо TL494, то затворы полевиков можно подключать напрямую к TL598 без дополнительных биполярных транзисторов.
Профессионалы, корректируйте, подсказывайте!

Продолжение следует.
Миниатюры
Нажмите на изображение для увеличения
Название: jensen.jpg
Просмотров: 18460
Размер:	45.5 Кб
ID:	4285   Нажмите на изображение для увеличения
Название: up100.jpg
Просмотров: 27697
Размер:	31.1 Кб
ID:	4286   Нажмите на изображение для увеличения
Название: schem12.jpg
Просмотров: 15593
Размер:	23.2 Кб
ID:	4287   Нажмите на изображение для увеличения
Название: comp77-2.jpg
Просмотров: 16424
Размер:	21.2 Кб
ID:	4288  

Последний раз редактировалось Зундер; 03.11.2010 в 21:52.
Зундер вне форума   Ответить с цитированием
Старый 06.11.2007, 17:48   #2
Зундер
Старший Пользователь
 
Регистрация: 03.08.2007
Возраст: 55
Город: Kiev
Регион: Украина
Машина: Mazda Tribute
Сообщений: 158
Зундер is on a distinguished road
По умолчанию

Ну и самая, на мой взгляд, интересная схема 5В от OldPol
http://www.radiokot.ru/circuit/power/converter/11/

Форумчанин 9922 любезно предложил отличные, мощные и миниатюрные схемы. Их прелесть в том, что есть по ним вся информация по сборке. как то печатные платы, моточные данные.
http://www.pccar.ru/attachment.php?a...0&d=1193657770
выглядит так http://www.pccar.ru/attachment.php?a...9&d=1193657729
Ещё схемка достойная внимания: http://www.pccar.ru/attachment.php?a...1&d=1193657799

Последний раз редактировалось Зундер; 29.11.2007 в 19:33.
Зундер вне форума   Ответить с цитированием
Старый 13.11.2007, 21:17   #3
Alifer
Пользователь
 
Регистрация: 04.11.2007
Регион: 77, 97, 99, 177
Машина: 2007\Toyota\Avensis
Сообщений: 17
Alifer is on a distinguished road
По умолчанию

Приветствую.
А можно мне, незнающему, скромо спросить.
Почему нельзя использовать уже готовые универсальные преобразователи DC/DC коих в инете навалом по 15-30 вечнозеленых?
Alifer вне форума   Ответить с цитированием
Старый 13.11.2007, 21:33   #4
Зундер
Старший Пользователь
 
Регистрация: 03.08.2007
Возраст: 55
Город: Kiev
Регион: Украина
Машина: Mazda Tribute
Сообщений: 158
Зундер is on a distinguished road
По умолчанию

Если это фирменный образец подходящего напряжения и тока, то только на здоровье! Это и дешевле, и надёжнее!
Для моего ноута нет DC/DC 19.5В 5А, есть китайцы, но дороже и низкого качества сборки, фирменных (надёжных) я не встретил.

Мало того, по последней схеме можно собрать и питание для ноута, и питание для внешних потребителей USB в 3-5А дополнительно, схема потянет.
Зундер вне форума   Ответить с цитированием
Старый 13.11.2007, 21:56   #5
Зундер
Старший Пользователь
 
Регистрация: 03.08.2007
Возраст: 55
Город: Kiev
Регион: Украина
Машина: Mazda Tribute
Сообщений: 158
Зундер is on a distinguished road
По умолчанию

Кстати, в чём большой плюс самоделок, так это в выборе микросхем с большИм диапазоном рабочих напряжений! Верхний предел 28В -не проблема! Просадка напряжения при заводке до 6В -не проблема!
Я видел много всяких преобразователей в продаже, но получил предупреждение, что комп перезагрузится, что в случае смерти преобразователя, он снимается с гарантии, ибо рассчитан на +10+14В.
В Китае тепло, им неведомо напряжение просадки аккума при -35В...
Зундер вне форума   Ответить с цитированием
Старый 02.12.2007, 01:32   #6
Зундер
Старший Пользователь
 
Регистрация: 03.08.2007
Возраст: 55
Город: Kiev
Регион: Украина
Машина: Mazda Tribute
Сообщений: 158
Зундер is on a distinguished road
По умолчанию

Лично я пересмотрел своё отношение к ноутбучному АБП, буду собирать на типовых схемах включения на LM2577-adj с питанием 19.5В 3А для ноута и на LV2576-5 5В 3А для питания USB устройств.
Суть в том, что при 3А и правильном рассчёте, эти микросхемы не нуждаются даже в радиаторах и имеют минимальную обвязку , в таком режиме могут отдавать до 6А в пике, поместить можно хоть в спичечный коробок, затрат в условиях .ua аж 3-10$ на всё в зависимости от китайсковости произодителей рассыпухи!

При желании, можно снять и 15А, но надо ставить транзистор с радиатором.
Вложения
Тип файла: rar LM_up_down.rar (1.18 Мб, 10398 просмотров)
Зундер вне форума   Ответить с цитированием
Старый 02.12.2007, 13:35   #7
Mikrik
Новый Пользователь
 
Регистрация: 24.11.2007
Возраст: 48
Город: Белгород
Регион: 77, 97, 99, 177
Машина: 1997 audi S6
Сообщений: 14
Mikrik is on a distinguished road
По умолчанию

Привет Зундер! Внимательно слежу за твоими идеями, послений вариант потряс своей простотой. Сам имею ноут с питаловом 18,5В и 65W 3.5А хочу поставить его в машину а себе купить посовременней.
Mikrik вне форума   Ответить с цитированием
Старый 02.12.2007, 13:58   #8
Зундер
Старший Пользователь
 
Регистрация: 03.08.2007
Возраст: 55
Город: Kiev
Регион: Украина
Машина: Mazda Tribute
Сообщений: 158
Зундер is on a distinguished road
По умолчанию

Спасибо за поддержку!
Сейчас пытаюсь придумать защиту от просадки аккумулятора и развести печатную плату.
Зундер вне форума   Ответить с цитированием
Старый 02.12.2007, 15:51   #9
Mikrik
Новый Пользователь
 
Регистрация: 24.11.2007
Возраст: 48
Город: Белгород
Регион: 77, 97, 99, 177
Машина: 1997 audi S6
Сообщений: 14
Mikrik is on a distinguished road
По умолчанию

Не понял ? просадку какого аккамулятора.
Mikrik вне форума   Ответить с цитированием
Старый 02.12.2007, 15:56   #10
Зундер
Старший Пользователь
 
Регистрация: 03.08.2007
Возраст: 55
Город: Kiev
Регион: Украина
Машина: Mazda Tribute
Сообщений: 158
Зундер is on a distinguished road
По умолчанию

Защитить автомобильный аккумулятор от переразряда, если использовать с заглушенным двигателем.
LM2576 это делается элементарно, а вот с 2577 надо экспериментировать.
Зундер вне форума   Ответить с цитированием
Ответ


Здесь присутствуют: 1 (пользователей: 0 , гостей: 1)
 

Ваши права в разделе
Вы не можете создавать новые темы
Вы не можете отвечать в темах
Вы не можете прикреплять вложения
Вы не можете редактировать свои сообщения

BB коды Вкл.
Смайлы Вкл.
[IMG] код Вкл.
HTML код Выкл.



Часовой пояс GMT +4, время: 16:37.


Работает на vBulletin® версия 3.8.4.
Copyright ©2000 - 2026, Jelsoft Enterprises Ltd.
Перевод: zCarot