PCCar.ru - Ваш автомобильный компьютер

Вернуться   PCCar.ru - Ваш автомобильный компьютер > MP3Car ТехИнфа > Блоки питания > Контроллеры управления питанием

Ответ
 
Опции темы Поиск в этой теме
Старый 26.03.2012, 10:47   #1
sterr
Новый Пользователь
 
Регистрация: 17.10.2009
Возраст: 51
Регион: Казахстан
Сообщений: 7
sterr is on a distinguished road
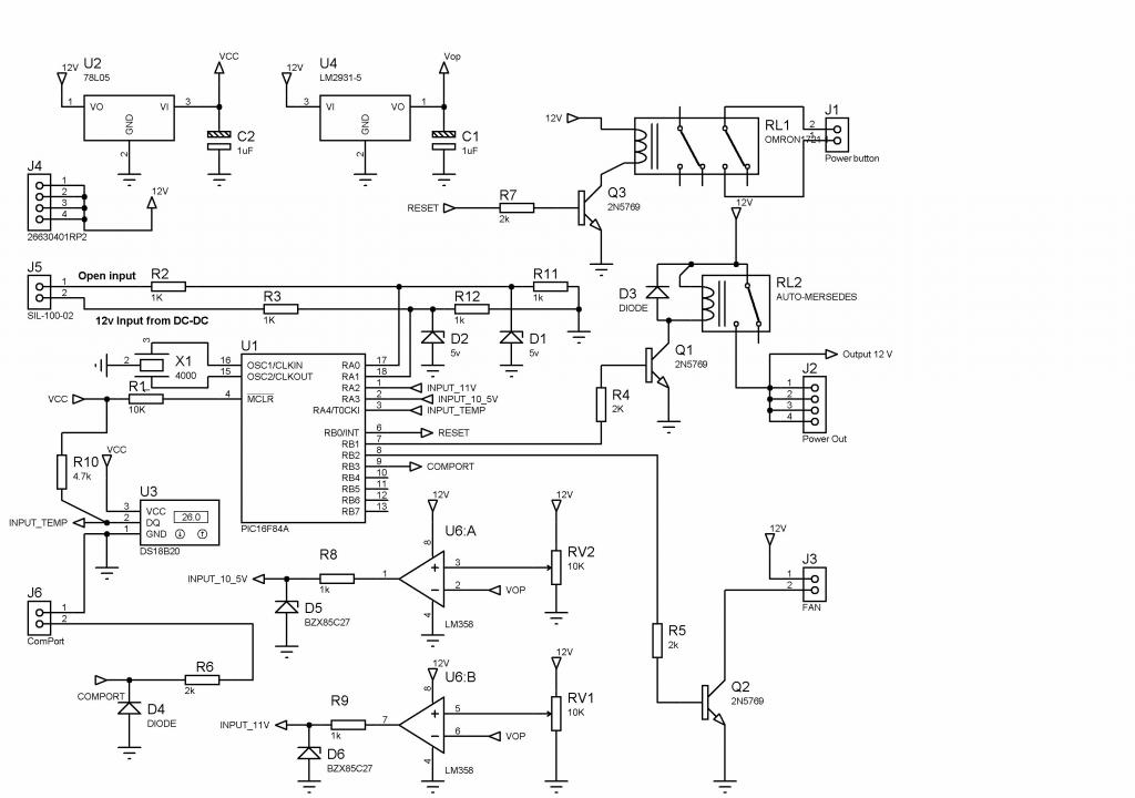
По умолчанию Контроллер управления БП АТХ на PIC16F84

Не нашел на форуме действующих конструкций на PIC16f84, который является наиболее доступным и неприхотливым контроллером, обеспечивающий все нужные функции. Устройство собрано в железе и опробовано пока в тестовом режиме.

Осуществляет следующие функции:
1. Подача питания на БП АТХ
2. Включение компьютера
3. Правильное выключение (poweroff, hibernate) 3 попытки через 2 мин, потом питание просто выключается
4. Контроль напряжения 11v (возможность работы), 10.5v(батарея разряжена).
5. Контроль температуры (пока не реализовано)
6. Звуковая сигнализация режимов (не протестировано и схематически пока не реализовано)
7. Выдача сведений о режимах на COM порт (пока не тестировано).

Прошивка с бета версией прилагается. В прошивке фьюзы поменять на XT.
Миниатюры
Нажмите на изображение для увеличения
Название: powerupMain.jpg
Просмотров: 1233
Размер:	29.1 Кб
ID:	25978   Нажмите на изображение для увеличения
Название: pwrup.jpg
Просмотров: 1380
Размер:	72.2 Кб
ID:	25979  
Вложения
Тип файла: zip mypwrup3.zip (1.3 Кб, 950 просмотров)
sterr вне форума   Ответить с цитированием
Старый 26.03.2012, 14:34   #2
awtoap
Гуру
 
Аватар для awtoap
 
Регистрация: 19.09.2009
Возраст: 47
Город: Мелитополь
Регион: Украина
Сообщений: 2,022
awtoap is a splendid one to beholdawtoap is a splendid one to beholdawtoap is a splendid one to beholdawtoap is a splendid one to beholdawtoap is a splendid one to beholdawtoap is a splendid one to beholdawtoap is a splendid one to behold
По умолчанию

Где вы этот древний кал находите...я имею ввиду контроллер...его ценник порой переваливает новые с более насыщенной периферией. Юзайте хотя бы PIC16F628 или какие там рядом...я просто недавно начал использовать PIC и использую 18 и 24 серии.
awtoap вне форума   Ответить с цитированием
Старый 26.03.2012, 15:26   #3
sterr
Новый Пользователь
 
Регистрация: 17.10.2009
Возраст: 51
Регион: Казахстан
Сообщений: 7
sterr is on a distinguished road
По умолчанию

это то, что можно найти в мусоре. жалко туда ставить 628 с шимом и компараторами. хотя и в эту схему можно поставить, если нужно прогу скомпилю. Мне для подобного устройства этого достаточно. Можно было бы конечно извратиться на 12с509 или подобных, но в моем мусоре его нет.
sterr вне форума   Ответить с цитированием
Ответ


Здесь присутствуют: 1 (пользователей: 0 , гостей: 1)
 

Ваши права в разделе
Вы не можете создавать новые темы
Вы не можете отвечать в темах
Вы не можете прикреплять вложения
Вы не можете редактировать свои сообщения

BB коды Вкл.
Смайлы Вкл.
[IMG] код Вкл.
HTML код Выкл.



Часовой пояс GMT +4, время: 14:08.


Работает на vBulletin® версия 3.8.4.
Copyright ©2000 - 2026, Jelsoft Enterprises Ltd.
Перевод: zCarot