PCCar.ru - Ваш автомобильный компьютер

Вернуться   PCCar.ru - Ваш автомобильный компьютер > MP3Car ТехИнфа > АвтоЗвук

Ответ
 
Опции темы Поиск в этой теме
Старый 08.01.2009, 20:18   #1
Leha080
Banned
 
Регистрация: 09.12.2008
Возраст: 41
Город: М.О. Подольск
Регион: 50, 90, 150
Машина: 2008 Opel Astra Gtс 1.6
Сообщений: 505
Leha080 is on a distinguished road
По умолчанию Схема подключения звука

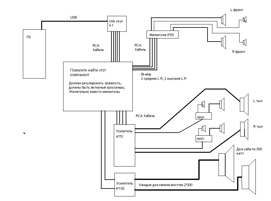
Есть идея но не знаю как реализовать
Может кто поможет или посоветует подругому(вапрос к специалистам по автозвуку и начинающим)
PS: нечего подобного я еще не встречал(так что сразу не бейте)
Миниатюры
Нажмите на изображение для увеличения
Название: Безымянный.jpg
Просмотров: 3419
Размер:	11.3 Кб
ID:	8807  
Leha080 вне форума   Ответить с цитированием
Старый 08.01.2009, 20:21   #2
Leha080
Banned
 
Регистрация: 09.12.2008
Возраст: 41
Город: М.О. Подольск
Регион: 50, 90, 150
Машина: 2008 Opel Astra Gtс 1.6
Сообщений: 505
Leha080 is on a distinguished road
По умолчанию

ОДного элента не хвотает
ОН должен регулировать громкость,должны быть активные кросоверы,И чтобы встал вместо майфуна
Весь инет облазил ТИШИНА
Гуру последняя надежда на вас
Leha080 вне форума   Ответить с цитированием
Старый 08.01.2009, 20:55   #3
Alegol
Пользователь
 
Регистрация: 07.10.2008
Возраст: 39
Регион: 36
Сообщений: 45
Alegol is on a distinguished road
По умолчанию

Схема вся размазана, ничего же не видно.
Alegol вне форума   Ответить с цитированием
Старый 08.01.2009, 23:32   #4
Leha080
Banned
 
Регистрация: 09.12.2008
Возраст: 41
Город: М.О. Подольск
Регион: 50, 90, 150
Машина: 2008 Opel Astra Gtс 1.6
Сообщений: 505
Leha080 is on a distinguished road
По умолчанию

http://pccar.ru/attachment.php?attac...1&d=1231443049
так получше будет!!!
Миниатюры
Нажмите на изображение для увеличения
Название: Безымянный.JPG
Просмотров: 3945
Размер:	50.9 Кб
ID:	8808  
Leha080 вне форума   Ответить с цитированием
Старый 09.01.2009, 00:08   #5
ВладимирC
Старший Пользователь
 
Регистрация: 20.08.2007
Возраст: 53
Город: Москва
Регион: 77, 97, 99, 177
Машина: Hyunday Grandeur 3.3
Сообщений: 852
ВладимирC is a glorious beacon of lightВладимирC is a glorious beacon of lightВладимирC is a glorious beacon of lightВладимирC is a glorious beacon of lightВладимирC is a glorious beacon of light
По умолчанию

Думаю твою схему сейчас раскритикуют, потому как вообще все неправильно.
Главное в любой схеме - это фронт, а ты его пускаешь через магнитолу. Нормального фронта считай нет, с остальным можно даже и не заморачиваться, нормального звука уже не будет.
Добейся сначала нормальной звуковой схемы хотя бы с фронтом, дальше уже можно развивать систему сабом и в последнюю очередь тыловой акустикой.
Тот компонент, который ты ищешь - это любой хороший 4хканальный усилок с развитыми регулировками фильтров, магнитолу из схемы выкинуть. На этом усилке можно построить поканальный фронт. Если нужно еще и задержками управлять, то либо ставить звуковой процессор перед этим усилителем, либо программно его организовать. Громкость регулировать с компа.
Тыл на схеме у тебя вообще не пойми как реализован. Зачем 3х компонетнтный тыл тебе нужен, да еще при наличии 2х сабов? Ты его в жизни грамотно не настроишь. Да и пассивным кроссам там не место тогда уж.
Схему сейчас лень рисовать, но примерно так:
С передних каналов звуковухи на все входы 4хканального усилителя, на нем фильтрами разделяешь частоты и с него 2 канала на высокочастотники, 2 канала на миды.
С задних каналов звуковухи точно так же на такой же усилитель и с него точно так же как фронтальные, только на тыловые колонки. (нужно ли на тыловых делать поканалку, это еще вопрос, тыл не такую важную роль играет в звуковой схеме, можно обойтись вообще хорошими коаксиалами и 2хканальным усилком для них)
С выхода саба звуковухи на усилитель (2х, 4х или еще лучше моноблок) а с него на саб или сабы. Сабы подключить паралельно или последовательно в зависимости от сопротивления катушек и возможностей сабового усилка.
ВладимирC вне форума   Ответить с цитированием
Старый 09.01.2009, 00:18   #6
Leha080
Banned
 
Регистрация: 09.12.2008
Возраст: 41
Город: М.О. Подольск
Регион: 50, 90, 150
Машина: 2008 Opel Astra Gtс 1.6
Сообщений: 505
Leha080 is on a distinguished road
По умолчанию

регулирование громкости с пк я исключаю так как хочу иметь реальную ручку ане виртуальную мололи че случится завис или еще че(недавно только завис на медиаплеере был звук закальцованый ,цыканье ,с ужасом вырубил майфунпока не отвис, "а так че делать")
2) для средних и высоких будут собраны "мастеркитовские" усиля ,а они самые простые- кросоверы нужны полюбому
3)магнитола итак будет удалена нона ее место и должно встать НЕЧТО
Leha080 вне форума   Ответить с цитированием
Старый 09.01.2009, 00:36   #7
ВладимирC
Старший Пользователь
 
Регистрация: 20.08.2007
Возраст: 53
Город: Москва
Регион: 77, 97, 99, 177
Машина: Hyunday Grandeur 3.3
Сообщений: 852
ВладимирC is a glorious beacon of lightВладимирC is a glorious beacon of lightВладимирC is a glorious beacon of lightВладимирC is a glorious beacon of lightВладимирC is a glorious beacon of light
По умолчанию

Цитата:
Сообщение от Leha080 Посмотреть сообщение
регулирование громкости с пк я исключаю так как хочу иметь реальную ручку ане виртуальную мололи че случится завис или еще че(недавно только завис на медиаплеере был звук закальцованый ,цыканье ,с ужасом вырубил майфунпока не отвис, "а так че делать")
2) для средних и высоких будут собраны "мастеркитовские" усиля ,а они самые простые- кросоверы нужны полюбому
3)магнитола итак будет удалена нона ее место и должно встать НЕЧТО
Пока я правил текст, ты уже ответил. На случай зависания можно предусмотреть просто отключение звука. Если хочется удобную ручную регулировку, то нужно смотреть усилитель с дистанционной регулировкой, либо паять тонкомпенсированный регулятор громкости. Или как вариант брать креативовский X-FI USB там крутилка на самой звуковухе есть. Вообще проблема регулировки громкости самая простая проблема в твоей схеме.
ВладимирC вне форума   Ответить с цитированием
Старый 09.01.2009, 00:49   #8
Leha080
Banned
 
Регистрация: 09.12.2008
Возраст: 41
Город: М.О. Подольск
Регион: 50, 90, 150
Машина: 2008 Opel Astra Gtс 1.6
Сообщений: 505
Leha080 is on a distinguished road
По умолчанию

да я тоже сначала не понял че произошло
С фронтом согласен так и будет
Тыл почему разделенка потаму что ппаять 2х или 4х канальный усь разнецы для меня проктически нет поэтому спереди ивзади два 4х канальных уся
такая звукавуха по принципу не подходит (хочется чего небудь ,чтобы под дизайн вместо майфуна
Радилась одна идея: Если из майфуна выкинуть сд привод ,перепоять громкость на 4 канала, и напихать акт.кроссоверов( вроде встает все на места и радио остается но реально ли это!!!!)
Leha080 вне форума   Ответить с цитированием
Старый 09.01.2009, 00:57   #9
ВладимирC
Старший Пользователь
 
Регистрация: 20.08.2007
Возраст: 53
Город: Москва
Регион: 77, 97, 99, 177
Машина: Hyunday Grandeur 3.3
Сообщений: 852
ВладимирC is a glorious beacon of lightВладимирC is a glorious beacon of lightВладимирC is a glorious beacon of lightВладимирC is a glorious beacon of lightВладимирC is a glorious beacon of light
По умолчанию

Цитата:
Сообщение от Leha080 Посмотреть сообщение
да я тоже сначала не понял че произошло
С фронтом согласен так и будет
Тыл почему разделенка потаму что ппаять 2х или 4х канальный усь разнецы для меня проктически нет поэтому спереди ивзади два 4х канальных уся
такая звукавуха по принципу не подходит (хочется чего небудь ,чтобы под дизайн вместо майфуна
Радилась одна идея: Если из майфуна выкинуть сд привод ,перепоять громкость на 4 канала, и напихать акт.кроссоверов( вроде встает все на места и радио остается но реально ли это!!!!)
Ты не учитываешь, что Би-ампинг это не только поканальное усиление частот но и их разделение. А разделить их можно только активными кроссоверами. Это лишние деньги и не самые маленькие и трудности настройки, тоже не такие простые как кажутся. А если поканалка будет на пассивных кроссах, то нет смысла в отдельном канале усиления для каждой частоты.
ВладимирC вне форума   Ответить с цитированием
Старый 09.01.2009, 01:05   #10
Leha080
Banned
 
Регистрация: 09.12.2008
Возраст: 41
Город: М.О. Подольск
Регион: 50, 90, 150
Машина: 2008 Opel Astra Gtс 1.6
Сообщений: 505
Leha080 is on a distinguished road
По умолчанию

Я же писал то что кроссы будут активными но спаять собираюсь сам,но с тылом ты меня почти переубедил!!!
незнаю пока как регулятор перепоять на 4 канала???
Leha080 вне форума   Ответить с цитированием
Ответ


Здесь присутствуют: 1 (пользователей: 0 , гостей: 1)
 

Ваши права в разделе
Вы не можете создавать новые темы
Вы не можете отвечать в темах
Вы не можете прикреплять вложения
Вы не можете редактировать свои сообщения

BB коды Вкл.
Смайлы Вкл.
[IMG] код Вкл.
HTML код Выкл.



Часовой пояс GMT +4, время: 05:51.


Работает на vBulletin® версия 3.8.4.
Copyright ©2000 - 2026, Jelsoft Enterprises Ltd.
Перевод: zCarot