PCCar.ru - Ваш автомобильный компьютер

Вернуться   PCCar.ru - Ваш автомобильный компьютер > Всё Остальное > Проекты > Рабочий журнал

Ответ
 
Опции темы Поиск в этой теме
Старый 06.09.2009, 11:58   #1
Markoff
Новый Пользователь
 
Регистрация: 30.05.2008
Возраст: 49
Город: Томск
Регион: 70
Машина: 2003\Honda\Stream
Сообщений: 12
Markoff is on a distinguished road
Smile Honda Stream 2003 - Mna_PCCar

История началась в далеком прошлом... когда приобрел с аукциона авто:

Штатная магнитола абсолютно не возбуждала:

Но, зато было 2а свободных дина! Тогда я еще ничего не знал о PCCar'ах и просто ходил по рынку и искал себе тачскриновскую магнитолу. Даже нашел, но не на рынке, а на ebay.com... В это самое время, подошел ко мне сослуживец, и просто показал этот сайт! Вот тогда-то я и заразился по настоящиму идеей вживить компьютер в свой авто! Спасибо огромное этому товарищу!
С финансами - как обычно и бывает в неподходящий момент - был напряг... но зато мимо меня пробегала бука IBM R40 с битой матрицей и горелым Ethernet портом. Естественно, я ее себе положил в карман широких штанин
Свободных финансов все еще небыло, но идея уже горела вовсю! Не мог устоять на месте, все что-то мне покоя она не давала
Рассказал тогда я о своей мечте еще одному товарищу erema. Он оказался шустрее меня и побыстренькому приобрел мониторчик, собрал компьютер и все это поставил в машину! После этого я вааще спать перестал!
Изучил несколько фронтэндов, но единственный, который меня удовлетворил, был LeoCar.
Летом 2007 года я съездил с семьей на море. брял с собой буку с озикоми внешний gps приемник. Естественно мне это понравилось! Правда gps приемник был Com'овский, а для моего проекта нужен usb. 300 рублей и 2 часа времени и он стал USB'шный. На ebay.com приобрел экранчик (Lilliput 7" EBY701-NP/C/T VGA Touch screen):

У хорошего человека за "Спасибо" взял старую таётовскую магнитолу:

выдрал оттуда усилитель 4*30 ватт (я не меломан, меня качество звука устраивает). Освободил корпус от японских кишок и начал колдовать...
экранчик не подходил немного в мою панель. Машину портить я совершенно не хотел, тогда я разобрал экранчик:

обклеил переднюю его панель снаружи малярным скотчем:

и на маленькой церкулярочки откромсал по 3 миллиметра с каждой из сторон. Собрал. И... прикрепил к корпусу от магнитолы:



Чтобы экран не болтался, по 4м сторонам прикрутил винтики, немного поджав ими экран. Чтобы не скрипел, проклеил кусочком изоленты:

Для жесткости передней панели магнитолы, проклеил ее этими же обрезками пластмассы. Получилось не красиво, но этого не видно
Что делал дальше - в следующем посте...
__________________


Комп: Notebook IBM-R40/512Mb/60Gb/Wi-Fi
OS: Windows XP
FrontEnd: LeoCar
Проект здесь.

Последний раз редактировалось Markoff; 12.10.2009 в 19:38.
Markoff вне форума   Ответить с цитированием
Старый 06.09.2009, 12:58   #2
Hmelik
Старший Пользователь
 
Регистрация: 15.09.2008
Возраст: 46
Регион: Израиль
Машина: Volvo 945
Сообщений: 264
Hmelik has a spectacular aura aboutHmelik has a spectacular aura about
По умолчанию

если используеш дабл дин только для моника поставь матрицу на корпус дабл дина, а мозги во внутрь магнитолы
Hmelik вне форума   Ответить с цитированием
Старый 06.09.2009, 15:37   #3
Markoff
Новый Пользователь
 
Регистрация: 30.05.2008
Возраст: 49
Город: Томск
Регион: 70
Машина: 2003\Honda\Stream
Сообщений: 12
Markoff is on a distinguished road
По умолчанию Продолжение

на ebay.com был преобретен универсальный инвертер для питания бука от бортовой сети:

Все бы вроде ничего... но неудобно руками включать бук, потом выключать его... Кароче появилась необходимость изобретать систему управления питанием. сначала я сделал ее на 556 микрушке (таймере)... но это получилось громозко и функционально ограниченно... Пораскинув мозгами, пришел к выводу, что необходимо изучать PIC контроллеры. И о чудо! это оказалось настолько легко! Когда-то я програмил на асме Z80, поэтому с PIC справился легко. Конечно, я не претендую на грандиозную работу по программированию, но мои функции он выполняет.
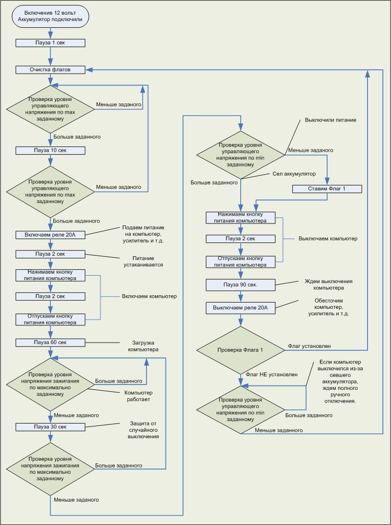
здесь лежит программа для PIC12F675. Здесь лежит схема и печатная плата для контроллера питания. Логика работы контроллера здесь.
А вот сама схема управления питанием + усилитель 4х30Вт.:



Принцип изготовления печатной платы, думаю нет никакой необходимости рассказывать. Единственное могу сказать - это кропотливо, но оно того стоит. Для простоты монтажа, я обозначил рассположение с обратной стороны платы. методика такая же как и при изготовлении дорожек.

Продолжение следует.
Миниатюры
Нажмите на изображение для увеличения
Название: Universal_Laptop_DC_adapter_resize.jpg
Просмотров: 3410
Размер:	40.7 Кб
ID:	12512   Нажмите на изображение для увеличения
Название: DSC01831_resize.JPG
Просмотров: 3182
Размер:	130.2 Кб
ID:	12517   Нажмите на изображение для увеличения
Название: DSC01832_resize.JPG
Просмотров: 3130
Размер:	123.5 Кб
ID:	12518   Нажмите на изображение для увеличения
Название: Блок-схема програшивки1.jpg
Просмотров: 2033
Размер:	108.3 Кб
ID:	12575  
Вложения
Тип файла: zip pic.zip (3.1 Кб, 1169 просмотров)
Тип файла: zip PcCar.zip (47.9 Кб, 1175 просмотров)
__________________


Комп: Notebook IBM-R40/512Mb/60Gb/Wi-Fi
OS: Windows XP
FrontEnd: LeoCar
Проект здесь.

Последний раз редактировалось Markoff; 12.09.2009 в 15:52.
Markoff вне форума   Ответить с цитированием
Старый 06.09.2009, 15:41   #4
Markoff
Новый Пользователь
 
Регистрация: 30.05.2008
Возраст: 49
Город: Томск
Регион: 70
Машина: 2003\Honda\Stream
Сообщений: 12
Markoff is on a distinguished road
По умолчанию

Цитата:
Сообщение от Hmelik Посмотреть сообщение
если используеш дабл дин только для моника поставь матрицу на корпус дабл дина, а мозги во внутрь магнитолы
ну... все мозги туда засунуть не получится
Но все таки очень много я туда запихал. об этом расскажу чуть позже.
__________________


Комп: Notebook IBM-R40/512Mb/60Gb/Wi-Fi
OS: Windows XP
FrontEnd: LeoCar
Проект здесь.
Markoff вне форума   Ответить с цитированием
Старый 06.09.2009, 21:36   #5
erema
Пользователь
 
Регистрация: 02.06.2008
Возраст: 58
Город: Томск
Регион: 70
Машина: TOYOTA TOWN-ACE, теперь PAJERO-2
Сообщений: 39
erema is on a distinguished road
По умолчанию

Красота! паздравляю! с очередным завершенным этапом, а вот возможность переключить автоматику подрубающую комп в ручной режим я бы таки оставил, ну ведь на практике придет зима( с морозами не слабыми -25 -30), порой поездки бывают не столь продолжительными, и каждый раз будет включаться комп? по моему тут должна быть соизмеримость и целесообразность... а как манитору защищашь от царапин? я тут на том самом ebay.com с месяц назад покупал пленку (1,95$) 7" четкость заметно улучшилась... а то я так все ездил с той заводской полиэтиленовой она уж продавилася в точках калибровки...
erema вне форума   Ответить с цитированием
Старый 07.09.2009, 20:00   #6
Markoff
Новый Пользователь
 
Регистрация: 30.05.2008
Возраст: 49
Город: Томск
Регион: 70
Машина: 2003\Honda\Stream
Сообщений: 12
Markoff is on a distinguished road
По умолчанию

пока не думал о морозах... у меня автоматика включается через 30 секунд после поворота ключа зажигания. при любом расклате, двигатель успеет завестись. Выключается через минуту после вынимания ключа...
За 2х дневную эксплуатацию обнаружил несколько моментов, которые требуют решения:
1. если работает комп, а вдруг приспичило завести двигатель... ну... скажем так, комп вешается. напрочь вешается.
2. гпс приемник далеко не сразу ловит спутники. Если машина прогрета и только завелся и поехал... кароче километров 5 точно успеваешь проехать, пока он не найдется как следствие, сбивается километраж в Leocar'e, не правильно считается пробег, расход... озик не правильно рисует треки...
решение на все это придумал:
1. наконец-то поставить аккумулятор от АПСки. проблема в том, что в моей машине особо и места-то нету...
2. гпс приемник запитаю, скорее всего, но постоянной основе... только надо замерить электро-потребление.

Есть еще один существенный косяк... хоть я и не меломан, но шумы от работы компьютера, винта... да и просто от шуршания мозгов, меня немного напрягают. Не громко, еле слышно... но действуют на нервы. А всему виной - встроенная в бук звуковуха... думаю надо искать нормальную внешнюю... но это на будущее.
__________________


Комп: Notebook IBM-R40/512Mb/60Gb/Wi-Fi
OS: Windows XP
FrontEnd: LeoCar
Проект здесь.
Markoff вне форума   Ответить с цитированием
Старый 07.09.2009, 20:32   #7
erema
Пользователь
 
Регистрация: 02.06.2008
Возраст: 58
Город: Томск
Регион: 70
Машина: TOYOTA TOWN-ACE, теперь PAJERO-2
Сообщений: 39
erema is on a distinguished road
По умолчанию

1.Ну может питающие провода по больше сечением попробовать, или все же БП не очень приспособлен к реалиям автожизни для компа, попробовать, дома нагрузить и поиграться со входным напряжением, с 14в до 8в, при этом смотреть чего будет с напряжением на выходе. Ну и на случай крепкого зависания нужна кнопка POWER. Ну может доп аккумулятор и выход временный...
2. Скорость поиска спутников довольно сильро зависит от чипсета, от того где приемник уселся ну и от погоды тоже, порой при облачности довольно долго ищутся Правда я пользую GPSGate и VSPD, но наверно ежели сигналы идут, то уже не так важно через кого...
ну а шуршание мозгов громкостью лечится
erema вне форума   Ответить с цитированием
Старый 08.09.2009, 13:19   #8
Markoff
Новый Пользователь
 
Регистрация: 30.05.2008
Возраст: 49
Город: Томск
Регион: 70
Машина: 2003\Honda\Stream
Сообщений: 12
Markoff is on a distinguished road
По умолчанию

Шуршание мозгов... Серега, у меня же Москвич был! Я же 8 лет на нем музыку слушал
по поводу сечения... я кое-что читал на форуме, и постарался учесть кое-какие замечания софорумников проложил прямо от аккумулятора провод 4 квадрата, естественно поставив около аккумулятора предохранитель на 10А.
__________________


Комп: Notebook IBM-R40/512Mb/60Gb/Wi-Fi
OS: Windows XP
FrontEnd: LeoCar
Проект здесь.
Markoff вне форума   Ответить с цитированием
Старый 13.11.2009, 22:01   #9
Markoff
Новый Пользователь
 
Регистрация: 30.05.2008
Возраст: 49
Город: Томск
Регион: 70
Машина: 2003\Honda\Stream
Сообщений: 12
Markoff is on a distinguished road
По умолчанию

В процессе эксплуатации столкнулся с 2я проблемами:
1. если вышел на пару минут из машины и заглушил двигатель, gps теряется и надо ждать еще минуту, чтобы нашлась. Это утомительно.
2. во время завода двигателя, комп виснет напрочь.

по первому пункту решил немного переделать (вернее доделать) логику работы контроллера питания. добавлю туда еще один транзюк и перепрошью пик. мысли такие: выключил машину, а питание на gps будет подаваться еще 2 часа. после 2х часов двигатель все равно остывает, даже летом, и я его в любом случае прогреваю. за это время gps'ка найдется.

по второму... китайский блок питания, видимо дает о себе знать. думаю поставить кондерчик на фарад... пока не дошли руки. мыслил аккумулятор дополнительный, но проблема с тем, что я не так много езжу, и этот дополнительный аккумулятор будет постоянно в состоянии недозаряда. чтобы его полностью зарядить, надо 5 часов минимум. зато разрядится он за сутки в ждущем режиме.

смотрю еще на miniITX... даже взял погонять домой. что-то пока мне не особо нравится это решение... разьве, что наличием pci слота. а так по производительности мой бяк вроде как лучше... хотя тестирую.
__________________


Комп: Notebook IBM-R40/512Mb/60Gb/Wi-Fi
OS: Windows XP
FrontEnd: LeoCar
Проект здесь.
Markoff вне форума   Ответить с цитированием
Старый 26.11.2010, 20:55   #10
Markoff
Новый Пользователь
 
Регистрация: 30.05.2008
Возраст: 49
Город: Томск
Регион: 70
Машина: 2003\Honda\Stream
Сообщений: 12
Markoff is on a distinguished road
По умолчанию

Реализовал логику с GPS'ом. Работает как и предполагалось. выключаешь машину - гпс еще пару часов держит спутники...
в процессе работы столкнулся с еще одним багом..... мук у меня лежал под водительским сиденьем. Если положить его на пол - запинывают ногами. Я его привязал к самому креслу снизу. Все бы ничего, но за рулем то я сижу, то супруга... в итоге сломался VGA провод от постоянного передергивания кресла.
Сей факт подтолкнул меня к... Кароче продал я бяк, и купил:
Pegatron IPXPV iN10+AtomD510(1.66Gh 2x512)
DDR2 1024 PC6400 - 2 шт.
Все это запихал в корпус Mini ITX Foxconn RS-233 Black.
Сейчас вот жду питание с ебэя...
Определю все это чудо между передними сиденьями, сверху прилабуню подстаканник... Но это пока мысли... холодно сейчас в машине колупаться.
__________________


Комп: Notebook IBM-R40/512Mb/60Gb/Wi-Fi
OS: Windows XP
FrontEnd: LeoCar
Проект здесь.
Markoff вне форума   Ответить с цитированием
Ответ


Здесь присутствуют: 1 (пользователей: 0 , гостей: 1)
 
Опции темы Поиск в этой теме
Поиск в этой теме:

Расширенный поиск

Ваши права в разделе
Вы не можете создавать новые темы
Вы не можете отвечать в темах
Вы не можете прикреплять вложения
Вы не можете редактировать свои сообщения

BB коды Вкл.
Смайлы Вкл.
[IMG] код Вкл.
HTML код Выкл.



Часовой пояс GMT +4, время: 18:05.


Работает на vBulletin® версия 3.8.4.
Copyright ©2000 - 2026, Jelsoft Enterprises Ltd.
Перевод: zCarot