PCCar.ru - Ваш автомобильный компьютер

Вернуться   PCCar.ru - Ваш автомобильный компьютер > MP3Car ТехИнфа > Для новичков

Ответ
 
Опции темы Поиск в этой теме
Старый 16.10.2016, 13:47   #1
knyuri
Новый Пользователь
 
Регистрация: 15.07.2014
Возраст: 40
Регион: Украина
Сообщений: 6
knyuri is on a distinguished road
По умолчанию Проблема с подключением активного хаба

Изначально в качестве хаба использовал активный 10-и портовый Orico с включением кнопкой, с питанием от бортовой сети. Постоянно его отдельно включать надоело, особенно, учитывая его расположение. Решил использовать самый простой 7-и портовый хаб который включается при подаче питания, который подключил через доп питание БП (4-х пиновый разъём). Проблема возникла сразу же, комп попросту не стартовал. При отлюченном хабе (питание и usb кабель) грузится без проблем. В чём может быть проблема?
knyuri вне форума   Ответить с цитированием
Старый 16.10.2016, 14:13   #2
basurman
Super Moderator
 
Аватар для basurman
 
Регистрация: 19.07.2011
Возраст: 54
Город: Нижегородские болота
Регион: 52
Машина: пешкарус
Сообщений: 2,033
basurman has a reputation beyond reputebasurman has a reputation beyond reputebasurman has a reputation beyond reputebasurman has a reputation beyond reputebasurman has a reputation beyond reputebasurman has a reputation beyond reputebasurman has a reputation beyond reputebasurman has a reputation beyond reputebasurman has a reputation beyond repute
По умолчанию

Цитата:
В чём может быть проблема?
По всей видимости в "самом простом хабе". Все зависит от внутренней схемотехники хаба. Но орико я бы хрен поменял. Лучше переделай включение орико, вместо кнопки реле или мосфет п-канальный, а управлять их включением 5 вольтами ЮСБ компа.
__________________
ВСЕ ДЛЯ АРДУИНО

Моя почта - mogirov971sobakamail.ru

Последний раз редактировалось Krysanov; 16.10.2016 в 21:19. Причина: Лишняя инфа
basurman вне форума   Ответить с цитированием
Старый 23.10.2016, 10:17   #3
knyuri
Новый Пользователь
 
Регистрация: 15.07.2014
Возраст: 40
Регион: Украина
Сообщений: 6
knyuri is on a distinguished road
По умолчанию

поставил реле задержки. При отключенном usb кабеле, комп начинает загружаться, шёлкает, через время питание на хаб подаётся как надо. Но если подключен usb кабель изначально, всё равно не стартует, даже с реле ((
knyuri вне форума   Ответить с цитированием
Старый 23.10.2016, 13:15   #4
basurman
Super Moderator
 
Аватар для basurman
 
Регистрация: 19.07.2011
Возраст: 54
Город: Нижегородские болота
Регион: 52
Машина: пешкарус
Сообщений: 2,033
basurman has a reputation beyond reputebasurman has a reputation beyond reputebasurman has a reputation beyond reputebasurman has a reputation beyond reputebasurman has a reputation beyond reputebasurman has a reputation beyond reputebasurman has a reputation beyond reputebasurman has a reputation beyond reputebasurman has a reputation beyond repute
По умолчанию

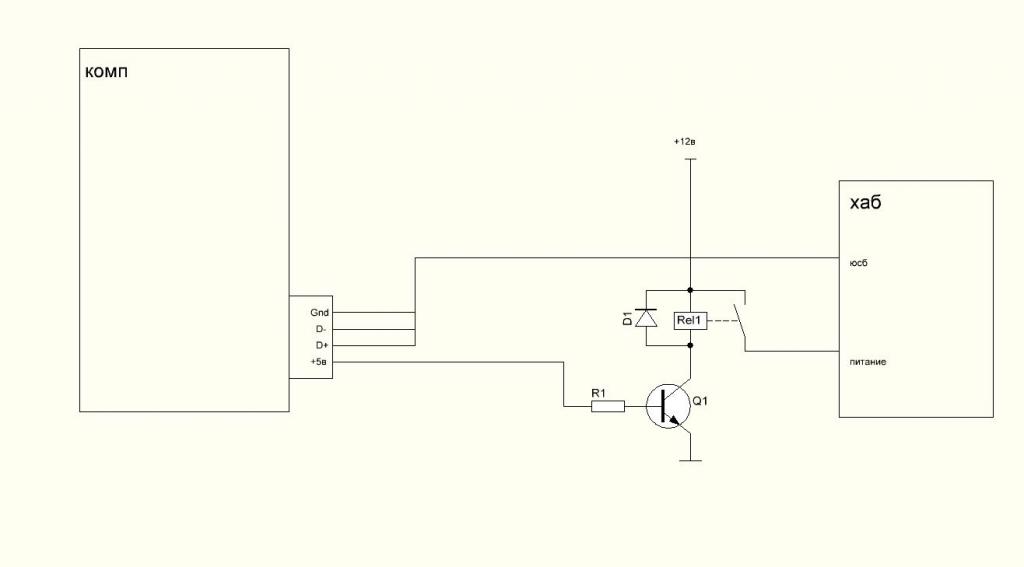
Нарисовал схематично как сделано у меня, только питание хаба 5 вольт. Смысл думаю понятен.
Миниатюры
Нажмите на изображение для увеличения
Название: Снимок.jpg
Просмотров: 2382
Размер:	21.1 Кб
ID:	45257  
__________________
ВСЕ ДЛЯ АРДУИНО

Моя почта - mogirov971sobakamail.ru
basurman вне форума   Ответить с цитированием
Ответ


Здесь присутствуют: 1 (пользователей: 0 , гостей: 1)
 
Опции темы Поиск в этой теме
Поиск в этой теме:

Расширенный поиск

Ваши права в разделе
Вы не можете создавать новые темы
Вы не можете отвечать в темах
Вы не можете прикреплять вложения
Вы не можете редактировать свои сообщения

BB коды Вкл.
Смайлы Вкл.
[IMG] код Вкл.
HTML код Выкл.



Часовой пояс GMT +4, время: 19:26.


Работает на vBulletin® версия 3.8.4.
Copyright ©2000 - 2026, Jelsoft Enterprises Ltd.
Перевод: zCarot