PCCar.ru - Ваш автомобильный компьютер

Вернуться   PCCar.ru - Ваш автомобильный компьютер > MP3Car ТехИнфа > Блоки питания > CAR-ATX p4 (SL PSU)

Ответ
 
Опции темы Поиск в этой теме
Старый 10.03.2008, 22:10   #1
Ghosty
Пользователь
 
Аватар для Ghosty
 
Регистрация: 26.02.2008
Город: Краснодар
Регион: 23, 93
Машина: F7P GT
Сообщений: 41
Ghosty is on a distinguished road
По умолчанию БП от Сергея 2 маленьких вопроса

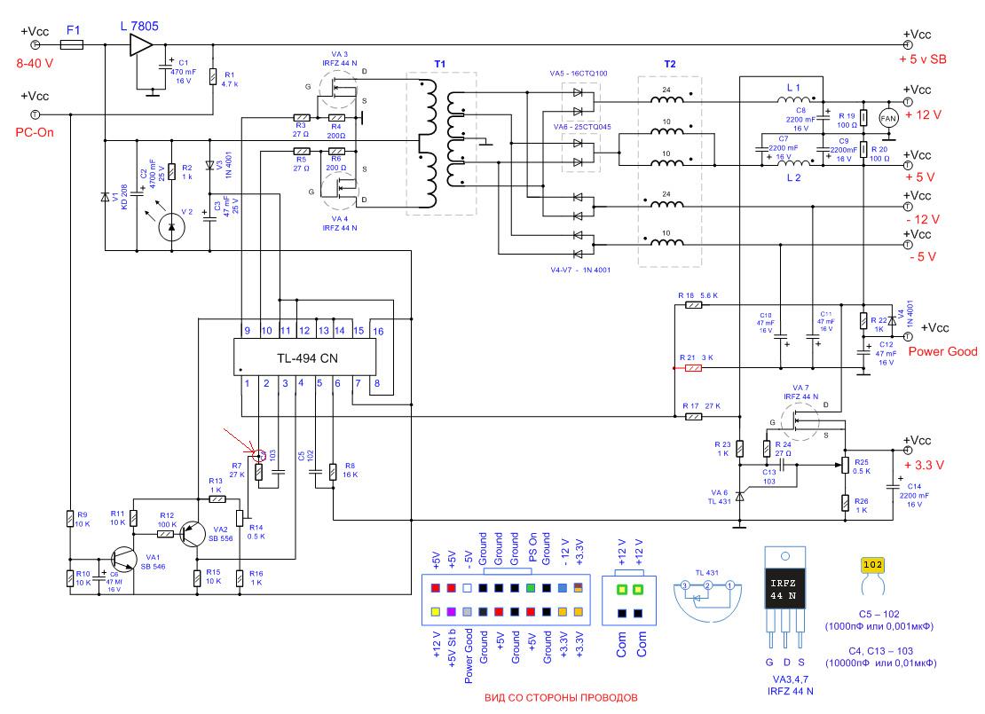
Вот взялся повторить схему БП от Сергея, прочитал почти все ветки по этому вопросу - все предельно ясно! Вот только 2 небольшие неясности, может пропустил где то тему на форуме пожалуйста ткните носом если так.
Вот: 1 куда делся резистор на 1к - на схеме есть а на рисунке он где?
2 разве на печатке есть такое соединение как на схеме, на печатке от Сергея R 14 соединен с С4 и второй ногой TL494? или я ошибся ?
Извиняюсь если уже об этом спрашивали.
Миниатюры
Нажмите на изображение для увеличения
Название: вопрос.jpg
Просмотров: 1441
Размер:	80.7 Кб
ID:	6008   Нажмите на изображение для увеличения
Название: схема.jpg
Просмотров: 1231
Размер:	116.0 Кб
ID:	6009  
Ghosty вне форума   Ответить с цитированием
Старый 10.03.2008, 23:16   #2
Sergey_L
Старший Пользователь
 
Регистрация: 08.09.2005
Город: Москва
Регион: 77, 97, 99, 177
Машина: х2 ВАЗ-21053 (1993 вишня, 2002 океан)
Сообщений: 542
Sergey_L is on a distinguished road
По умолчанию

Цитата:
Сообщение от Ghosty Посмотреть сообщение
Вот взялся повторить схему БП от Сергея, прочитал почти все ветки по этому вопросу - все предельно ясно! Вот только 2 небольшие неясности, может пропустил где то тему на форуме пожалуйста ткните носом если так.
Вот: 1 куда делся резистор на 1к - на схеме есть а на рисунке он где?
2 разве на печатке есть такое соединение как на схеме, на печатке от Сергея R 14 соединен с С4 и второй ногой TL494? или я ошибся ?
Извиняюсь если уже об этом спрашивали.
1 ну так ты его правильно сам нарисовал, я этот момент отдельно даже выкладывал. правда сейчас не нашел.
2 все правильно.
__________________
Когда есть желание, ищут возможность,
когда его нет - причину!


МОЙ ПРОЕКТ
Sergey_L вне форума   Ответить с цитированием
Старый 10.03.2008, 23:38   #3
Ghosty
Пользователь
 
Аватар для Ghosty
 
Регистрация: 26.02.2008
Город: Краснодар
Регион: 23, 93
Машина: F7P GT
Сообщений: 41
Ghosty is on a distinguished road
По умолчанию Спасибо

Сергей Большое спасибо все понял
Думаю можно тему закрыть
Ghosty вне форума   Ответить с цитированием
Ответ


Здесь присутствуют: 1 (пользователей: 0 , гостей: 1)
 

Ваши права в разделе
Вы не можете создавать новые темы
Вы не можете отвечать в темах
Вы не можете прикреплять вложения
Вы не можете редактировать свои сообщения

BB коды Вкл.
Смайлы Вкл.
[IMG] код Вкл.
HTML код Выкл.



Часовой пояс GMT +4, время: 07:39.


Работает на vBulletin® версия 3.8.4.
Copyright ©2000 - 2026, Jelsoft Enterprises Ltd.
Перевод: zCarot