PCCar.ru - Ваш автомобильный компьютер

Вернуться   PCCar.ru - Ваш автомобильный компьютер > MP3Car ТехИнфа > Мониторы

Ответ
 
Опции темы Поиск в этой теме
Старый 26.10.2012, 11:28   #1
Svep74
Новый Пользователь
 
Регистрация: 24.10.2012
Возраст: 51
Город: Красноярк
Регион: 24
Машина: Toyota Corona
Сообщений: 2
Svep74 is on a distinguished road
По умолчанию Решение проблемы включение монитора в режиме AV

Доброго времени суток!

Установил CarPC в свою машину. Все работало прекрасно, до момента пока мне не захотелось установить камеру заднего вида.

Хотя у монитора и имеется проводок для переключения на AV-вход, но вылезла неприятная особенность – если выключить CarPC с включенным задним ходом, то при последующем включении монитор включается в режиме AV-вход.
Кроме того, на авто установлена АКПП и перевод селектора переключения скоростей из P в D и обратно, происходит через R, что сопровождалось кратковременным переключением монитора и появлении напряжения на камере, что на мой взгляд не прибавляет им здоровья.

Подобная проблема уже не раз поднималась на форуме, например:
http://www.pccar.ru/showthread.php?t=8027
http://www.pccar.ru/showthread.php?t=17633
http://www.pccar.ru/showthread.php?t=18018

Переключение с помощью кнопок - не наш вариант. Тем более
рамка уже сделана, покрашена и установлена.
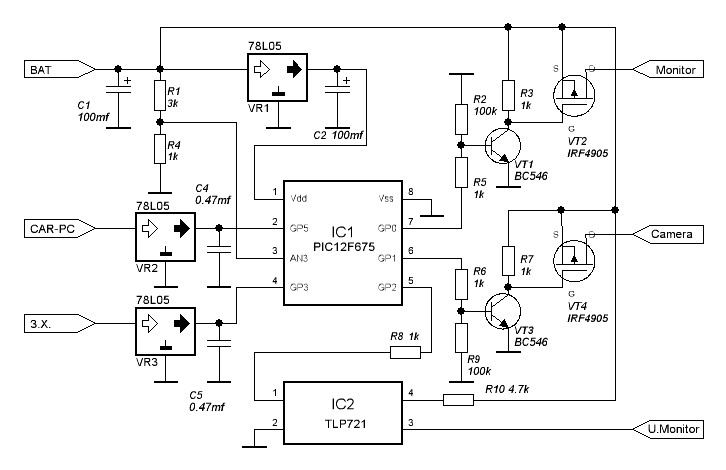
Был придуман и реализован представленный ниже контроллер.

Логика работы следующая:
1. Напряжение ниже 10.8v или выше 15.1v - монитор и камера не включаются;
2. При появлении напряжения на вкл. переферии от CarPC - включается монитор;
3. При появлении напряжения на вкл. заднего хода:
- задержка 2 сек
- если по истечению времени задержки напряжение на вкл. заднего хода пропало отмена.
- вкл. камеру заднего вида
- задержка 0.5 сек.
- вкл. AV-входа
- задержка 0.5 сек. и если монитор не был ранее включен от CarPC – включается монитор
4. При пропадании напряжения от CarPC на вкл. переферии:
– задержка 2 сек.
- выкл. Монитора
5. При пропадании напряжения на вкл. заднего хода:
- выкл. AV-входа
- задержка 0.5 сек.
- выкл. камеру заднего вида
- задержка 2 сек. и если напряжение от CarPC на вкл. переферии отсутствует – выкл. Монитора
6. В процессе работы контроллера производится постоянный контроль напряжения бортовой сети автомобиля и если оно выходит за заданные пределы производится корректное выключение камеры и монитора. Перезапуск монитора и камеры блокируется. Повторное включение возможно только после пропадания напряжений на входе включения переферии от CarPC и на входе вкл. заднего хода.

Оконечные транзисторы установлены на радиатор через изолирующие прокладки с применением теплопроводной пасты - для собственного успокоения. При потреблении монитором порядка 1А они холодные.

В процессе изготовления использовались детали из неисправного компьютерного блока питания за исключением транзисторов, микропроцессора и коннекторов.
Вместо оптопары TLP721 можно использовать оптопару COSMO 1010 из того же компьютерного блока питания.

Размер устройства 76мм x 30мм. Корпус для данного устройства не изготавливался.
Плата помещена в цилиндр из пленки для принтера и примотана изолентой к основному пучку проводов.

Данная схема может использоваться с минимальными переделками и в случае, если у монитора нет управляющего проводка - удалить R10, чуток подкорректировать плату (вывести 4 ножку IC2 на коннектор), ну и слегка подправить программу микропроцессора.

Схема подключения контроллера:
Нажмите на изображение для увеличения
Название: 1 Схема подключения.jpg
Просмотров: 2947
Размер:	18.1 Кб
ID:	28244

Схема контроллера:
Нажмите на изображение для увеличения
Название: 2 Схема контроллера.jpg
Просмотров: 3126
Размер:	44.7 Кб
ID:	28245

Фото готового контроллера:
Нажмите на изображение для увеличения
Название: 5 Img_1941.jpg
Просмотров: 2698
Размер:	37.2 Кб
ID:	28246

И еще немного фоток:
плата
Нажмите на изображение для увеличения
Название: 3 Img_1936.jpg
Просмотров: 2708
Размер:	38.5 Кб
ID:	28247

процесс прошивки микроконтроллера с помощью Extra PIC 3.2
Нажмите на изображение для увеличения
Название: IMG_2017.JPG
Просмотров: 3559
Размер:	39.9 Кб
ID:	28248

готовый контроллер со снятым радиатором:
Нажмите на изображение для увеличения
Название: 4 Img_1937.jpg
Просмотров: 2789
Размер:	35.0 Кб
ID:	28249

Удачи в повторении!
Вложения
Тип файла: zip Cam & Mon Controller.zip (80.7 Кб, 2012 просмотров)
Svep74 вне форума   Ответить с цитированием
Старый 26.10.2012, 14:35   #2
awtoap
Гуру
 
Аватар для awtoap
 
Регистрация: 19.09.2009
Возраст: 47
Город: Мелитополь
Регион: Украина
Сообщений: 2,022
awtoap is a splendid one to beholdawtoap is a splendid one to beholdawtoap is a splendid one to beholdawtoap is a splendid one to beholdawtoap is a splendid one to beholdawtoap is a splendid one to beholdawtoap is a splendid one to behold
По умолчанию

Молодца...немного комментариев.
1. Радиатор выкинуть нах. При этих транзах и токе (думаю до 5А) они будут чуть теплые.
2. Стаб на входах CAP-PC, ЗХ выкинуть нах и заменить на делители из резисторов (47К и 10К, по идее в этом пике уже встроены защитные диоды).
awtoap вне форума   Ответить с цитированием
Старый 26.10.2012, 17:50   #3
Svep74
Новый Пользователь
 
Регистрация: 24.10.2012
Возраст: 51
Город: Красноярк
Регион: 24
Машина: Toyota Corona
Сообщений: 2
Svep74 is on a distinguished road
По умолчанию

Не возражаю. Можно стабы и на делители поменять. Кому как нравиться.
Svep74 вне форума   Ответить с цитированием
Ответ


Здесь присутствуют: 1 (пользователей: 0 , гостей: 1)
 

Ваши права в разделе
Вы не можете создавать новые темы
Вы не можете отвечать в темах
Вы не можете прикреплять вложения
Вы не можете редактировать свои сообщения

BB коды Вкл.
Смайлы Вкл.
[IMG] код Вкл.
HTML код Выкл.



Часовой пояс GMT +4, время: 20:47.


Работает на vBulletin® версия 3.8.4.
Copyright ©2000 - 2026, Jelsoft Enterprises Ltd.
Перевод: zCarot