Показать сообщение отдельно
Старый 01.03.2008, 12:57   #83
telefonist
Пользователь
 
Аватар для telefonist
 
Регистрация: 05.01.2008
Возраст: 49
Город: Минск
Регион: 77, 97, 99, 177
Машина: 91\опель вектра
Сообщений: 50
telefonist is on a distinguished road
По умолчанию

Цитата:
Сообщение от Shark Посмотреть сообщение
www.chipmarket.ru. Сидят в Ждановичах.Есть в наличии ir4426.
Отлично, спасибо огромное! Сегодня поеду, приобрету. Я недели 2 назад всех обошёл деталюшников на Жданах - и ИП Бондарева, и чипмаркета, и киоск "Zener2005", и ещё многих - ни у кого не было.

---------------------------------
(После приезда с Жданович) - купил 2 последних в DIP корпусе. Продолжу вечером эксперименты.

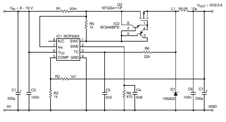
В описании NCP3063 нашёл ещё один интересный вариант построения преобразователя, схема достаточно простая, и ток должна давать порядочный, и детальки всем доступные. Буду вечером макетировать.
Миниатюры
Нажмите на изображение для увеличения
Название: ncp3063.JPG
Просмотров: 3017
Размер:	36.0 Кб
ID:	5886  
__________________
-=-=-Подпись на согласовании в МинГорИсполкоме-=-=-

Последний раз редактировалось telefonist; 01.03.2008 в 20:28.
telefonist вне форума   Ответить с цитированием