Цитата:
Сообщение от shanay
Вот моя перемычка...
|
Это неправильное исполнение. Нужно, как рекомендовал выше: один конец перемычки на контакт "минус" бывшей батареи, второй на контакты двух черных проводов разъема на выходе контроллера. И
svoboda120 тоже советует именно такой вариант. Переделайте и все будет нормально с "разрядом".
Цитата:
Сообщение от shanay
...тестером проверял, что замыкание на минус, где два черных провода приходит
|
В вашем исполнении тестер прозванивает не напрямую, а через внутренние паразитные диоды Mosfet-ключей и это создает потом проблему... Рекомендую прислушаться к советам и переделать перемычку.
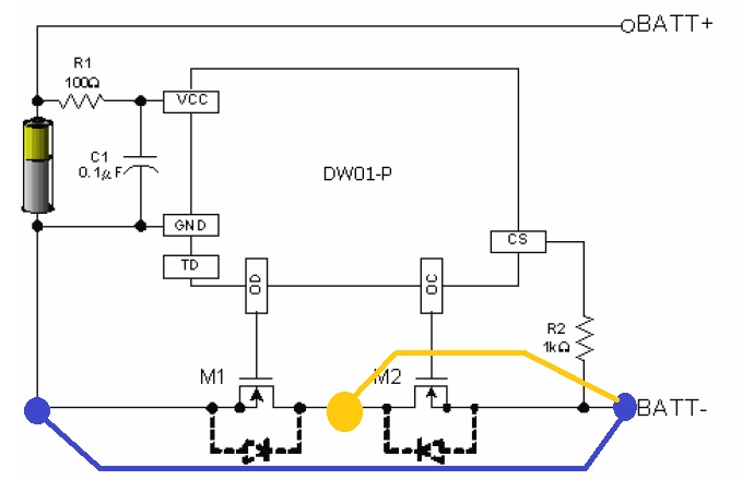
Это графически показано на простой схеме контроллера - синяя линия "правильно" и желтая, как сейчас у вас...
