Показать сообщение отдельно
Старый 16.12.2016, 02:11   #271
Alekssandr
Старший Пользователь
 
Регистрация: 11.08.2013
Возраст: 37
Регион: 86
Сообщений: 445
Alekssandr is a jewel in the roughAlekssandr is a jewel in the roughAlekssandr is a jewel in the rough
По умолчанию

Цитата:
Сообщение от Az0m@ Посмотреть сообщение
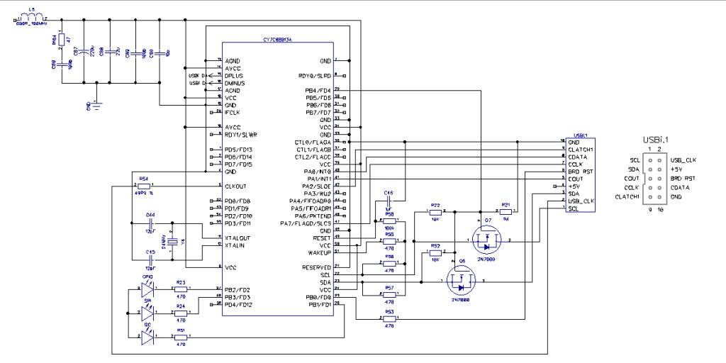
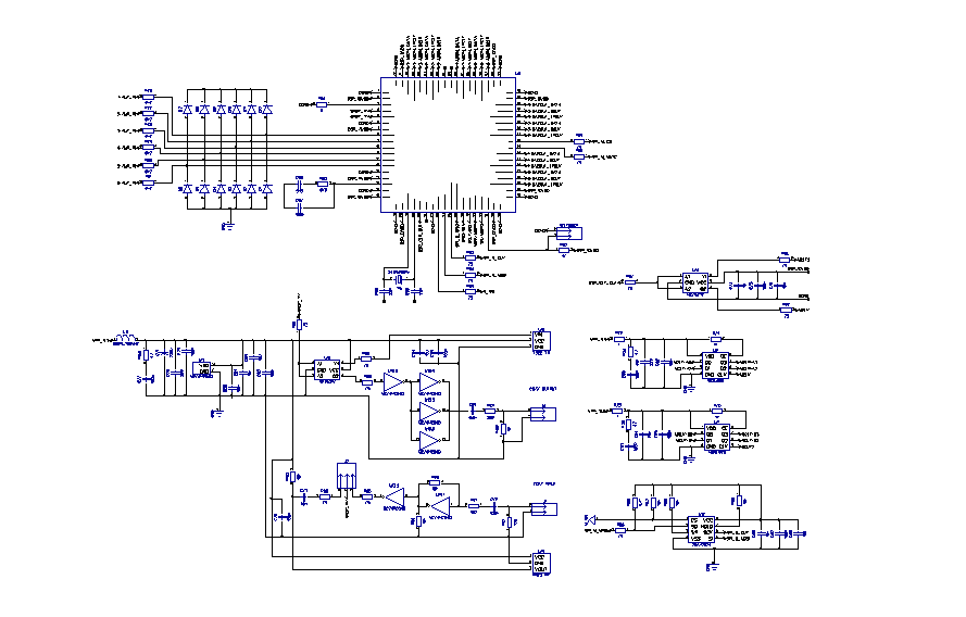
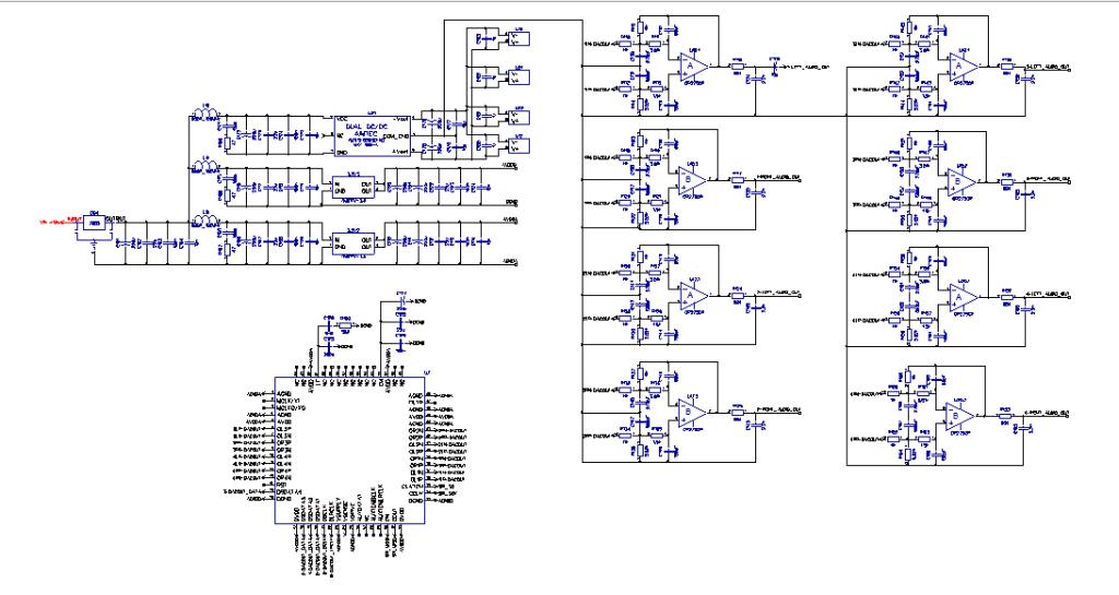
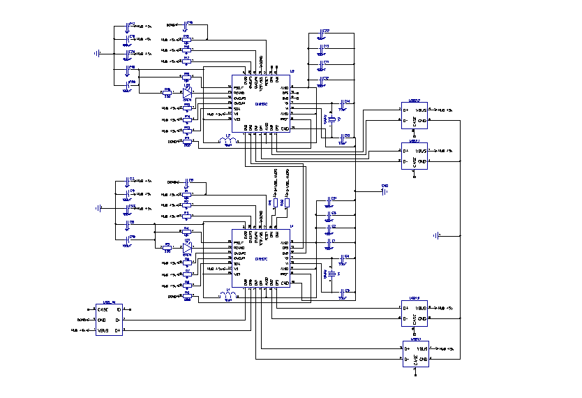
я правильно понимаю... что на выходе можно будет управлять срезами и задержками по звуку через DSP?
Всё верно.

Работы много но я не сдаюсь, и я уверен оно того стоит!!!!

Пошёл по пути, сначала схемы потом плата.
Миниатюры
Нажмите на изображение для увеличения
Название: 1.jpg
Просмотров: 583
Размер:	79.6 Кб
ID:	45971   Нажмите на изображение для увеличения
Название: 2.PNG
Просмотров: 612
Размер:	23.4 Кб
ID:	45972   Нажмите на изображение для увеличения
Название: 3.PNG
Просмотров: 557
Размер:	25.9 Кб
ID:	45973   Нажмите на изображение для увеличения
Название: 4.jpg
Просмотров: 849
Размер:	42.7 Кб
ID:	45974   Нажмите на изображение для увеличения
Название: 5.jpg
Просмотров: 859
Размер:	53.8 Кб
ID:	45975  

Нажмите на изображение для увеличения
Название: 6.jpg
Просмотров: 806
Размер:	63.0 Кб
ID:	45976   Нажмите на изображение для увеличения
Название: 7.jpg
Просмотров: 918
Размер:	114.0 Кб
ID:	45977  
Alekssandr вне форума   Ответить с цитированием