Показать сообщение отдельно
Старый 13.05.2016, 23:43   #155
Alekssandr
Старший Пользователь
 
Регистрация: 11.08.2013
Возраст: 37
Регион: 86
Сообщений: 445
Alekssandr is a jewel in the roughAlekssandr is a jewel in the roughAlekssandr is a jewel in the rough
По умолчанию

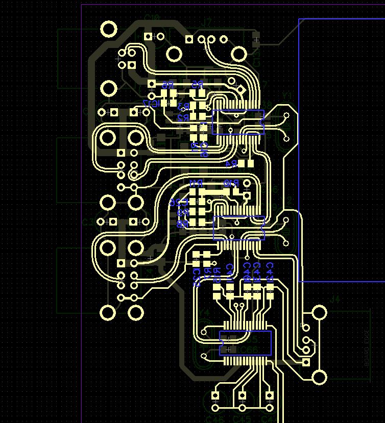
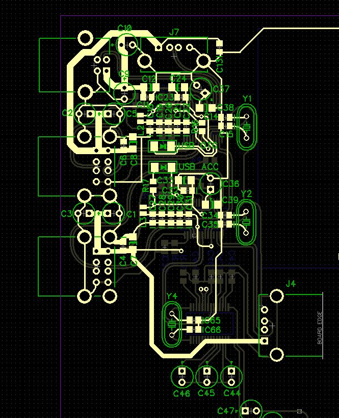
yuriy m, последовал вашему совету думаю будет полезно знать что USB работает и добавил эти 2 светодиода. (резистор на подтяжку 18 ноги, тоже оставил, на всякий случай). Керамику по питанию добавил, электролиты тоже оставлю (на всякий случай).

Вроде с USB более менее разобрался теперь с PCM2704. Вот думаю может для неё сделать отдельный провод питания или оставить также и питать от питания USB?
Миниатюры
Нажмите на изображение для увеличения
Название: 12333.jpg
Просмотров: 611
Размер:	70.4 Кб
ID:	43756   Нажмите на изображение для увеличения
Название: 333322.jpg
Просмотров: 599
Размер:	61.5 Кб
ID:	43757   Нажмите на изображение для увеличения
Название: 333333.JPG
Просмотров: 552
Размер:	179.3 Кб
ID:	43758   Нажмите на изображение для увеличения
Название: 3333333333333.JPG
Просмотров: 836
Размер:	173.9 Кб
ID:	43759  
Alekssandr вне форума   Ответить с цитированием