Показать сообщение отдельно
Старый 23.01.2016, 10:27   #1
vender
Новый Пользователь
 
Регистрация: 14.12.2010
Город: Симферополь
Регион: 82
Машина: FF3
Сообщений: 4
vender is on a distinguished road
По умолчанию Распиновка

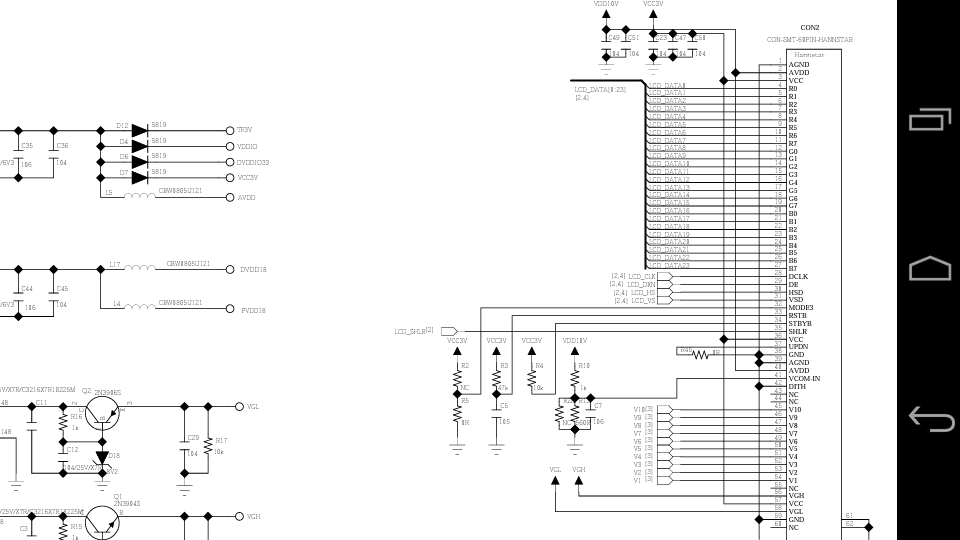
Подскажите пожалуйста, что означает 37 пин. первая, вторая картинки это даташит матрицы. Третья-это схема контроллера. Нужно развернуть изображение на 180°. Реально это сделать с этой матрицей?
Миниатюры
Нажмите на изображение для увеличения
Название: Screenshot_2016-01-23-09-05-35.png
Просмотров: 762
Размер:	191.1 Кб
ID:	42317   Нажмите на изображение для увеличения
Название: Screenshot_2016-01-23-09-05-06.png
Просмотров: 754
Размер:	186.9 Кб
ID:	42318   Нажмите на изображение для увеличения
Название: Screenshot_2016-01-23-09-09-43.png
Просмотров: 808
Размер:	78.3 Кб
ID:	42319  
vender вне форума   Ответить с цитированием