Здравствуйте!
Возникла необходимость подключить PCcar к штатной балалайке в NISSAN. Называется PN-2805L про-ва CLARION. AUX`а нет. Есть CD. Есть разъем для внешнего CD-changer`a с аналоговым звуком. Думал реализовать AUX, как обычно это делают, через выход тюнера. Но тут он походу какой-то цифровой. Во всяком случае я аналога не увидел.
Со встроенного CD`шника звук идет в цифре (S/PDIF),теоретически можно на эту линию подцепиться. Взять например USB_to_SPDIF на PCM2704. Кстати, тогда наверное придется все время в приводе крутить какой-то диск?
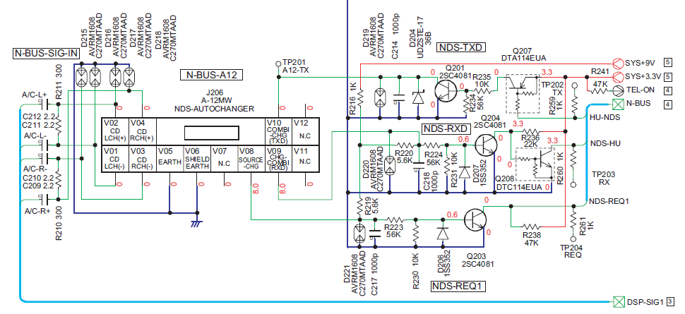
Ну и идеальным вариантом было бы как-то активировать вход чейнджера. Есть всякие приблуды, типа YATOUR, с AUX`ом, но они нагромождены лишним для меня mp3 плеером, да и стоят не дешево. Может кто натыкался на такие поделки, где лишь аудио-вход? В описании разъема значится, что данные передаются по TX, RX. Может его можно с СОМ портом как-то подружить?

PS: заменить магнитолу не прдлагать - это слишком просто

Части схем от аналогичной магнитолы: