Показать сообщение отдельно
Старый 07.04.2014, 17:10   #21
Jora
Новый Пользователь
 
Регистрация: 30.12.2012
Возраст: 44
Город: Ярославль
Регион: 76
Сообщений: 9
Jora is on a distinguished road
По умолчанию

Цитата:
Сообщение от AndyWasHere Посмотреть сообщение
Ребят, сложилась весьма интересная и не очень то приятая ситуация с моим компом. Надеюсь, кто нибудь подкинет какую-нибудь здравую идею.
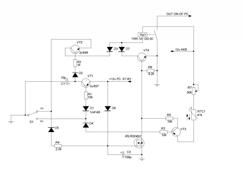
Могу подкинуть вот такую схему.R7 регулирует при какой температуре стартует комп.вместо переключателя S1 поставить реле и коммутировать его от аас.я себе встроил миниатюрную кнопку в замок зажигания.повернул ключ включается радио и усилок(отдельная схема) после как салон прогрелся стартует комп.вытащил ключ отрубился комп или что стоит в винде на кнопку действия по питанию.из деталей купил только полевик термистор и реле остальное выпаял из старых материнок.
Миниатюры
Нажмите на изображение для увеличения
Название: on-of pc.jpg
Просмотров: 1040
Размер:	41.7 Кб
ID:	35558  
Jora вне форума   Ответить с цитированием