Показать сообщение отдельно
Старый 09.01.2014, 23:19   #1641
тсж39
Старший Пользователь
 
Аватар для тсж39
 
Регистрация: 14.04.2011
Возраст: 66
Город: Санкт-Петербург
Регион: 78, 98
Машина: TOYOTA Sienta
Сообщений: 385
тсж39 is on a distinguished road
По умолчанию

Цитата:
Сообщение от Ury007 Посмотреть сообщение
Попробовал.. Ничего не найдено.. Делал без генератора импульсов. DLL reader тоже ничего не увидела...
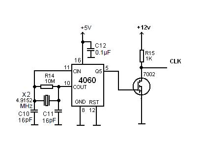
без генератора синхроимпульсов не будет работать
примерно такого
Миниатюры
Нажмите на изображение для увеличения
Название: Генератор CLK.JPG
Просмотров: 1170
Размер:	13.6 Кб
ID:	34307  
__________________
не стесняйтесь спрашивать
тсж39 вне форума