Показать сообщение отдельно
Старый 08.09.2013, 21:15   #40
Albert.comp
Старший Пользователь
 
Аватар для Albert.comp
 
Регистрация: 27.12.2006
Возраст: 54
Город: Нижний Новгород
Регион: 52
Машина: Wolksvagen Jetta, Toyota Matrix
Сообщений: 495
Albert.comp has a spectacular aura aboutAlbert.comp has a spectacular aura about
По умолчанию

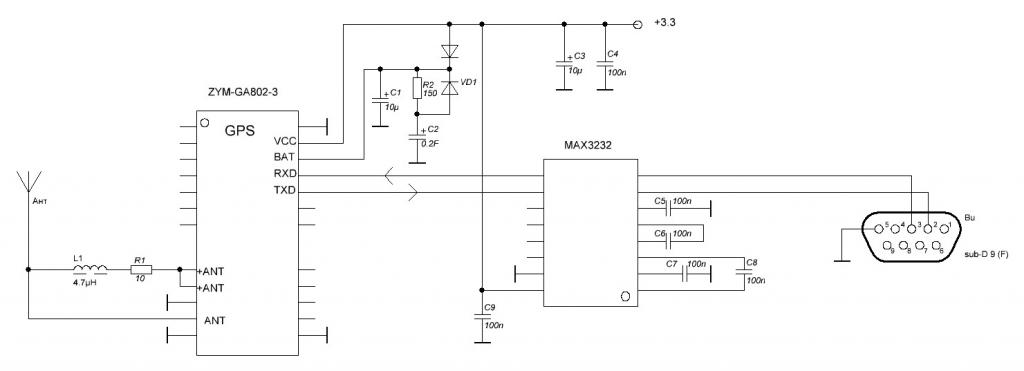
СХЕМА

Нажмите на изображение для увеличения
Название: СХЕМА GPS 3.jpg
Просмотров: 1264
Размер:	27.6 Кб
ID:	32681
__________________
ATOM525 GA-D525TUD, 160Gx2.5, моник 800х600 тач, GPS18USB, Питание I1-ATX собственная разработка + разобранная клава + контроллер управления + 2 усилка
Проект Matrix

Последний раз редактировалось Albert.comp; 08.09.2013 в 21:52.
Albert.comp вне форума   Ответить с цитированием