Тема: Subaru Nexus XV
Показать сообщение отдельно
Старый 02.09.2013, 01:37   #2
mcf1
Guest
 
Сообщений: n/a
По умолчанию

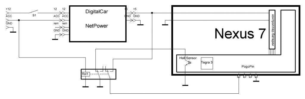
схема подключения
Нажмите на изображение для увеличения
Название: Nexus 7.jpg
Просмотров: 24868
Размер:	31.6 Кб
ID:	32718

Hall Sensor - датчик магнита для чехлов. активируется магнитом.
при подаче ACC реле размыкается и планшет понимает что открыли чехол, т.е. просыпается. К тому же этим же реле на PogoPin подается +5 от БП, активируя планшетный режим и режим Dokcstantion.

вместо упомянутого БП можно использовать любой DC-DC 5V 3A, но этот обладает мозгом))) если батарея просядет ниже заданного параметра, то он отрубит планшет. к тому умеет управлять другими устройствами (rem) , например усилителем.

так же в схеме присутствует тумблер питания планшета, для длительных стоянок (более трех дней). все остальное время планшет находится в спящем режиме и потребляет не более 50мА.

microUSB был переделан на miniUSB, в него воткнут десятипортовый HUB (какой был). В HUB воткнуты Muse mini DAC PCM2704, JoyCon EX для нарульных кнопок и выведено пару шнурков для флешек. HUB используется без внешнего питания. В таком режиме он спокойно тянет USB dac JoyCon и 4 флешки.

USB DAC по оптике подключен все тот же Challendger TA5.1/ Трехполосный фронт через пассивные кросы и саб.
музыка получилась отменная за эти деньги.

Последний раз редактировалось mcf1; 12.11.2013 в 01:34.
  Ответить с цитированием