Насчет BMW не знаю (проверь питание по кабелю идет или нет). А насчет моей
антенны ввел в заблуждение - она активная!
(i)Dieletric Antenna
Center Frequency 1575.42MHz±3 MHz
V.S.W.R 1.5:1
Band Width ±5 MHz
Impendence 50 ohm
Peak Gain >3dBic Based on 7×7cm ground plane
Gain Coverage >-4dBic at –90°<0<+90°(over 75% Volume)
Polarization RHCP
(ii)Wifi Antenna
Frequency Range 2400-2500 MHz
VSWR ≤1.5
Gain 2.15dBi
Impedance 50 ohm
Polarization Type Vertical
(iii)LNA/Filter
LNA Gain(Without cable) 28dB Typical
Noise Figure 1.5dB
Filter Out Band Attenuation (f0=1575.42 MHZ)
7dB Min f0+/-20MHZ ;
20dB Min f0+/-50MHZ;
30dB Min f0+/-100MHZ
V.S.W.R <2.0
DC Voltage 2.7V/3.0V/3.3V/5.0V/3.0V to 5.0V/other
DC Current 11mA Max
Осталось только комп дособирать, и попробую. Нужно еще max3232 добавить и все.
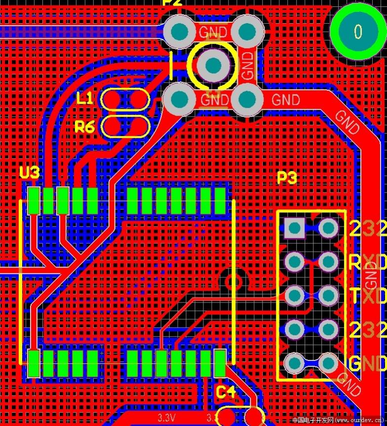
Нашел вот кусок топологии. Можно от него оттолкнуться при изготовлении печатки.
