Показать сообщение отдельно
Старый 15.12.2012, 16:08   #1
Нариман160295
Старший Пользователь
 
Аватар для Нариман160295
 
Регистрация: 22.05.2011
Город: Астана
Регион: Казахстан
Машина: Пассат Б3 2.0 115 л.c + если без глушителся 123 л.c
Сообщений: 121
Нариман160295 is on a distinguished road
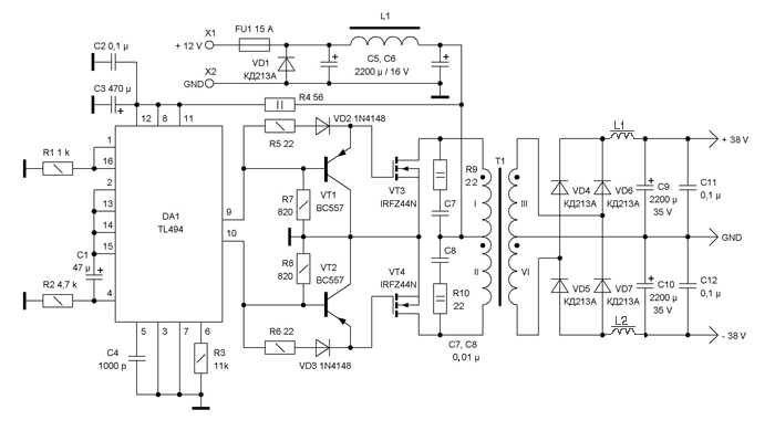
По умолчанию Преобразователь напряжение для усилителя

Пожалуйста нарисуйте печатку Преобразователь напряжение вот схема под Ш образный трансформатор плз !
Миниатюры
Нажмите на изображение для увеличения
Название: amp138-4.gif
Просмотров: 1447
Размер:	28.2 Кб
ID:	29010  
Нариман160295 вне форума   Ответить с цитированием