Показать сообщение отдельно
Старый 31.01.2012, 19:42   #1814
King
Новый Пользователь
 
Регистрация: 16.09.2011
Регион: Казахстан
Сообщений: 24
King is on a distinguished road
По умолчанию

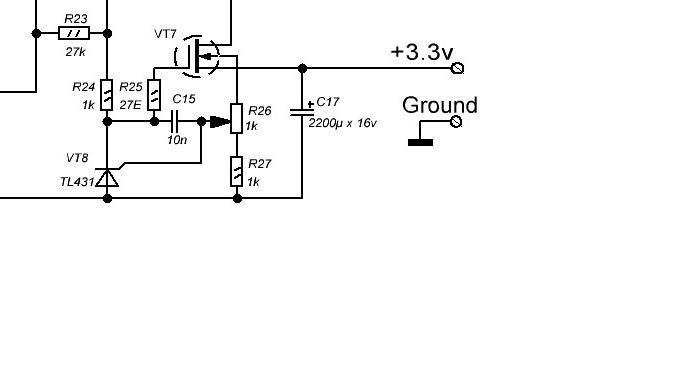
а еще что меня поразило то что VT7 вообще реакций не дает хоть как затыкай! показывает 1 и все! что это может значить? или это так и должно быть? а насчёт совета сейчас попробую!
Миниатюры
Нажмите на изображение для увеличения
Название: V34!3~1~1.JPG
Просмотров: 1191
Размер:	17.6 Кб
ID:	25281  
King вне форума   Ответить с цитированием