Показать сообщение отдельно
Старый 12.11.2011, 23:10   #31
KPOT113
Старший Пользователь
 
Аватар для KPOT113
 
Регистрация: 16.06.2011
Город: Кадошкино....
Регион: 13
Машина: форд
Сообщений: 271
KPOT113 has a spectacular aura aboutKPOT113 has a spectacular aura about
По умолчанию

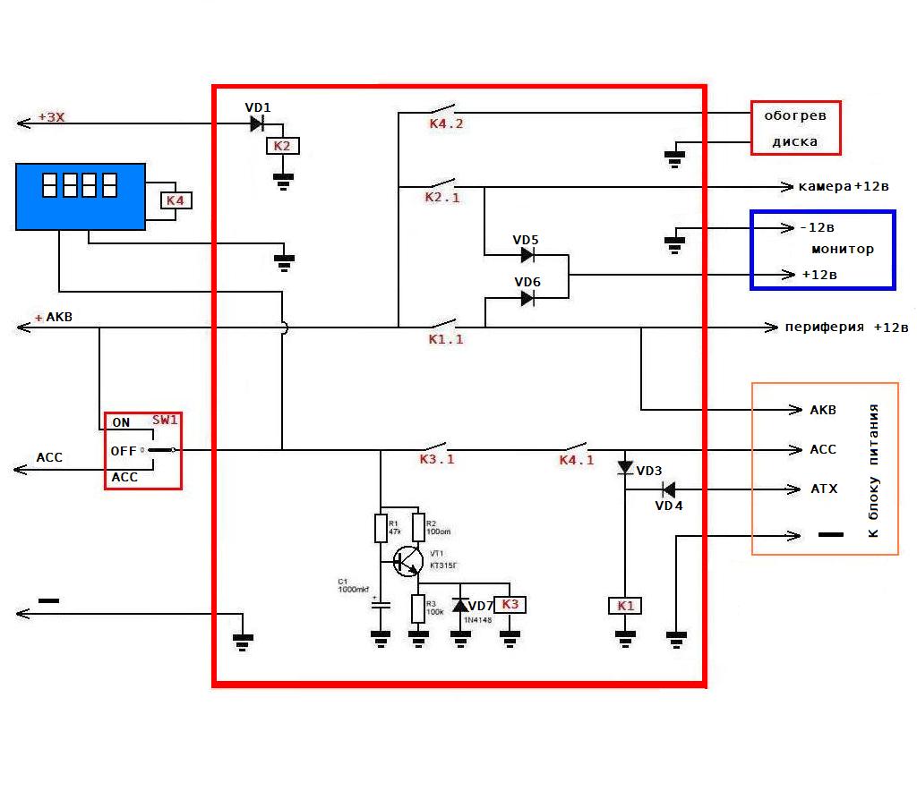
схема упровления питанием
Миниатюры
Нажмите на изображение для увеличения
Название: 7.JPG
Просмотров: 624
Размер:	76.2 Кб
ID:	24318  
KPOT113 вне форума   Ответить с цитированием