Показать сообщение отдельно
Старый 27.04.2011, 02:04   #452
strannicmd
Новый Пользователь
 
Регистрация: 14.04.2011
Возраст: 63
Регион: другой - для добавления сообщить ab
Сообщений: 20
strannicmd is on a distinguished road
По умолчанию

Цитата:
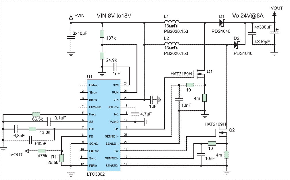
Вот еще нашел вам пи*датый преобразователь.
Да, у LTC есть к примеру 3863, только хрен знает где её достать...
Миниатюры
Нажмите на изображение для увеличения
Название: 3862....png
Просмотров: 979
Размер:	65.6 Кб
ID:	21833  
strannicmd вне форума   Ответить с цитированием