25.04.2011, 12:07
			
							
		 | 
		
			 
			#442
			
		 | 
	
	| 
			
			
			
			 Новый Пользователь 
			
		
			
			
			
				 
				Регистрация: 14.04.2011 
				
				Возраст: 62 
				
Регион: другой - для добавления сообщить ab 
					Сообщений: 20
				 
				
				
				     
			 					
		
	 | 
	
	
	
	
		
			
			
			 
			
		
		
		
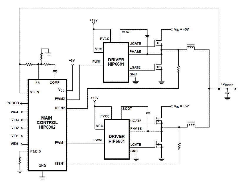
		Вот смотрите, по моему идеально, и синхровыпрямители, и 2 фазы...  http://datasheet.su/datasheet/Intersil/HIP6302CB-T
С материнки...  
		
	
		
		
			
		
		
		
		
		
		
	
	 | 
	
		 
						
		
		
		
		 
	 | 
	
	
	
		
		
		
		
			 
		
		
		
		
		
		
			
			
		
	 |