Показать сообщение отдельно
Старый 27.12.2010, 12:06   #319
В__В
Пользователь
 
Регистрация: 26.12.2010
Регион: 61
Сообщений: 31
В__В is on a distinguished road
По умолчанию

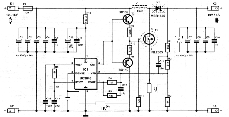
Подстроечник естессно ставить не собирался. Защиту по току -резистор в исток и т.д. Дроссель думал пересчитать на ферритовое кольцо. Супрессор Р6КЕ22 на выход. По мне так лишние трензисторы на раскачку полезны. Кристалл будет меньше греться, тепло будет рассеиваться на них. На мой взгляд переделка минимальна. И какая схема все же наиболее пригодна для питания ноута? Вот http://www.sprut.de/electronic/switch/index.htm и вот http://www.radiohlam.ru/pitanie/pitanie.htm еще кое что.
Миниатюры
Нажмите на изображение для увеличения
Название: бп доп1.gif
Просмотров: 923
Размер:	66.9 Кб
ID:	19641  

Последний раз редактировалось В__В; 27.12.2010 в 16:19.
В__В вне форума   Ответить с цитированием