Тема: DC-DC 12в. 5-10А
Показать сообщение отдельно
Старый 21.10.2010, 10:57   #119
smark2005
Пользователь
 
Аватар для smark2005
 
Регистрация: 23.10.2006
Возраст: 45
Город: Нижегородская обл.
Регион: 52
Машина: ВАЗ 21140
Сообщений: 56
smark2005 is on a distinguished road
По умолчанию

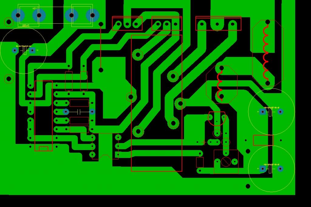
Выкладываю с разрешения печатку которую сделал и прислал zizigal.
Миниатюры
Нажмите на изображение для увеличения
Название: 111.jpg
Просмотров: 727
Размер:	86.5 Кб
ID:	18746  
Вложения
Тип файла: rar БП нов.rar (286.2 Кб, 769 просмотров)

Последний раз редактировалось smark2005; 21.10.2010 в 12:00.
smark2005 вне форума   Ответить с цитированием