Тема: AVPproject
Показать сообщение отдельно
Старый 15.03.2010, 20:57   #111
AVP87
Старший Пользователь
 
Регистрация: 04.01.2010
Возраст: 38
Город: Камешково
Регион: 33
Машина: --
Сообщений: 142
AVP87 is on a distinguished road
По умолчанию

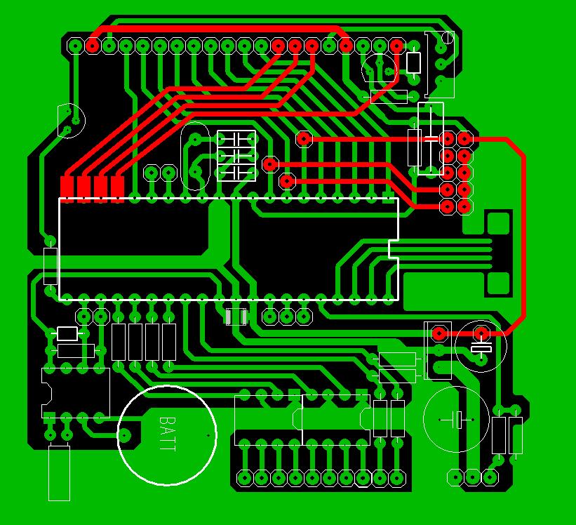
Вот что получилос, сразу говорю что не проверял....
Миниатюры
Нажмите на изображение для увеличения
Название: Безымянный1.JPG
Просмотров: 839
Размер:	136.3 Кб
ID:	15752  
Вложения
Тип файла: rar 333.rar (19.5 Кб, 593 просмотров)
__________________
Работаю за идею и еду.....
AVP87 вне форума   Ответить с цитированием