Тема: DC-DC 12в. 5-10А
Показать сообщение отдельно
Старый 09.03.2010, 18:11   #67
Hmelik
Старший Пользователь
 
Регистрация: 15.09.2008
Возраст: 46
Регион: Израиль
Машина: Volvo 945
Сообщений: 264
Hmelik has a spectacular aura aboutHmelik has a spectacular aura about
По умолчанию

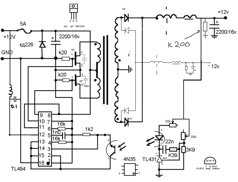
дроссель вырвал с китайского комп блока чисто для фильтрации и без него будет работать на ура.

а вот конденсатор (0,001 мф ну где та так) поставить на транзисторы мне посоветовал разработчик промышленных блоков, очень грамотный в этом вопросе.



Ну что я и сделал, сразу поменялась геометрия импульсов и пока полёт нормальный.
И ещё где-то на контроле напряжения советовал чтоб затормозить реакцию блока на скачки напряжения но я забыл куда))
Миниатюры
Нажмите на изображение для увеличения
Название: 1560402521.GIF
Просмотров: 5456
Размер:	53.3 Кб
ID:	15578  
Hmelik вне форума   Ответить с цитированием