Показать сообщение отдельно
Старый 30.11.2009, 22:21   #744
Vic58
Старший Пользователь
 
Регистрация: 21.10.2009
Регион: 61
Сообщений: 603
Vic58 is on a distinguished road
По умолчанию

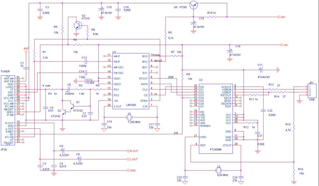
Выкладываю схему с автопоиском. Как видите по схеме ничего страшного в ней нет. Для собственно поиска добавился один единственный транзистор с двумя резисторами. Сам блок тюнера полностью поддерживает автопоиск. Автоматика четко останавливается на станции даже при очень близком растоянии от передатчика, т.е это неблагоприятные условия т.к приемник "слышит" станцию за 2-3 шага, но останавливается только при точной настройке. Схема выполнена на микросхеме LM7000, которая имеет с LM7001 полностью идентичный протокол. Все программы для нее будут работать с "новой" микросхемой. В настоящее время схема работает с управлением от микроконтроллера. Часть схемы с FT245BM, соответствующая datasheet FT245BM, и аналогична тому, что предлагал Sfinks-M. Для полноценной работы всего узла нужна программа которая бы умела:
принимать сигнал SIG (SD);
формировать сигнал SEEK, в моем микроконтроллере он формируется через управляющее слово, изменением состояния BO3, думаю стоит и в программе остаться на этом решении;
принимать сигнал STOUT.
Как видно добавилось два сигнала передаваемых отдельным проводом, это SIG от тюнера к управляющей программе, и STOUT от микросхемы синтезатора к управляющей программе.
Для инверсии сигнала SEEK, необходимого для правильной работы тюнера в режиме поиска, применен инвертор на транзисторе Q3, это единственный элемент добавленный для обеспечения работы схемы автопоиска, не считая нескольких резисторов и конденсаторов.
Миниатюры
Нажмите на изображение для увеличения
Название: схема7000_a.jpg
Просмотров: 3607
Размер:	57.7 Кб
ID:	14105  

Последний раз редактировалось Vic58; 04.12.2009 в 21:33.
Vic58 вне форума   Ответить с цитированием