Показать сообщение отдельно
Старый 03.11.2005, 12:44   #17
2funk
БЫВШИЙ Зав.Хоз. Форума
 
Аватар для 2funk
 
Регистрация: 15.06.2005
Возраст: 43
Город: Москва
Регион: 77, 97, 99, 177
Машина: Газ-21 2008\BMW\325Сi
Сообщений: 325
2funk will become famous soon enough
По умолчанию

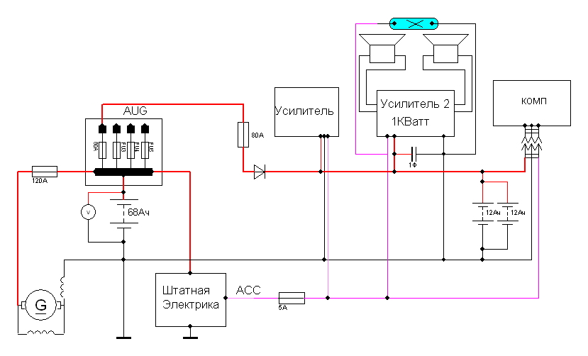
Схема разводки
Миниатюры
Нажмите на изображение для увеличения
Название: 1.jpg
Просмотров: 1431
Размер:	65.6 Кб
ID:	116  
__________________
Както было сказано:
  • Если вы не получилили тот ответ, который искали, возможно вы задали не тот вопрос, который хотели.
  • Если у вас нет минутки чтобы написать нормальный вопрос, у меня тем более нет ни секунды чтобы на него ответить.
Когда я был маленький я просил у бога велосипед, но когда я вырос, я понял что бог работает совсем нетак. Я с3.14здил велосипед и просил у бога прощения.

BMW 320i МКПП 2002 141т.км уходит за 425 т.р. УШЛА!!!
Пришла BMW 325Ci 001км !!!!
2funk вне форума   Ответить с цитированием