Показать сообщение отдельно
Старый 12.10.2009, 10:59   #731
Hmelik
Старший Пользователь
 
Регистрация: 15.09.2008
Возраст: 46
Регион: Израиль
Машина: Volvo 945
Сообщений: 264
Hmelik has a spectacular aura aboutHmelik has a spectacular aura about
По умолчанию

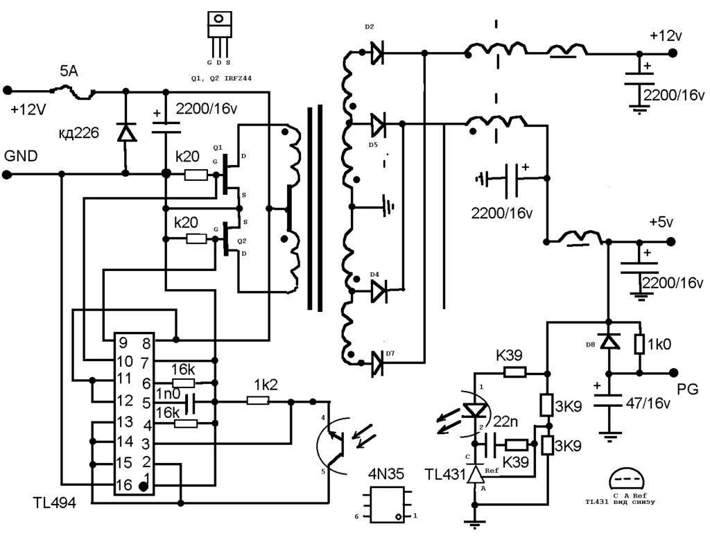
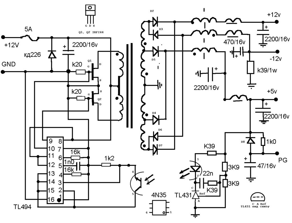
я начал собирать блок по такой схеме.
Назначение блока получить развязанное питание по массе.
Нужные линии 12в и 5в
Поэтому я вырезал ветку -12 в.
И есть вопрос что за вывод PG ?
Он используется для запуска блока? подачей туда 5в?
И ещё вопрос оптопару 4n35 я пока не нашел но есть от блоков питания pc817 Можно её поставить или надо дополнительные изменения?
Миниатюры
Нажмите на изображение для увеличения
Название: schem12.jpg
Просмотров: 1108
Размер:	80.9 Кб
ID:	13361   Нажмите на изображение для увеличения
Название: schem12i.jpg
Просмотров: 801
Размер:	73.8 Кб
ID:	13362  
Hmelik вне форума   Ответить с цитированием