Показать сообщение отдельно
Старый 12.08.2009, 15:24   #89
alex__k
Пользователь
 
Регистрация: 16.01.2008
Регион: Украина
Машина: PASSAT B3
Сообщений: 66
alex__k is on a distinguished road
По умолчанию

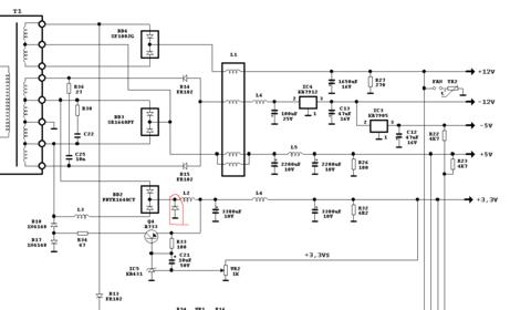
Вот нашел
Миниатюры
Нажмите на изображение для увеличения
Название: ATX3.3v.jpg
Просмотров: 1367
Размер:	17.0 Кб
ID:	12193  
alex__k вне форума   Ответить с цитированием