PCCar.ru - Ваш автомобильный компьютер

PCCar.ru - Ваш автомобильный компьютер (https://pccar.ru/index.php)
-   Резистивные кнопки (https://pccar.ru/forumdisplay.php?f=165)
-   -   Адаптер резистивных кнопок CarPC Joycon EXR - настройка (https://pccar.ru/showthread.php?t=19658)

arvarc 17.09.2013 22:03

Адаптер резистивных кнопок CarPC Joycon EXR - настройка
 
Вложений: 2
прошу не пинать, поиск результатов не дал...
Купил такой адаптер:
http://www.rcjoycon.com/base_3/menu_...m_board_page=&

вот "живые фото":
Вложение 32821
Вложение 32822

Мне его подключили установщики. Тут всё просто: на руле 6 кнопок, и выходит два провода, которые подключаются к адаптеру, а он в свою очередь, подключается по юсб к компу..

А вот с настройками просто беда, всё делаю по инструкции, но реакция на нажатие кнопок (которая отображается в этом эксплорере) никак не связывается с горячими копками фубара..

И ещё непонятность, когда нажимаю первые 3 кнопки, мне барышня голосом говорит "а1""а2""а3" и показывает эти цифры в правом верхнем углу экрана,
а когда нажимаю остальные кнопки, происходит только индикация на экране, без голоса...

вобщем, помогите пожалуйста настроить, кто уже работал с такими...

Zhirnov 29.09.2013 23:49

arvarc, тоже собираюсь покупать. Никто здесь не может внятно сказать, будет ли работать это устройство с моей машиной, не говоря уже о настройках.... А можно контакты установщика в Киеве?

indy 13.10.2013 13:46

Я этим контроллером пользуюсь уже года 2 на Паджеро4, без каких-либо глюков. С настройками не было никаких проблем, видны все кнопки на руле включая блютусные.
Насколько я помню там в утилите есть регулировка диапазона реагирования, посмотрю в машине конфиг.

arvarc 29.11.2013 19:34

Ситуация с настройкой так и не изменилась. Бился-бился, но почему-то не хочет система работать корректно..(((

YAM1966 29.11.2013 19:54

Я вот вообще не понимаю, зачем разработчику было делать ручную настройку допуска для каждого АЦП кода кнопки.

mendisabal 01.12.2013 19:26

а че он там с усби камерой делать может не понял ?

mcf1 02.12.2013 00:57

скачайте последнюю софтинку с сайта производителя. Через нее обновите Firmware устройства.
Цитата:

Сообщение от YAM1966 (Сообщение 279046)
Я вот вообще не понимаю, зачем разработчику было делать ручную настройку допуска для каждого АЦП кода кнопки.

резисторы изменяют свое сопротивление при изменении температуры воздуха и влажности.
вот для учета этих изменений и предусмотрена настройка допуска.

YAM1966 02.12.2013 13:14

Цитата:

Сообщение от mcf1 (Сообщение 279251)
....резисторы изменяют свое сопротивление при изменении температуры воздуха и влажности.
вот для учета этих изменений и предусмотрена настройка допуска.

Вы, наверное не программист. Для коррекции таких изменений ручная регулировка допуска не нужна.
Да и как Вы себе это представляете в процессе эксплуатации?
Ну да ладно, сделал, так сделал...

mcf1 02.12.2013 13:56

я не программист. может мы о разном говорим?
в софтинке можно задать значение сопротивления кнопки "от и до" и это значение будет идентифицироваться как конкретная кнопка.
если бы не было допусков, то при программировании точного значения сопротивления кнопки его пришлось бы часто перепрограммировать.
как это было на некоторых резистивных сенсорах. при низких температурах калибровка сенсора уплывала, сенсор срабатывал не там где надо, но после прогрева салона и сенсора все возвращалось на свои места.

YAM1966 02.12.2013 17:06

Цитата:

Сообщение от mcf1 (Сообщение 279292)
я не программист. может мы о разном говорим?

Да, похоже что о разном.
Почитайте это

Mirey 02.12.2013 18:38

Цитата:

Сообщение от YAM1966 (Сообщение 279311)
Да, похоже что о разном.
Почитайте это

Там почти тоже самое, но руками. Вместо того, чтобы это сделал сразу разработчик - делает каждый или почти каждый пользователь сам :smile1:

mcf1 02.12.2013 20:33

ну как я понял, об одном и том же.
только не вижу ни чего плохого что этот параметр можно задать в ручную. к тому же он задается автоматически, и в ручную его можно изменить.

YAM1966 02.12.2013 21:38

Цитата:

Сообщение от mcf1 (Сообщение 279356)
ну как я понял, об одном и том же.
только не вижу ни чего плохого что этот параметр можно задать в ручную. к тому же он задается автоматически, и в ручную его можно изменить.

Ну, как я понял, "всяк кулик своё болото хвалит"
И кончим на этом...

arvarc 04.12.2013 19:40

В общем, всё оказалось очень просто..
На самом устройстве стояла кривая и очень древняя прошивка,
поэтому, как только я нашёл вай-фай, подключился и обновил её,
контроллер сразу резко начал настраиваться ))

arten 31.12.2013 14:38

Вложений: 1
У меня не совсем обычный вопрос/просьба.
В будущем, хочу подружить кнопки на руле с CarPC. У меня Honda Civic 2012 (9 поколение)
В 9 поколении, непонятно, какой сигнал идет от кнопок. Дело в том, что сначала сигнал идет в i-mid (это что-то вроде борового компьютера), а потом, как пишут на форуме клуба, по CAN в штатную голову (на фото её задняя часть с разъемами).
Так вот, чтобы понять в каком виде он идет, и будет ли вообще CarPC принимать команды, перед покупкой JoyCon, мне бы хотелось протестировать.
В связи с чем прошу помощи, может в Москве у кого-нибудь есть еще неустановленный JoyCon, я бы подъехал, и потестил... :blush:

Спасибо.

mcf1 31.12.2013 17:17

))) что ты хочешь протестить? сначала нужно разобраться с кнопками на руле. есть вероятность что они все же резистивные и уже потом подключены к CAN модулю

arten 31.12.2013 17:22

Цитата:

Сообщение от mcf1 (Сообщение 282093)
))) что ты хочешь протестить? сначала нужно разобраться с кнопками на руле. есть вероятность что они все же резистивные и уже потом подключены к CAN модулю

Протестить видит ли комп сигналы от кнопок через Joycon.
Они и так резистивные, подключены к i-mid, а потом в голову. От i-mid их отключать нельзя, т.к. он управляется ими. Например когда нажимаешь на руле на кнопку Menu, то передача команд в голову блокируется, и идет управление i-mid`ом.

Zhirnov 07.01.2014 02:39

Цитата:

Сообщение от arvarc (Сообщение 279643)
В общем, всё оказалось очень просто..
На самом устройстве стояла кривая и очень древняя прошивка,
поэтому, как только я нашёл вай-фай, подключился и обновил её,
контроллер сразу резко начал настраиваться ))

Вот и я купил эту железяку. Сам подключил, настроил с JoyCon Explorer (реагирует на нажатия кнопок). А вот как подружить с iCarDS?

arvarc, как настроил?

mcf1 07.01.2014 03:11

а в чем сложность то? программируешь кнопки клавиатуры, потом под эти кнопки настраиваешь iCar DS/ ну или наоборот, сначала iCarDS.

Zhirnov 07.01.2014 03:25

ну пока не пойму как это сделать. Может подскажешь алгоритм?
Вот настроил только это.


А дальше что делать?

mcf1 07.01.2014 16:09

а теперь нужно к этим значениям привязать кнопки клавиатуры. просто перетащив их. драг энд дроп.
можно комбинацию клавиш.
потом эти кнопки назначаешь в iCarDS

Zhirnov 07.01.2014 18:54

Цитата:

Сообщение от mcf1 (Сообщение 282518)
...потом эти кнопки назначаешь в iCarDS

Вот именно это и не пойму как сделать.:blink2:

mcf1 07.01.2014 20:54

ну это уже к разработчикам iCarDS

Zhirnov 08.01.2014 03:28

Вложений: 1
Ну что ж.... разобрался с настройкой управления резистивными кнопками программой iCarDS. Поначалу сложно, пока не понял, что всего лишь, нужно сделать Hotkeys в iCarDS и назначить их в программе JoyCon Explorer. Как сделать Hotkeys здесь, здесь

Подключение




Выход для пульта дистанционного управления (ДУ) резистивного типа - это контакты С6 и С7. Таким образом, если вы вдруг приобрели руль от комплектации Exe с кнопками ДУ - то провода от этих кнопок (их всего два провода) подсоединяются напрямую к контактам С6 и С7 и кнопки начнут работать.
Для самодельного ДУ - номинал сопротивлений примерно такой: 100 Ом - "Vol Dn", 300 Ом - "Vol Up", 750 Ом - "влево", 1.5 кОм - "вправо", 3 кОм - "mode".

Спасибо всем, кто помогал.

arten 22.01.2014 00:02

Приехал ко мне этот адаптер.
Сегодня пробовал подключить, и проверить нажатия. В моем авто он их не видит (Honda Civiс 5D 2012).
Печаль, похоже идея с CarPC накрывается медным тазом :sad2:

mcf1 22.01.2014 17:12

надумаешь продать пиши.

Zhirnov 22.01.2014 20:42

arten, попробуй найти электрическую схему своего авто, и, возможно, разберёшься.

arten 22.01.2014 20:50

Zhirnov, даже не знаю где искать.
Всё, что удалось найти это эти 2 пдф, не знаю, имеют ли они какое отношение.

Zhirnov 22.01.2014 21:54

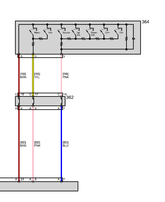
оно. под номером 364 в файле audio 5d.pdf на странице 6. Только не пойму почему три провода от кнопок выходит.... Надо к электрику тебе...

Попробуй написать производителю JoyCona с просьбой дать схему подключения к твоей машине. Они должны знать.

arten 22.01.2014 22:10

Вложений: 2
Zhirnov, о! Спасибо большое, хоть что-то теперь понятно.
Да, без электрика похоже не обойтись.
Интересно, что это за поворотный контактор под номером 362.

А вообще провода, которые идут в разъем, который идет в штатную голову, выглядят так:

Zhirnov 22.01.2014 22:21

Цитата:

Сообщение от arten (Сообщение 284168)
Интересно, что это за поворотный контактор под номером 362.

не знаю что это

mcf1 22.01.2014 23:23

Вложений: 1
ну так вот же куда надо цеплять JoyCon
Вложение 34447

от JoyCon взять два провода с коннекторами, черным оба зацепить на коричневый, белыми на розовый и синий. Будет две линии резистивных кнопок.

только от штатной системы кнопки обязательно отключить!!!

arten 22.01.2014 23:54

Вложений: 1
Т.е. если мне нужны только кнопки Source, Vol+-, CH+-, то мне нужно подключить эти провода?

N_E_M_E_C 10.03.2014 23:33

Может кто подскажет!

К примеру можно зацепить команды на сочетания клавиш?

A1+B1 (сочетания клавиш на разных каналах)

pine 06.08.2015 12:07

После перехода на Android box на RK3288 появилась проблема - при загрузке при подключенном Joycon EXR андроид уходит в циклическую перезагрузку даже до появления стандартного лончера. Если Joycon подключать после загрузки - все работает. Что это может быть?

PowerMax 12.08.2015 15:24

Цитата:

Сообщение от pine (Сообщение 334673)
После перехода на Android box на RK3288 появилась проблема - при загрузке при подключенном Joycon EXR андроид уходит в циклическую перезагрузку даже до появления стандартного лончера. Если Joycon подключать после загрузки - все работает. Что это может быть?

Попробуйте заново поставить

pine 14.08.2015 11:56

Цитата:

Сообщение от PowerMax (Сообщение 335259)
Попробуйте заново поставить

Заново поставить что? Прошивку обновлял на последнюю, настройки перезаливал

MCuk 16.05.2016 02:33

Чтобы не плодить тем спрошу тут, кто-то пользовал Joy Con Exc ???

g_antonov 30.05.2016 12:11

Народ, выручайте! Подпалил плату joycon exr 12 вольтами! Так получилось! Взорвался кондер С2. Кто может измерить номинал кондера или может кто знает его тип??? Очень обидно будет, если совсем убил, но есть надежда, что дело только в кондере!

YAM1966 30.05.2016 14:39

Цитата:

Сообщение от g_antonov (Сообщение 361722)
Народ, выручайте! Подпалил плату joycon exr 12 вольтами! Так получилось! Взорвался кондер С2. Кто может измерить номинал кондера или может кто знает его тип??? Очень обидно будет, если совсем убил, но есть надежда, что дело только в кондере!

Вы подали 12В в качестве питания на разъем USB?
C2 тантал по питанию +5В проца. Может вообще без него работать.
НО так как он взорвался... процу хана.
Выпаяйте его остатки и тестером прозвоните питание.


Часовой пояс GMT +4, время: 18:23.

Работает на vBulletin® версия 3.8.4.
Copyright ©2000 - 2026, Jelsoft Enterprises Ltd.
Перевод: zCarot