PCCar.ru - Ваш автомобильный компьютер

PCCar.ru - Ваш автомобильный компьютер (https://pccar.ru/index.php)
-   Навигация (https://pccar.ru/forumdisplay.php?f=13)
-   -   GPS моуль SIRF4 (https://pccar.ru/showthread.php?t=18691)

Albert.comp 20.02.2013 00:35

GPS моуль SIRF4
 
Вложений: 2
Приобрел тут такой модуль для carPC.
Вложение 29927

Предполагается использование внешней антенны. Необходимо припаять пару элементов, и преобразователь уровней для RS-232. Думаю это не сложно. На плате скучают 2 COM порта, да и подключение к COM порту гораздо надежнее в плане просыпания материнки нежели USB подключение. После испытаний доложусь о результатах.


СХЕМА

ПЛАТА

kostya740 20.02.2013 03:10

Тоже было дело gps из модуля. Плату надо разрабатывать. на проводах будет работать не лучше третьей версии. А для ВЧ части уже нужно спец знания. Там и длина и ширина и форма дорожек критична.
А так, вариант очень даже. И цена вкусная.

Albert.comp 20.02.2013 10:56

Да про плату в курсе. Думаю справлюсь. Небольшой опыт есть. Дипломная работа кстати была по радио-термометру. Правда частота там была повыше 45 ггц, а тут фигня, всего полтора.

SanekBMW 16.03.2013 00:06

Ну как дела? получилось?

Albert.comp 16.03.2013 18:00

Пока в дороге. Ждем. Возможно только будет одна проблема. Этот модуль требует активную антенну, а у меня пассивная. Посмотрим что получится. Закажу еще параллельно активную антенну. Потом сравню результаты.

SanekBMW 19.03.2013 15:31

хмммм, а в BMW E60 активная?

Albert.comp 21.03.2013 03:17

Вложений: 1
Насчет BMW не знаю (проверь питание по кабелю идет или нет). А насчет моей антенны ввел в заблуждение - она активная!


(i)Dieletric Antenna
Center Frequency 1575.42MHz±3 MHz
V.S.W.R 1.5:1
Band Width ±5 MHz
Impendence 50 ohm
Peak Gain >3dBic Based on 7×7cm ground plane
Gain Coverage >-4dBic at –90°<0<+90°(over 75% Volume)
Polarization RHCP



(ii)Wifi Antenna
Frequency Range 2400-2500 MHz
VSWR ≤1.5
Gain 2.15dBi
Impedance 50 ohm
Polarization Type Vertical



(iii)LNA/Filter
LNA Gain(Without cable) 28dB Typical
Noise Figure 1.5dB
Filter Out Band Attenuation (f0=1575.42 MHZ)
7dB Min f0+/-20MHZ ;
20dB Min f0+/-50MHZ;
30dB Min f0+/-100MHZ
V.S.W.R <2.0
DC Voltage 2.7V/3.0V/3.3V/5.0V/3.0V to 5.0V/other
DC Current 11mA Max



Осталось только комп дособирать, и попробую. Нужно еще max3232 добавить и все.

Нашел вот кусок топологии. Можно от него оттолкнуться при изготовлении печатки.

Вложение 30475

SanekBMW 27.03.2013 10:39

Топология то четкая, где ее взять можно? антенну менять будешь?

Albert.comp 27.03.2013 10:44

Антенна оказалась с усилком 28дБ! Скоро попробую. Пока комп дособираю.

doctorbit 13.06.2013 18:59

Добрый день, есть ли какие-то у вас подвижки с топологией,
я для себя тоже решил сделать девайс. Есть модули уже с USB,
вот только пока не знаю GPS ГЛОНАСС или просто GPS модуль выбрать.

Albert.comp 18.06.2013 03:40

Тема не умерла. Временно отложена на пару месяцев. По этой теме можно почитать на соседнем форуме (compcar)

OKLiK 18.06.2013 06:26

Я кстати тоже попробовал подобное, но на другом модуле, выложено тут http://oklik.name/proect/gps/index.html Пока на пассивной антенне, сегодня должны привезти активную, надеюсь будет лучше :)

doctorbit 22.06.2013 21:35

скажите какие могут быть подводные камни при разводке ВЧ??
как можно посчитать волновое сопротивлене в altium designorе, я пряим обгуглигся, а он не считает и все.
Приобрел себе ВОТ такой модуть

Albert.comp 24.06.2013 16:30

Думаю волновое сопротивление посчитать будет сложно. Параметры диэлектрика неизвестны. Да мне кажется +- лапоть не страшно. Главное расстояние до антенны сделать покороче, и вести вдоль экрана. Или вообще кабель ближе к модулю припаять. Помню в институте у нас был классный измеритель АЧХ - настроить можно было что угодно! Домой такой не купить :(.

OKLiK 25.06.2013 12:33

Поставил активную антенну, результат меня порадовал, спутники стало подхватывать быстро и больше :)
doctorbit я сделал по хитрому, в тех документации есть фотки платы отладочной, распечатал ее промерял размеры проводников, ну и взял их за основу. ТУ на твой модуль тоже есть эта плата, погляди, замерь, если не в маштабе то пересчитай и используй :)

doctorbit 25.06.2013 16:11

хитрый вариант, Спасибо, но топология мне совсем не нравиться, +там такой разъем для модуля что он больше на кусок пластилина похож
Волновое сопротивление посчитал, это не большая проблема. есть формулы и есть проги всякие. Известны параметры диэлектрика FR-4, у него диэлектрическая проницаемость 4.4-4.8. Можно взять среднее, вот тут +- не столь критичны в отличии от толщины платы. Плюс волновое сопротивление USB Дорожек и UART дорожек. я уже все нарисовал. куплю 1мм текстолит и буду пробывать. а вообше волновое сопротивление играет если у вас в длину дорожки укладываеться длина волны или больше.

doctorbit 07.07.2013 02:07

Таки собрал я Глонасс-ГПС приемник, работает отлично. Полевых испытаний пока не было. НО дома с антенной в форточке находит координаты секунд за 15 после подачи питания. а то и быстрее. Виной этому, как я понимаю аккумулятор установленный на плате.
У девайса куча настроек: выбор отделено глонасс отдельно ГПС или совмещенный режим. Можно выбрать: ком порт или USB. и так далее.
Ну а теперь для пущей наглядности немного картинок.
Прошу заметить работает под управлением WINDOWS8

Собственно плата, точнее ее 3D макет.
http://i44.tinypic.com/23kvoz.jpg
http://i44.tinypic.com/t00wmq.jpg

Собственно сама плата, От флюса еще не успел отмыть. прошу прощения.
http://i41.tinypic.com/jtow8m.jpg

http://i43.tinypic.com/35lrtzp.jpg

И скриншоты окон програмульки:

http://i44.tinypic.com/jfc0aa.jpg
http://i42.tinypic.com/2rfg3z5.jpg
http://i41.tinypic.com/2wf1dhx.jpg
http://i43.tinypic.com/33az9ea.jpg

Если У кого-то есть вопросы, обращайтесь.

halfpipe 07.07.2013 12:28

to doctorbit
Как приемник работает с навигационными программами?
У Вас подключена активная или пассивная антенна?
Почему в Вашей схеме применено на 3 конденсатора больше, чем в стандартной схеме? Зачем нужен элемент UR1?

doctorbit 07.07.2013 13:18

Цитата:

Сообщение от halfpipe (Сообщение 263389)
to doctorbit
Как приемник работает с навигационными программами?
У Вас подключена активная или пассивная антенна?
Почему в Вашей схеме применено на 3 конденсатора больше, чем в стандартной схеме? Зачем нужен элемент UR1?

у меня приемник работает с активной антенной, но может и с пассивной.
Собственно вся задумка реализована для подключения к штатной VAG антенне. UR1 это линейный регулятор напруги, по скольку номинальное напрядение модуля 3.3 вольта (3-3.6 по мануалу) отсюда и такое количество конденсаторов, есть идея реорганизовать цепь питания аккумулятор. тогда появятся еще пару элементов. Приемник передает стандартные данные в формате NMEA по этому думаю не должно быть вопросов с навигационным ПО. Я пользую эмулятор андроида, и все навигационные проги знают где я нахожусь. Только что попробовал в IGO8 (гад тоже знает где я живу)без проблем на чачстоте 115200.

Заметет в приемники встроен виртуальный COMпорт и не надо никаких FT232 и ей подобных микросхем.
После ночи без питания нашел координаторы за 34 секунды из форточки. Сейчас это 7 GPS и 3 Глонасс спутника

Albert.comp 10.07.2013 19:49

Интересный модуль. Но я уж что купил - надо доделывать! Слушай , а какие уровни com портов у твоей железки? +- или TTL? То есть нужна max232 для согласования, или нет?

doctorbit 11.07.2013 01:37

Цитата:

Сообщение от Albert.**** (Сообщение 263847)
Интересный модуль. Но я уж что купил - надо доделывать! Слушай , а какие уровни com портов у твоей железки? +- или TTL? То есть нужна max232 для согласования, или нет?

у не на борту есть встроенный выртуальный компорт, а вообще TTL, ML8088s по умолчанию передает на порты 4 и 5 кто из них Rx а кто Tx не помню, но там точно TTL. А с usb на борту очень удобно. То-есть max232 или ft232 и им подобные нужны.

Albert.comp 11.07.2013 08:55

Да usb на борту это заманчиво. A как с выходом из сна у неё? Да, хотел спросить еще - плату сам делал? Просто смотрю уже с маской! Или на работе халява?

Stasik 11.07.2013 13:44

Цитата:

Сообщение от doctorbit (Сообщение 263372)
Таки собрал я Глонасс-ГПС приемник, работает
Если У кого-то есть вопросы, обращайтесь.

А где все это взять и сколько стоит?

doctorbit 11.07.2013 13:49

Цитата:

Сообщение от Albert.**** (Сообщение 263920)
Да usb на борту это заманчиво. A как с выходом из сна у неё? Да, хотел спросить еще - плату сам делал? Просто смотрю уже с маской! Или на работе халява?

Плату делал сам. дома. Немножко про сон не понял поясни пожалуйста.

doctorbit 11.07.2013 13:51

Цитата:

Сообщение от Stasik (Сообщение 263947)
А где все это взять и сколько стоит?

Это все есть у меня, ибо это собственная разработка. Могу повторить для желающих. подробности в ЛС.

Albert.comp 11.07.2013 22:17

Цитата:

Сообщение от doctorbit (Сообщение 263948)
Плату делал сам. дома. Немножко про сон не понял поясни пожалуйста.

Да просто иногда при переходе в режим сна и последующем просыпании - USB устройство может быть не обнаружено. Или программа раздачи виртуальных COM портов некорректно стартует.
Как у тебя с этим? Если пользуешься конечно каким нибудь размножителем GPS портов.
Вопрос 2 - как маску делал?

doctorbit 12.07.2013 00:46

Цитата:

Сообщение от Albert.**** (Сообщение 264015)
Да просто иногда при переходе в режим сна и последующем просыпании - USB устройство может быть не обнаружено. Или программа раздачи виртуальных COM портов некорректно стартует.
Как у тебя с этим? Если пользуешься конечно каким нибудь размножителем GPS портов.
Вопрос 2 - как маску делал?

Попробывал отправить в спящий режим, софт после этого пришлось перезапускать.
Маску есть много способов сделать маску от dinamask 5000. Это пленочная УФ отверждающаяся маска. Она быстрая в применение удобная прочная, но нет вариантов регулировать толщину, она 75 мкм(иногда слишком толсто, если QFN паять. короче безвыводные мелкосхемы ). еще есть жидкие маски, их наносишь при помощи сетки для шелкографии. Толщину можно подобрать любую практически, но их в ламинаторе уже не запечешь,

Albert.comp 12.07.2013 03:22

Вложений: 1
Да шелкографию я хорошо знаю - какой это гемор для одной платы! А вот пленочная технология для меня открытие. Похоже я отстал от жизни. QFN я пока не освоил - так что попробую эту пленку. Только где ее достать?
Поделись опытом - про техпроцесс изготовления вкратце.

Я делаю с помощью такого фоторезиста
Вложение 31908
Лампа "черного света". Проявляю медленным проявителем, на основе силикатного клея. Можно получить дома 100 мкм. Но очень капризная технология.

Stasik 12.07.2013 05:36

Цитата:

Сообщение от doctorbit (Сообщение 263949)
Это все есть у меня, ибо это собственная разработка. Могу повторить для желающих. подробности в ЛС.

А микросхемы есть еще?

doctorbit 12.07.2013 13:28

Цитата:

Сообщение от Albert.**** (Сообщение 264036)
Да шелкографию я хорошо знаю - какой это гемор для одной платы! А вот пленочная технология для меня открытие. Похоже я отстал от жизни. QFN я пока не освоил - так что попробую эту пленку. Только где ее достать?
Поделись опытом - про техпроцесс изготовления вкратце.

Я делаю с помощью такого фоторезиста
Вложение 31908
Лампа "черного света". Проявляю медленным проявителем, на основе силикатного клея. Можно получить дома 100 мкм. Но очень капризная технология.

я так понимаю это МПФ-ВЩ, он капризный и разрешение у него маленькое,
я использую фоторезист "Ordyl Alfa 340", 0.15 делал без проблем. У меня для засветки собрана установка: сканер обычный в нем стоит 4 лампы УФ и таймер обратного отсчета на МК. Делаю фотошаблон, выравниваю обе стороны. Наклееваю фоторезист в ламинаторе. кладу в сканер на 20-25 секунд потом проявляю в растворе кальценированной соды. травлю, лужу в растворе для хим. лужения. потом все это сохнет. Теперь маска, ламинатор, фотошаблон, проявляю в том-же растворе. смываю пады. и в сканер на 30 минут на каждую сторону чтобы полимеризовалась. в кратце так. А шелкография она просто для нанесения маски. на сетку не надо ничего наносить. намазал маску тонким слоем. запек в духовке. положил фотошаблон на пады засветил. ну и дальше как и всегда.

doctorbit 12.07.2013 13:30

Цитата:

Сообщение от Stasik (Сообщение 264039)
А микросхемы есть еще?

найдем если надо.

Albert.comp 06.09.2013 01:09

Вложений: 5
Вот сделал наброски модуля GPS. Немного грязновато пока, но это для испытаний. (на фото не хватает аккумулятора и проводка +3.3)
Вложение 32625 Вложение 32627 Вложение 32628

Вот активная мультиантенна.
Вложение 32626

При установке антенны на крышу - думаю будет хороший прием даже в глухом лесу.

А прямое подключение к COM порту - избавит от танцев с бубном при просыпании компа.

Хотя посмотрим что покажут испытания.

Плата в sprint layout 5.

жека 3 06.09.2013 09:51

Подскажите а такой можно сразу использовать или нужны пляски http://cn.shopotam.ru/taobao/17123418076-item.html на ебей такого навалом и чё это

Albert.comp 06.09.2013 10:49

Думаю что без плясок. Похоже работает через COM порт. Но чтоб без плясок можно и готовый купить - типа BU-353 (есть COM есть USB). Но в салоне прием уступает приему на крыше. A этот магнит вряд ли будешь каждый раз ставить на крышу, туда сюда. Вот я и решил сделать по "грамотному", если так можно сказать - через COM и на крышу антенну. А так у меня валяется GPS18USB - мне не нравится прием в салоне. Правда я долго собирался - уже появились GPS-ГЛОНАСС (как тут doctorbit писал)

жека 3 06.09.2013 11:51

Написано демо -модуль для ардино есть у него как ком так и юсб порт и внешняя антенна

Alex_St 06.09.2013 12:08

А что за антенна, где брал и за сколько?

Albert.comp 06.09.2013 12:11

To Жека . Можно заморочиться, и паять ничего не надо.

Albert.comp 06.09.2013 12:13

Цитата:

Сообщение от Alex_St (Сообщение 269825)
А что за антенна, где брал и за сколько?

Антенна вышла около 800р на ебей. Если тока wifi-gps ,то дешевле.

Albert.comp 08.09.2013 19:53

Вложений: 3
Подключил к компу на COM1. Работает как ни странно! Загрузил отладочную оболочку (с сайта reyax.comSirfLive) Cначала испугался- думал что то не так сделал - не работало. Затем выбрал устройство GSD4e - и все полетело. 4 спутника сразу увидел, хотя вокруг меня высотки все закрывают.

Вложение 32672 Вложение 32673

Вложение 32674

Посмотрим как будет в машине в реальных условиях.

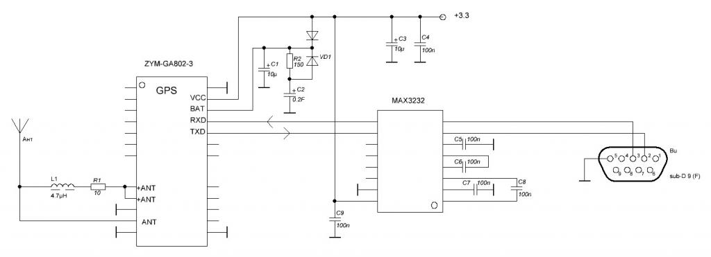
Albert.comp 08.09.2013 21:15

Вложений: 1
СХЕМА

Вложение 32681


Часовой пояс GMT +4, время: 22:39.

Работает на vBulletin® версия 3.8.4.
Copyright ©2000 - 2026, Jelsoft Enterprises Ltd.
Перевод: zCarot