PCCar.ru - Ваш автомобильный компьютер

PCCar.ru - Ваш автомобильный компьютер (https://pccar.ru/index.php)
-   Питание (https://pccar.ru/forumdisplay.php?f=173)
-   -   Блок питания для Андроид планшета (https://pccar.ru/showthread.php?t=18921)

laytya 07.10.2015 21:41

Цитата:

Сообщение от anton2204 (Сообщение 339909)

200р!!!!!

Sparrow 23.10.2015 20:47

Имеет право на жизнь такая схема?

https://img-fotki.yandex.ru/get/4004...4b573199_L.jpg

точнее это часть схемы. часть схемы которая замеряет напряжение бортсети, при появлении ACC врубает ардуину и вырубает все полностью отрубив питание ардуины путем снятия опорного напряжения с мосфета. на номиналы пока прошу не обращать внимания. ноги ардуины подписаны условно. схема была подсмотрена из трех других. Планируется что ардуина потом будет включать KISы которые будут питать плату компа и периферию.

awtoap 23.10.2015 21:39

Вполне

YAM1966 23.10.2015 22:22

Цитата:

Сообщение от awtoap (Сообщение 341255)
Вполне

Ну да, а ничего что минимальное Gate-Source напряжение открытия у IRLML2402 ~0.7В и это при токе всего 250 мкА.
При подаче АСС на Source будет чуть больше 4 вольт.
А при выводе на ногу PB4 даже 5В (чисто гипотетически, т.к. питание у проца будет ниже 4В) и отсутствии АСС останется вольта 3 от силы.
Да, Source - это нога, которая идет на вход стабилизатора напряжения...

Моделируйте схему сначала хотя-бы в мультисиме.

oleg707 24.10.2015 01:27

Цитата:

Сообщение от Sparrow (Сообщение 341247)
Имеет право на жизнь такая схема?

https://img-fotki.yandex.ru/get/4004...4b573199_L.jpg

точнее это часть схемы. часть схемы которая замеряет напряжение бортсети, при появлении ACC врубает ардуину и вырубает все полностью отрубив питание ардуины путем снятия опорного напряжения с мосфета. на номиналы пока прошу не обращать внимания. ноги ардуины подписаны условно. схема была подсмотрена из трех других. Планируется что ардуина потом будет включать KISы которые будут питать плату компа и периферию.

схема вполне, номиналы даже рядом не стояли. Гляньте моё, входную часть не изобретайте заново.

laytya 24.10.2015 09:16

Зачем так усложнять схему? Копайте в сторону Power-Down sleep mode ардуины, и маложрущих регуляторов.

awtoap 24.10.2015 10:13

Yam прав по поводу полевика...нужно еще добавить один транз для управления затвором.

alexfox 24.10.2015 11:54

Цитата:

Сообщение от awtoap (Сообщение 341290)
Yam прав по поводу полевика...нужно еще добавить один транз для управления затвором.

Моя схемка БП + CAN, там как раз ключи на двух полевиках:
http://meb54.ru/bp2.jpg

YAM1966 24.10.2015 12:10

Вложений: 2
Цитата:

Сообщение от alexfox (Сообщение 341301)
Моя схемка БП + CAN, там как раз ключи на двух полевиках:....

Типа того, но можно было себе упростить жизнь еще больше ;)
Т.к. KIS-3R33S имеет вход включения, можно спокойно не ставить VT2, VT5, VT3, VT6 а пустить управляющие ноги проца прямо на них и не забыть резюки 1К на массу при этом. VD5 перенести на выход питания хаба и на питание проца сразу.
Но это уже чисто мое ИМХО. И так все тоже хорошо...
Я привык все упрощать до безобразия в разумных пределах :rolleyes2:

Цитата:

Сообщение от Sparrow (Сообщение 341247)
Имеет право на жизнь такая схема?.....

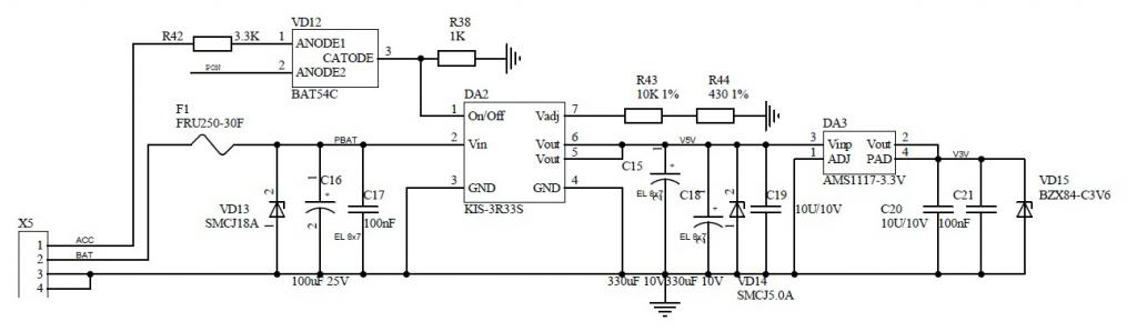
Не претендую на особую гениальность, но набросал схему питания
Вложение 41389
Потребление при отсутствии ACC 0
При подаче АСС запитывается 5В стабилизатор и питает Вашу ардуину от V5V. По напряжению на VACC принимаете решение включать ли мощных потребителей. Напряжение в норме - подаем на PON сигнал с ножки проца - и самоблокируем реле. Теперь при выключении АСС пока есть PON питание останется. По напряжению на VBAT мониторим батарею, разрядилась ниже уровня - снимаем PON и все отрубается.
Реле поставил только из-за большого тока для питания потребителей и упрощения схемы.

А так выполнена схема питания контроллера версии 4:
Вложение 41390

alexfox 24.10.2015 13:23

Цитата:

Сообщение от YAM1966 (Сообщение 341307)
Типа того, но можно было себе упростить жизнь еще больше ;)
Т.к. KIS-3R33S имеет вход включения, можно спокойно не ставить VT2, VT5, VT3, VT6 а пустить управляющие ноги проца прямо на них и не забыть резюки 1К на массу при этом. VD5 перенести на выход питания хаба и на питание проца сразу.
Но это уже чисто мое ИМХО. И так все тоже хорошо...

Про KISS и его управление знаю, но у меня на одном из выходов ток доходит до 3-4А и там не KISS, а 5 амперник...у него нет управления (неразборный, залит компаундом).
Второй выход там, где KISS, проектировал точно так же на всякий случай, вдруг не понравится KISS по стабилизации, фону на выходе и т.п.
На счет упрощения - да согласен, там много чего можно убрать...это была тестовая версия, на печатной плате много чего убрано, но логика работы сохранена. От реле сразу отказался - прошлый век, а мосфеты отлично работают, места практически не занимают, не греются...меди я под ними и на ногах в качестве теплоотвода достаточно оставил. :-)


Часовой пояс GMT +4, время: 22:25.

Работает на vBulletin® версия 3.8.4.
Copyright ©2000 - 2026, Jelsoft Enterprises Ltd.
Перевод: zCarot