PCCar.ru - Ваш автомобильный компьютер

PCCar.ru - Ваш автомобильный компьютер (https://pccar.ru/index.php)
-   Планшеты (https://pccar.ru/forumdisplay.php?f=182)
-   -   Nexus 7 2012 как головное устройство в автомобиле (https://pccar.ru/showthread.php?t=18305)

_val35999633 19.08.2017 17:35

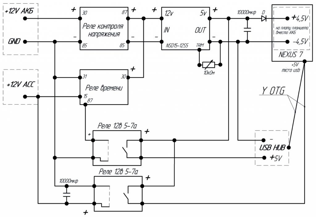
Распределитель питания от skanch

sandr2010 19.08.2017 18:58

Вам лучше проконсультироваться с автором - что заложено программно в ардуину. Не думаю,что проблема железная с блоком - skanch этого вряд ли допустил бы.
"Выключили АСС:

- через 7 секунд выключаются каналы:
ХР11 (датчик Холла -планшет заснул)
ХР3
-еще через 1 сек.
канал ХР10(пропадает "земля" для OTG).
и канал ХР0(напряжение всегда такое, как на АКБ)
-еще через 1 сек.
канал ХР2(питание HUB-а)

Канал ХР1 (питание планшета) работает
и выключится через 36 часов или если в течение этого
времени произойдет разрядка АКБ до 11.9В

Возможная ситуация: (АСС включен- планшет и
периферия работают-двигатель не заведен
- на АКБ подзарядка с генератора не идет-
АКБ разрядися до 11.9В)
- через 6 секунд выключаются каналы:
ХР11 (датчик Холла -планшет заснул)
ХР3 (+5.2В иногда используют для пробуждения Nexus по USB)
-канал ХР10(пропадает "земля" для OTG).
-еще через 2 сек.
-канал ХР1 (питание планшета)
- канал ХР0(напряжение всегда такое, как на АКБ)
-канал и ХР2(питание HUB-а)
- если вынуть ключ зажигания, то система полностью
обесточится и последующий старт системы возможен если
на АКБ восстановится напряжение до 12.2В
(завести машину и дать подзарядиться АКБ)." - из описания блока.
Отрабатывает два раза,не зависимо по времени или два раза подряд завелись,стоя на месте,и на третий уже только запуск выключенного тела? Акб авто живое,заряд держит? Сам блок правильно подключен?

_val35999633 19.08.2017 19:24

Цитата:

Сообщение от [B
sandr2010[/B];391168]Вам лучше проконсультироваться с автором

Автор, skanch сразу откликнулся, в личку. Естественно все его рекомендации я выполню, но по моим "ощущениям", у меня проблемы с железом планшета, а не с БП.

Memo 24.08.2017 00:55

Помогите разобраться:
При прокрутке стартером полностью вырубается планшет Nexus 7 2012.
Батарея и контроллер удалены.
Блок питания собран по схеме http://pccar.ru/attachment.php?attac...0&d=1393856346
Вырубается даже при прямом подключении к АКБ автомобиля.
Мультиметром меряю напругу на выходе БП - плавно снижается с 4,8 В, т.е конденсаторы в норме.
Х.з. куда копать.
В чем может быть проблема?

oleg707 24.08.2017 00:57

Цитата:

Сообщение от Memo (Сообщение 391331)
Помогите разобраться:
При прокрутке стартером полностью вырубается планшет Nexus 7 2012.
Батарея и контроллер удалены.
Блок питания собран по схеме....
Вырубается даже при прямом подключении к АКБ автомобиля.
Мультиметром меряю напругу на выходе БП - плавно снижается с 4,8 В, т.е конденсаторы в норме.
Х.з. куда копать.
В чем может быть проблема?

проблема в NSD15-12S5
Еще, конденсатора на батарее планшета хватит на доли секунды работы, 10000 там лишние(Конденсаторы мифы и реальность). У меня и от 220 норм работало. Сейчас в свои блоки питания ставлю 1000мФ. (на всякий). Работает стабильно.
Решением вашей проблемы будет:
а- возвращение батареи
б - установка вместо батареи ионистора на пару фарад
с - смена NSD15-12S5 на другой ДС-ДС. ( далась вам эта гальваническая развязка, всё рамно массу через кабель звука как минимум подключаете)

Memo 24.08.2017 13:15

Цитата:

Сообщение от oleg707 (Сообщение 391332)
проблема в NSD15-12S5
Еще, конденсатора на батарее планшета хватит на доли секунды работы, 10000 там лишние(Конденсаторы мифы и реальность). У меня и от 220 норм работало. Сейчас в свои блоки питания ставлю 1000мФ. (на всякий). Работает стабильно.
Решением вашей проблемы будет:
а- возвращение батареи
б - установка вместо батареи ионистора на пару фарад
с - смена NSD15-12S5 на другой ДС-ДС. ( далась вам эта гальваническая развязка, всё рамно массу через кабель звука как минимум подключаете)

Так почему все же при прямом подключении вышеуказанного БП к аккумулятору авто, при прокрутке стартера планшет вырубается?
Ну падает там напруга до ~10В неужели это критично для NSD15-12S5?
Мне влом новый БП собирать, итак на этот кучу времени потратил.

oleg707 24.08.2017 13:41

Цитата:

Сообщение от Memo (Сообщение 391353)
Так почему все же при прямом подключении вышеуказанного БП к аккумулятору авто, при прокрутке стартера планшет вырубается?
Ну падает там напруга до ~10В неужели это критично для NSD15-12S5?
Мне влом новый БП собирать, итак на этот кучу времени потратил.

Если бы вы поискали немного, то каждые пару страниц опытные люди отговаривает от установки НСД.
По поводу напряжения на старте - на моём ютуб канале, осциллограмма напряжения при старте машины.

И вот почему это происходит: описание в моём проекте.
Учтите, что нсд вырубается при 9 или 10В. У меня 7В.:shok:

Kent_off 27.08.2017 13:44

Цитата:

Сообщение от Memo (Сообщение 391353)
Так почему все же при прямом подключении вышеуказанного БП к аккумулятору авто, при прокрутке стартера планшет вырубается?
Ну падает там напруга до ~10В неужели это критично для NSD15-12S5?
Мне влом новый БП собирать, итак на этот кучу времени потратил.

Я последнюю неделю катавшись с планшетом заметил что он тоже стал выключаться в тот момент когда завожу машину (При включении зажигания просыпается а в момент когда начинает крутить стартер выключается и приходится перезагружать). Грешил на блок питания ... Но вчера подключал аукс к родному мафону, потом проверял звук и тд (музыка поиграла от силы минут 10-15, не громко ...) и приехали! Попытался завести а там фиг! Померил напругу на аккуме 9.9в ... Месяц назад когда только установил планшет он не выключался при заводе! Так что теперь выбираю аккумулятор, склоняюсь к гелиевому ...

И еще по теме ))) Как писал выше вчера подключил планшет к мафону через AUX, все вроде бы нормально играет, но тихо ... Попытался добавить громкости на планшете а он больше 40% ни в какую! И сообщение не выдает с которым надо согласиться чтоб он разрешил поднять громкость. Ни через настройки звука, ни через сторонние приложения не получается увеличить громкость наушников (выход на AUX магнитофона) бльше чем на 40%! Подскажите куда копать???
P/S прошивка сток 4.4.4, ядро от Даниэля ...

oleg707 27.08.2017 14:30

Цитата:

теперь выбираю аккумулятор, склоняюсь к гелиевому ...
рассмотри AGM (старт-стоп). Гелевый не для авто применений.

kukht 27.08.2017 14:57

Kent_off, тоже прошивка Тимура. Громкость 100% через наушники.


Часовой пояс GMT +4, время: 21:27.

Работает на vBulletin® версия 3.8.4.
Copyright ©2000 - 2025, Jelsoft Enterprises Ltd.
Перевод: zCarot