PCCar.ru - Ваш автомобильный компьютер

PCCar.ru - Ваш автомобильный компьютер (https://pccar.ru/index.php)
-   Разное (https://pccar.ru/forumdisplay.php?f=158)
-   -   DC-DC 12в. 5-10А (https://pccar.ru/showthread.php?t=10277)

Sol_S 23.12.2012 11:48

Вложений: 1
Ужость, совсем народ обленился. А ветку просмотреть? На 2-й страницы схема, 3-я данные о трансформаторе (даже далеко ходить не надо - пост 275), и печаток тут штук 4.
Транс на кольце 32*16*12. Первичка 6*6, вторичка 13*13. Но вот думаю лучше бы 8*8. Дроссели из компового БП. Силовые дороги лучше продублировать проводом.

Добавилось только дроссель на входе, драйвер для полевиков, кучка кондеров и убран один подстроечник и диод на входе для защиты от переполюсовки. Схему c изменениями попробую отрисовать.
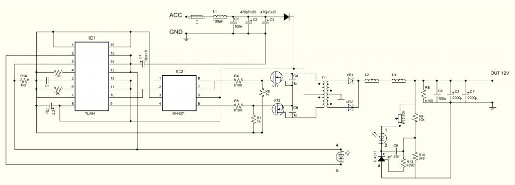
Вот схема автора, ник Hmelik:

Вложение 29081

Vladget 23.12.2012 13:40

этой схеме в следующую пятницу можно юбилей отмечать это часть БП формата АТ (не было 3,3В) для PC cara ( тогда тоже народ собирал в машину МП3 проигрыватели, у меня такой лежит) вон на схеме еще остались остатки группового дросселя, который здесь не нужен, вот зачем на выходе стоят ДВА дросселя, просто чтоб стояли? Зачем этот остаток от группового какая его роль когда одна напруга? Или по принципу "два не один" и что интересно по факту поставил?
А печатка ничего, можно вообще ту часть где шим и драйвер (а если еще в SMD сделать эту часть вообще будет маленькая красота) отрезать и вертикально в разъем ("штырьковые" которые ВПАЯТЬ) ну или на проводах) мне кажется уменьшится плата в длину, по высоте все равно будет не выше кольца.

Sol_S 23.12.2012 16:06

Вложений: 2
Ну вот наконец-то получил ответ по печатке. Все теперь моя душа спокойна.

Делать было нефига. По просьбам трудящихся схема. Из меня трассировщик как из говна пуля :big:
Поправьте пож. Ну заодно проверьте.

Вложение 29084

Vladget ну да - это стандартная схема БП.
По остаткам от ГДС. Да фиг знает, все время их ставлю. Или теорию фигово читал :whistle:. Вроде как он должен помехи сглаживать. Если не трудно поясните где я не прав.

Vladget 23.12.2012 16:15

Ну на выходе надо оставить только дроссель который фильтр а ДГС выкинуть как он тут будет перераспределять нагрузку если одно питание, просто получается что оба они выполняют одну и туже роль - просто фильтр, а тогда зачем их два? И еще маленькое но несущественное при таком включении переменника (ползунок надо с каким то выводом соединить) когда он в нуле по моему что то (оптопару) придется заменить (хотя могу ошибаться) я бы последовательно с ним вкл сопротивление ну омм 500 наверно (что бы всегда что то "быыло").
Да и еще надо бы снаббер добавить тут экспериментировали выяснили что с ним лучше это цепочка R+C (15E+10n) параллельно обмоткам транса и в первичке и во вторичке.
Да и ты забыл на схеме массу (минус) к полевикам подвести

Sol_S 23.12.2012 21:17

Вложений: 3
Точно с минусом запарился, соединение на С1 не поставил. Про сопротивление к фотоэлементу забыл совсем, как то из головы вылетело, спасибо. На схеме не правильно подписал резюки к транзисторам, исправил. И АСС на вход написал ))).
На счет снабберов мнения разные, кто-то говорит "ннннада", у кого-то хуже становиться. Сказать ничего не могу осцилографа нет. На схеме присутствует пол снаббера ))), Hmelik в этой же ветке посоветовал, мол дядька на заводе разрабатывает или собирает БП-шники так сказал так нада.
Правки в схему и печатку добавил.
Из-за ограничения в знаниях вопрос. Какой дроссерь оставить L2 или L3? На колечке 2 витка на вольт, на штыре где-то 6 витков всего.

Поправленная схема.
Вложение 29091

Печатку тоже прилагаю.

Vladget 23.12.2012 22:09

я вложение не могу сейчас посмотреть а так на схеме ничего не изменилось нет там земли, по фильтру я в теории не силен, но так думаю что здесь самое то поставить то что стоит за ДГС в БП АТХ это ж не для усилителя НЧ а для питания другого БП

Sol_S 23.12.2012 22:52

Точно, парюсь. Еще ошибку в печатке нашел - кондеры 102 на полевиках. Все поправил в посте 285. Надеюсь ничего больше не напутал.

Vladget 24.12.2012 00:44

на схеме ползунок переменника соедини с крайним выводом и еще при таком номинале R8 не греется должен быть ну очень горячим там в самый раз 240-300 ом, и что то я не понял место где tl431 по моему что то не с сопротивлениями как то в оригинале по другому

flymouse 24.12.2012 10:44

Вложений: 1
Собирал я как-то преобразователи для авто усилителей 200~250Вт выход плюс-минус 25В такие драйверы испльзовал транзисторные. Отлично полевиками рулит и дёшево и не надо хитрые драйверы выковыривать из мамок.
Представлена только схема упрвления, силовую часть не могу найти...
Только на маркировку транзисторов не смотрите - там стандартные из библиотеки взяты. Ставил всякий мусор который можно выковырять из БП и работало.

Vladget 24.12.2012 17:20

Цитата:

Сообщение от flymouse (Сообщение 241321)
Собирал я как-то преобразователи для авто усилителей 200~250Вт выход плюс-минус 25В такие драйверы испльзовал транзисторные. Отлично полевиками рулит и дёшево и не надо хитрые драйверы выковыривать из мамок.
Представлена только схема упрвления, силовую часть не могу найти...
Только на маркировку транзисторов не смотрите - там стандартные из библиотеки взяты. Ставил всякий мусор который можно выковырять из БП и работало.

расскажи про фильтр который надо ставить на выходе есть какой то простой способ рассчитать или просто намотать на чем и сколько? если не трудно

flymouse 24.12.2012 18:40

на выходе ставил что-то от блоков питания ATX. Маленькой индуктивности. С большой индуктивностью грелось всё.
Уже точно не помню, но кажется это были ферритовые штырьки и на них не более 10 витков.

Добавлено:
Вот что я нашёл у себя в залежах, знатный документик от International Rectifier. Там есть схемы с номиналами и всё всё что только нужно. В общем смотреть силовую часть, ибо управление там сделано в жутко извращённой форме, аналога TL494 у них нет :smile1:
качаем тут

если лень читать много иностранных буков, индуктивность там 3.3uH/10A
Но всё же рекомендую к прочтению, стоящая вещь.

derdemons 14.01.2013 08:40

Тоже мучаю эту схему Ваша компановка мне очень понравилась собрал на макетке.заработало сразу транс взял с донора мотал проводом 1мм,была возможность посмотреть запоминающим осцилографом эпюры напряжения во всех ключевых точках в момент пуска результат ошеломляющий: неудивительно что у большинства при пуске вылетают полевики и дело не в отсутствие мягкого старта как мне кажется а скорее всего в переходных процессах в момент включения))) Посмотрел схемы самых дешовых китайских БП и закралась мысль что не случайно эта великая нация в обвязку Тл-ки не экономит на резисторах и кондюках Сейчас собираю на макетке с немнго усложненной обвязкой ТЛ-ки схему брал с сайта радио кота где в одной статье описано несколько вариантов БП для автоусилителей ссылку кинуть не могу как и видео с осциллограмой в момент запуска БП введу неожиданной кончины флешки на которой всё это и сохранялось

flymouse 14.01.2013 11:18

Целиком и полностью поддерживаю идею подсмотреть как там у китайцев, ибо в конструировании блоков питания им нет равных.
Достоинство TL494 в том, что их как грязи. Но недостаток дваухтактной схемы - нужно мотать трансформатор.
Может быть проще взять синхронный драйвер от мат. платы, которых сейчас тоже достать не проблема, и собрать синхронный понижатель на одном единственном дросселе и КПД 95%

derdemons 14.01.2013 16:16

Если бы проблемма была в получении напряжения от))) 0 до ~ 11,5 вольт возможно я с вами бы и согласился, но вроде данная ветка о получении стабильных 12 вольт. Не мне конечно высказывать предположения с моим практически нулевым опытом как радиопаятеля)))), но как мне кажется схема получения практически любого желаемого напряжения с помощью TL494 наиболее простая в повторении практически любым человеком даже с нулевым опытом радиолюбительства

derdemons 14.01.2013 17:38

В продолжение темы:вторая версия моего Бп.Схему обвязки ТЛ-ки взял от сюда: http://www.interlavka.narod.ru/nabor/nabpreobra02.htm также было решено использовать и схему управления полевиками данная схема собиралась на монтажке, оставшейся после эксперемента по схеме взятого в данной ветке, полевые транзисторы ,разводка силовой части и трансформатор использовался один и тот же собраном на сердечнике от донора причиной переделки послужила неустойчивая работа преобразователя в момент пуска.Данный вариант собирался мной как пробный и эксплуатировать его как он получился я собирался только в целях эксперемента ,то есть предохранители в цепи питания я не ставил))) единственное что первый запуск в качестве нагрузки проводился на лампочку с приборной панели а в качестве питания использовался импульсный блок питания от радиостанции Сенау с вых напрежением 13,6 вольта и током 2А.первое включение было с большим бахом))))), на выходе было около 29 вольт :blush: взорвалась лампочка :smile1: нагрузочный резистор стоявший на выходе мощностью 5 ват сгорел секунд за пять номинал не знаю выдрал из донора.Выставил напряжение 12,0 вольта после подключил аккамулятор на 90А/Ч ну и чтобы не тратить время повесил три галогенки на 55 ватт потребляемый ток померить не получилось поскольку выгорел шунт в китайской цешке:secret:емкости аккамулятора хватило примерно на пол часа работы он был трупом уже год валялся как утиль напряжение перед началом опытов 10,75 вольта в конце 8,2 под этой нагрузкой, радиаторы и транс за это время нагрелись градусов до 70 без обдува...Во вложении осцилограммы под нагрузкой165 ватт :tease: выход ТЛ-ки; затворы полевиков и первичная обмотка транса ;за них прошу не пинать осциллограф купил сегодня пользоватся не умею да и вообще это моё первое детище

Vladget 14.01.2013 18:05

Цитата:

Сообщение от derdemons (Сообщение 243000)
В продолжение темы:вторая версия моего Бп.Схему обвязки ТЛ-ки взял от сюда: http://www.interlavka.narod.ru/nabor/nabpreobra02.htm

Видел эту схему вот есть и вопросы:
1. интересно а если драйвер 4427 то что лучше будет на рассыпухе или на этой микросхеме (хотя бы если можно чисто теоретически)?
2. какую функцию выполняет элемент L4 (из схемы по ссылке) на чем и чем его мотать если он нужен (там дальше если читать понятно там токовую защиту делают на таком трансе, но там и расписано что к чему и схемка чуть другая, а вот именно здесь зачем непонятно) ?

flymouse 14.01.2013 21:57

Ну а чёго, вполне приличные осциллограммы на данном осциллографе, разве что RC цепочку (снаббер) подвесить на трансформатор (см. схемы китайских БП, оттуда можно её и взять)
Если не греется, то и в добрый путь.
P.S. Зачем вы всё городите жуткие драйверы полевиков. Чем моя схема не угодила, пост 289. Там пара транзисторов pnp-npn и всё!

Vladget 14.01.2013 22:26

Цитата:

Сообщение от flymouse (Сообщение 243041)
Ну а чёго, вполне приличные осциллограммы на данном осциллографе, разве что RC цепочку (снаббер) подвесить на трансформатор (см. схемы китайских БП, оттуда можно её и взять)
Если не греется, то и в добрый путь.
P.S. Зачем вы всё городите жуткие драйверы полевиков. Чем моя схема не угодила, пост 289. Там пара транзисторов pnp-npn и всё!

Да наверняка только из за простоты то ли 8 ног паять (4427) то ли 12 (3х4) :big:
Ну а если серьезно то почему они жуткие?
(я уже писал в теории не силен и академическое образование совсем из другой области)
а схем то таких на рассыпухе полно и они разные (схематично) хотя для одного и того же

flymouse 14.01.2013 23:47

Лучше запаять 2 транзистора чем много RC элементов и один транзистор :) Да и так называемый Push-Pull выход лучше для затвора полевика. Позволяет лучше срезать задний фронт, разрядив ёмкость затвора.

derdemons 15.01.2013 10:32

ОТВЕЧУ КАК ПОЛУЧИЛОСЬ просто ещё не разобрался как сообщения цитировать не пинайте исправлюсь скоро)))
1: Про драйвер 4427 и рассыпуху в теории я не силен больше доверяю практике))))
Особой разници не вижу я собирал из рассыпухи в виду её доступности в соседней ветке про переделку ATX блока я использовал 4427 осцилограмы немного покрасивше стали:spiteful:
2: Про катушку L4 это скорее всего ошибка того кто рисовал эту схему там действительно в других блоках более мощных используется защита на тиристоре ещё там есть плата в луте её я использовал как образец для своей макетки так вот там есть ошибка где то в цепи обратной связи может всё это специально делается чтоб не сами собирали а покупали:shok:
Прошу прощения за флуд, но скажу от себя для новичков: купите лучше готовый блок питания и не заморачивайтесь, для меня это просто интересно было собрать самому, но выходит слишком дорого:около 8 тыров деревянными со всеми прибамбасами приборами россыпухой если не считать что лет пять назад я не знал что такое резистор или конденсатор я тупо сидел и курил этот сайт:shok::shok::shok:

Niferman 16.03.2016 23:06

Может где-то упустил читая тему, но
L2 и L3 катушки какого номинала? Тоже 100µH ?


Часовой пояс GMT +4, время: 19:23.

Работает на vBulletin® версия 3.8.4.
Copyright ©2000 - 2026, Jelsoft Enterprises Ltd.
Перевод: zCarot