PCCar.ru - Ваш автомобильный компьютер

PCCar.ru - Ваш автомобильный компьютер (https://pccar.ru/index.php)
-   Питание (https://pccar.ru/forumdisplay.php?f=173)
-   -   Блок питания для NEXUS7-2012,2013 или любого планшета -печатка, прошивка, инструкция (https://pccar.ru/showthread.php?t=27466)

artolik 17.10.2018 20:58

Спасибо за ссылочку по dc dc,для меня она очень полезная. Извините,что сам не смог найти,я думаю форум для того и существует,чтобы участники помогали друг другу.

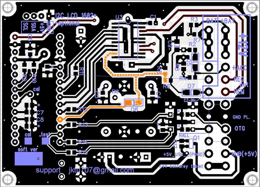
Еще вопросик,если использовать стандартные резисторы,то можно добится напряжений 5,66. 5,35. 4,5. 3,7 вольт. Исходя из этого я думаю настроить 4,5 вольт на батарею и 5,35 на хаб. Но не поплохеет ли стабилитронам от 5,35 вольт?

skanch 17.10.2018 21:50

Цитата:

Сообщение от artolik (Сообщение 406023)
Спасибо за ссылочку по dc dc,для меня она очень полезная. Извините,что сам не смог найти,я думаю форум для того и существует,чтобы участники помогали друг другу.

Еще вопросик,если использовать стандартные резисторы,то можно добится напряжений 5,66. 5,35. 4,5. 3,7 вольт. Исходя из этого я думаю настроить 4,5 вольт на батарею и 5,35 на хаб. Но не поплохеет ли стабилитронам от 5,35 вольт?

Не плодите отдельных постов - старайтесь писать компактно.
По последнему вопросу: чтобы получить точное напряжение на выходе нужно запастись прецизионными резисторами с разными номиналами и методом подбора получить нужное напряжение (для питания HUB-а от 44К до 47К, для питания планшета от 37К до 39К). Или подстроечником выставить нужное напряжение и аккуратно выпаяв его, померить на нём сопротивление (должно быть в рамках указанных выше значений).
P.S. Как правило купить прецизионные резисторы нужного типоразмера и нужного номинала не всегда есть возможность. В этом случае прецизионный многооборотный подстроечник нужного размера может пригодиться...
PS.PS.И если впаиваете постоянные сопротивления, то стабилитроны тем более не нужны.

artolik 17.10.2018 23:52

Еще раз спасибо.

oleg707 18.10.2018 00:33

Цитата:

PS.PS.И если впаиваете постоянные сопротивления, то стабилитроны тем более не нужны.
Так они и не мешают :) я бы не выпаивал просто из за лени:)
Цитата:

Олег я так понимаю 0805 и 0603 это для 4,1 и 5,1 вольт? А какой для какого? Мне наверно нужно как то расковырять подстроечник и выпаять частями,у меня же обычный старый паяльник. Хочу поставить постоянные и забыть. Подскажите еще к каким пятакам паять? Там же их будет три,спасибо. Ошибок мне допускать нельзя,стабилитронов больше в запасе нет.
Улыбнуло )))
0805 и 0603 это типоразмеры смд резисторов
Пятаки 2 штуки соединены параллельно. Я на подстроечнике уже очень долго, больше года точно катаюсь, никаких проблем. И это при незакрепленном блоке в бардачке. Можешь для успокоения каплю лака капнуть после настройки напряжений.

По поводу постоянных резисторов - можно посчитать необходимый номинал, в той же программе разработчика mps, но я не помню номинал другого резистора ( считаем то делитель), запаянного на дс-дс. Посмотреть и посчитать сейчас немного затруднительно, т.к. дс-дс на работе, а до домашнего компа добираюсь пару раз в неделю. В основном все с планшета или на работе с ноутбука, а там русских клавиш нету ((.Но если сильно надо, то можно будет глянуть и рассчитать.

Цитата:

.Или подстроечником выставить нужное напряжение и аккуратно выпаяв его, померить на нём сопротивление (должно быть в рамках указанных выше значений).
Аккуратно подстроечник можно только сдуть феном, ну или инфракрасной паялкой, но у меня не всегда получалось точно - точно измерить, то ли пинцетом задевал, то ли деформация от температуры, хз.
А вторая задача найти такой же ! резистор из стандартного модельного ряда, да ещё желательно высокоточный. Да ещё и у себя в наличии )))

Цитата:

. Нихром поленился к чему нибудь прикрутить,просто повесил все это в воздухе и погонял минут 20. Пирометра у меня нет,но на ощупь dc dc едва теплые,стабилитроны выжили,хотя боялся за б.у. из сгоревшей пары.Напряжения настроил 5,1 вольт на хаб и 4,1 на батарею.
Ток надо измерить кроме напряжения. У меня нагрузочные резисторы горяченные, дотронуться нельзя, и дс-дс горячие, дотронуться можно, но на мгновение. Резисторы раньше были на 10 ватт, керамические, аж потрескались, пришлось взять другие, на 100 Вт, с металлическими ребрами охлаждения. Охлаждение я временно не ставил, поэтому новые греются примерно как старые :rofl:
Ps
Во понаписали!

artolik 18.10.2018 02:40

Нихром я конечно руками не трогал и так на расстоянии чувствовал жар,спираль висела в воздухе,но до красна не нагревалась,возможно я уж слишком завысил сопротивление и по этому не прогрел dc dc до шестидесяти градусов. Но в любом случае я думаю с ними все нормально. С типоразмерами резисторов я лоханулся (стыдно) ,но хоть вас повеселил. Высокоточных в smd я врядли найду. Видимо оставлю все как есть,капну на них лака для ногтей. Жаль конечно,с обычным (высокоточным) я думаю было бы гораздо гораздей.

oleg707 18.10.2018 09:14

Цитата:

Сообщение от artolik (Сообщение 406029)
Жаль конечно,с обычным (высокоточным) я думаю было бы гораздо гораздей.

На самом деле никакой разницы на практике не ощущается:secret:
Что в сравнении с 1% резистором, запаянным вместо подстроечник, что в сравнении с 5%.

artolik 19.10.2018 13:05

Настроил на батарею 4,17 и на хаб 5,1 вольт.

https://b.radikal.ru/b31/1810/bf/fe1eb0393f71.jpg

creativ92 20.10.2018 18:56

Имитация штатной работы датчика холла по совету oleg707

нужно выпаять датчик холла (на примере nexus 7 2013)
http://d.radikal.ru/d10/1810/be/2b5039010921.jpg

запаять резистор 100кОм
http://a.radikal.ru/a07/1810/b1/6e087e56693d.jpg

на провод (красный на фото) будет подаваться масса с умного БП, планшет будет засыпать

oleg707 20.10.2018 20:43

Цитата:

Сообщение от creativ92 (Сообщение 406057)
Имитация штатной работы датчика холла по совету oleg707

нужно выпаять датчик холла (на примере nexus 7 2013)]

запаять резистор 100кОм

на провод (красный на фото) будет подаваться масса с умного БП, планшет будет засыпать

Уже прямо сейчас можно на сигнальный провод через 100 ом ( для перестраховки) можно подать массу и проверить работоспособность. Но я думаю, что это уже проделано .

oleg707 21.10.2018 15:47

Вложений: 5
Предыдущая часть

Когда процессор посчитал, что напряжений достаточно и зажигание включено, то начинается включение следующего:

включаем самозапитку ардуино, и, соответственно, процессора
Для этого включаем логическую единицу (+5В) на D9 ардуины. Напряжение идет через диод D6 на управляющую ногу IN4 интеллектуального ключа ITS724G. Теперь при выключении ACC можно поддерживать питание блока. Что при этом происходит, рассмотрено чуть выше.
Вложение 50333

Далее включаем вывод информации на дисплеи I2C.
Поддерживаются дисплеи:
i2c 1602Вложение 50334 и SSD1306Вложение 50335

Так выглядит индикация на дисплее
для версии скетча m34
Вложение 50337Вложение 50338
================
|000:00 110212.10|
|2616 01110 14.50|
================

1 строка

|000:00 110212.10| вывод часов:минут: - ОБЩЕЕ время работы процессора (полное время работы БП без отключения)
|2616 01110 14.50|

|000:00 110212.10| flagAKB - вывод флага AKB
|2616 01110 14.50|

|000:00 110212.10| flagACC - вывод флага AСС
|2616 01110 14.50|

|000:00 110212.10| REM - вывод rem 1-усилитель звука включен, 0 - выключен
|2616 01110 14.50|

|000:00 110212.10| flagREM - вывод флага!!! rem 1-усилитель звука включен, 0,2 - выключен
|2616 01110 14.50|

|000:00 110212.10| вывод напряжения АСС
|2616 01110 14.50|

2 строка

|000:00 110212.10|
|2616 01110 14.50| вывод кол-ва минут, оставшиеся до вЫключения блока (когда выключено АСС)

|000:00 110212.10|
|2616 01110 14.50| STARTUEM - Стартует ли авто ( крутим ли стартером) 0- не крутим, 1 - крутим.

|000:00 110212.10|
|2616 01110 14.50| OTG - вывод флага OTG

|000:00 110212.10|
|2616 01110 14.50| HUB - вывод флага HUB

|000:00 110212.10|
|2616 01110 14.50| вывод флага FIVE_Volt_OUT_na_POGO_or_USB ((ПРИЗНАК ЗАРЯДКИ или зарядка на юсб))

|000:00 110212.10|
|2616 01110 14.50| вывод флага flagHALL 1-экран включен, 0 - выключен

|000:00 110212.10|
|2616 01110 14.50| вывод напряжения АКБ



Cледующая часть


Часовой пояс GMT +4, время: 21:23.

Работает на vBulletin® версия 3.8.4.
Copyright ©2000 - 2025, Jelsoft Enterprises Ltd.
Перевод: zCarot