PCCar.ru - Ваш автомобильный компьютер

PCCar.ru - Ваш автомобильный компьютер (https://pccar.ru/index.php)
-   Матрицы 8 дюймов (https://pccar.ru/forumdisplay.php?f=146)
-   -   8 inch ips,помогите (https://pccar.ru/showthread.php?t=23761)

Leobor 18.07.2018 20:06

Цитата:

Сообщение от VadimKHL (Сообщение 399204)
Очень рекомендую DJ080IA-11A!!!
Матрица огонь, ярче солнца!

Согласен, потыкался - матрица очень даже неплохая. Даже по сравнению с AHVA матрешкой от BOE - небо и земля.
Но есть и очень ярко выраженный баг IPS технологии - при отклонении взгляда от перпендикуляра к поверхности наблюдается фиолетовая засветка. Причем на этой матрице она выражена ощутимо сильнее, чем у других IPS матриц. Но это можно простить - IMHO это лучшая из 8-дюймовочек. Она еще и в металлической рамке и с размерами как у матриц 1024*600. Т.е. искать специальный тач не нужно. Про интерфейс я вообще молчу - красота. Только с драйвером подсветки пришлось немного помудрить - готового boost на такой ток сходу не нашел и пришлось рукодельничать на основе MT3608.

basurman 18.07.2018 23:32

Цитата:

Только с драйвером подсветки пришлось немного помудрить
все уже изобретено...

VadimKHL 19.07.2018 05:23

Цитата:

Сообщение от Leobor (Сообщение 404086)
Согласен, потыкался - матрица очень даже неплохая. Даже по сравнению с AHVA матрешкой от BOE - небо и земля.
Но есть и очень ярко выраженный баг IPS технологии - при отклонении взгляда от перпендикуляра к поверхности наблюдается фиолетовая засветка. Причем на этой матрице она выражена ощутимо сильнее, чем у других IPS матриц. Но это можно простить - IMHO это лучшая из 8-дюймовочек. Она еще и в металлической рамке и с размерами как у матриц 1024*600. Т.е. искать специальный тач не нужно. Про интерфейс я вообще молчу - красота. Только с драйвером подсветки пришлось немного помудрить - готового boost на такой ток сходу не нашел и пришлось рукодельничать на основе MT3608.

Здравствуй! Еще раз тебе спасибо за помощь!!! Я наконец то поставил пескар в машину. Про розовую матрицу... приезжай посмотри. Ну не увидишь такого эффекта, которого ты описываешь (я про что то розовое).

З.Ы. Тоже такую матрицу имеешь?

Leobor 19.07.2018 14:59

Вложений: 2
Цитата:

Сообщение от basurman (Сообщение 404096)
все уже изобретено...

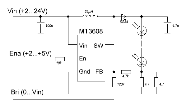
Не соблазняй - все равно не поведусь. Я обычно иду простым путем. На MT3608 все предельно просто:
Вложение 49977
Питание 2...24В (соответственно и верхнее уверенное значение падения на LED до 48В), ток ограничения по выходу 4А. Все мелко и аккуратно - MT3608 в корпусе SOT23-6. Наоборот прекрасно регулируется аналогом, а если ШИМ - тогда его придется "выпрямлять".
Я же сказал, что пришлось порукодельничать - взял плату готового boost драйвера на YB1518, поменял yobon на МТ3608, резисторы на фидбэке и довесил регулировку. Конечно МТ3608 все таки изначально стабилизатор напряжения а не тока - поэтому и резисторы в фидбэке (Ufb=0.6V) такими получились (ток стабилизации получился 255мА). Немного колхоз, но зато не пришлось плату делать.
Вложение 49978
Цитата:

Сообщение от VadimKHL (Сообщение 404115)
...Про розовую матрицу... приезжай посмотри. Ну не увидишь такого эффекта, которого ты описываешь (я про что то розовое).

Хе... Не приеду. Во первых не розовый, а фиолетовый, а во вторых АБСОЛЮТНО все IPS матрицы этим страдают. Это не дефект матрицы, а недостаток IPS технологии. В одних это выражено более явно, в других - не так сильно заметно. А вот в DJ080IA-11A это заметно очень сильно. Скорее всего это зависит от толщины поляризатора. Сделай черный фон и посмотри сбоку - поймешь о чем я говорю.

Цитата:

Сообщение от VadimKHL (Сообщение 404115)
З.Ы. Тоже такую матрицу имеешь?

Мне то она не нужна - товарищ при монтаже угробил AV080WSM и попросил что нибудь еще круче взамен купить - вот и купил ему.

basurman 19.07.2018 15:11

Цитата:

Я обычно иду простым путем. На MT3608 все предельно просто
В принцине нормально, ктото строит дом из камня, а ктото из г...а и палок

Leobor 19.07.2018 15:19

На такое г-но как драйвер даже камней жалко. Да и работа разовая - мне производство не нужно открывать.

basurman 19.07.2018 15:22

тоже согласен, тут кто на что учился)))

dk-fsb 08.08.2018 15:26

Цитата:

Сообщение от Leobor (Сообщение 404135)

Мне то она не нужна - товарищ при монтаже угробил AV080WSM

приветствую что за матрица такая прошивка к народному есть

Leobor 14.08.2018 21:36

Цитата:

Сообщение от dk-fsb (Сообщение 404689)
...что за матрица такая прошивка к народному есть

выше же написано: DJ080IA-11A, прошивку поставил китайскую - на народном отлично работает

dk-fsb 15.08.2018 13:59

Цитата:

Сообщение от Leobor (Сообщение 404786)
выше же написано: DJ080IA-11A, прошивку поставил китайскую - на народном отлично работает

это я видел я спрашивал за эту AV080WSM матрицу


Часовой пояс GMT +4, время: 08:32.

Работает на vBulletin® версия 3.8.4.
Copyright ©2000 - 2026, Jelsoft Enterprises Ltd.
Перевод: zCarot