PCCar.ru - Ваш автомобильный компьютер

PCCar.ru - Ваш автомобильный компьютер (https://pccar.ru/index.php)
-   Разное (https://pccar.ru/forumdisplay.php?f=158)
-   -   DC-DC 12в. 5-10А (https://pccar.ru/showthread.php?t=10277)

D@nger 16.08.2011 18:02

ладно спасибо, будем мудрить! А 2 транзюка силовых можно и эти оставить irfz44 ?

Vladget 16.08.2011 18:19

Цитата:

Сообщение от D@nger (Сообщение 192610)
ладно спасибо, будем мудрить! А 2 транзюка силовых можно и эти оставить irfz44 ?

а у тебя сейчас какие? можно эти irfz44n, irfz48n, 70n06, или что лучше irf3205 ну и много еще чего

D@nger 16.08.2011 18:23

irfz44n у меня щас, их тогда туда и поставлю

D@nger 16.08.2011 18:24

а оптопару любую получается можно?

Vladget 16.08.2011 18:25

D@nger смотри личку

BAJIEHTuH 22.08.2011 14:23

Собрал девайс который описывается в начали
http://i080.radikal.ru/1108/75/5a2f246c226e.jpg
http://s54.radikal.ru/i143/1108/ea/643cbaaa6a2a.jpg
привключении выдает 21 вольт на переменики не реагирует подскажите куда копать.

Vladget 22.08.2011 14:41

Цитата:

Сообщение от BAJIEHTuH (Сообщение 193208)
Собрал девайс который описывается в начали
привключении выдает 21 вольт на переменики не реагирует подскажите куда копать.

Ты "начало" конкретизируй укажи хотя бы пост откуда схема

BAJIEHTuH 22.08.2011 14:43

Схема с этого поста.

Vladget 22.08.2011 14:54

с какого?? этого?? цифры напиши руками (например п.17) что то так должно быть или открой пост нажми на номер поста и скопируй ссылку и вставь ее http://forum.pccar.ru/showpost.php?p...4&postcount=17 это выглядит так. Пост это что отображается справа вверху( #249 - это номер этого поста)

Vladget 22.08.2011 15:05

я ссылку вставил эта схема?

BAJIEHTuH 22.08.2011 15:09

Да это схема. в даной теме она идинственая печатки были разные

D@nger 22.08.2011 20:17

собрал схему из 236 поста, пока не запустилась, завтра буду разбираться:dntknw:

BAJIEHTuH 22.08.2011 22:42

Цитата:

Сообщение от D@nger (Сообщение 193253)
собрал схему из 236 поста, пока не запустилась, завтра буду разбираться:dntknw:

Покажи фото платы

D@nger 23.08.2011 09:18

че ее показывать, когда запущу тогда ладно! А ты брось делать что делаешь, у меня она не получилась, плохая разводка)))

D@nger 23.08.2011 11:38

не запускается!!!:nerves: подключаю, конденсаторы заряжаются и тишина!! На ON питание приходит, сам блок не запускается, 100раз перепроверил:dntknw:

BAJIEHTuH 23.08.2011 12:04

у меня запускается но касяк где то ищу пока :dntknw:

D@nger 23.08.2011 12:33

Цитата:

Сообщение от BAJIEHTuH (Сообщение 193307)
у меня запускается но касяк где то ищу пока :dntknw:

У меня та плата не заработала как надо!

D@nger 23.08.2011 12:40

:angry: короч похоже схема косячная, принуждают покупать, поторопился собрать!

Vladget 23.08.2011 14:20

Цитата:

Сообщение от D@nger (Сообщение 193315)
:angry: короч похоже схема косячная, принуждают покупать, поторопился собрать!

см. личку

BAJIEHTuH 23.08.2011 21:15

Цитата:

Сообщение от D@nger (Сообщение 193315)
:angry: короч похоже схема косячная, принуждают покупать, поторопился собрать!

Я собирал по схеме из http://www.pccar.ru/showpost.php?p=118444&postcount=17 этого поста

D@nger 23.08.2011 21:52

почитай последние 3 страницы

Dmitriy-83 24.12.2011 11:59

Вложений: 3
Привет. Нашел тут в инете схемку стабилизатора на 12в для машины, может кто что выскажет по ней, стоит ли она внимания?

Vladget 24.12.2011 14:48

По моему на выходе будет 12 только тогда, когда на входе будет не меньше 12-ти а когда меньше, там будет столько же сколько на входе

flymouse 24.12.2011 16:21

Ну это же топология SEPIC, только на одном сердечнике 2 катушки и "косвенный" датчик тока индуктивности. КПД у него низкий, но если не большая мощность нужна на выходе и нагрев полевика и диода не смущает - можно собрать.
И предохранитель по входу не забывать ставить.

change 24.12.2011 16:34

смотря для чего тебе это надо,мощи много с него не возьмёшь,а так норм схема.

Dmitriy-83 24.12.2011 17:07

Цитата:

Сообщение от change (Сообщение 205914)
смотря для чего тебе это надо,мощи много с него не возьмёшь,а так норм схема.

Нужен для блока PicoPSU, которому надо 12в. Комп у меня на материнке Gigabyte H67N-USB3-B3 и проц i3 2100T винт бучный. Схему нашел сдесь http://dren.dk/carpower.html вроде она как я понял для компа и делалась.

Vladget 24.12.2011 17:18

это не годится даже если допустить что тебе надо 70ватт (а скорее всего тебе надо больше, только проц 35 ватт дальше сам посчитай ) получаем ток 70/12=5,8А это при 100% кпд и что будет когда на твой Pico будет подано меньше 12В.

change 24.12.2011 17:58

придётся делать или искать двухтактный преобразователь на трансе,самый простой способ,и не намного дороже твоей схемы.

Vladget 24.12.2011 18:27

А схема в этой же ветке в 17 посту

Hmelik 26.12.2011 14:11

Eщё добавлю в этой схеме утерян главный смысл этого топика.
Гальваническая развязка.

kc_duke 12.01.2012 18:03

Цитата:

Сообщение от Vladget (Сообщение 205927)
А схема в этой же ветке в 17 посту

Вот если бы автор ее еще дорисовал нормально и не приходилось искать где там сколько витков, какие диоды и тп. :blush:

Vladget 12.01.2012 20:47

а все можно вот здесь посмотреть http://www.pccar.ru/showthread.php?t=264 и взять только 12В

SLYDER 25.02.2012 01:27

для тех кому ЛЕНЬ ! (бронепоездам) -
первичка 6+6 1мм, вторичка 14+14 1мм, диод шоттки 60в40А, остальное указано
ЧИТАЙТЕ ВНИМАТЕЛЬНО ФОРУМЫ:spiteful:

kc_duke 26.02.2012 14:19

Спасибо, ленивые (бронепоезда) вам благодарны!:rolleyes2:

Sol_S 23.11.2012 21:31

Вложений: 1
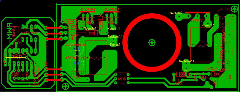
Народ привет. Сто лет платки не трассировал. Выкладываю на Ваш суд печатку. Блок по этой печатке запустился, обратная связь работает. Только перепутал подстроечники. На выходе вместо подстроечника обычный резюк 10К, а вместо резюка без номинала под ним - подстроечник ). Транс на колечке 32хдальше не замерил ))). Мотал по 2 провода 0,8 первичка 6+6, вторичка 13+13. Силовые дороги пропаяны с проводом. Нагрузка лампа гологенка, транзюля без радиатора ваще не греются. Платка шима ставиться вертикально. Сэкономил немного места. Ах да, добавлено малеха деталек.
Поругайте пожалуйста печатку, я ничего не упустил?

Sol_S 25.11.2012 16:33

Платку посмотрели 14 человек и никто не сказал замечаний.

flymouse 25.11.2012 17:40

Если хочешь, чтоб кто -то посмотрел плату, то как минимум в архив вложи схему по которой сделана плата. Желательно копии в PDF формате, ибо я, к примеру, не могу открыть формат sprint layout долго искать где у меня эта прога лежит и тем более шарить по всему форуму в поисках схемы.

Sol_S 22.12.2012 21:50

Вложений: 5
Все забываю отписать. Последний пост убил.
Блок работает исправно. Схему не рисовал потому как в lay детальки подписаны. Но если необходимо можно и нарисовать.
В блоке использован драйвер для полевиков IR4427, кусок трассировки от MAX из БП SL. Без драйвера работать тоже будет, но с ним правильнее :derisive:. Если нет в наличии IR4427 тогда поставить перемычки со 2-й на 7-ю ногу и с 4-й на 5-ю.
Отличие от первого варианта:
1. Добавил кондер на мягкий старт TL494, 1-я - 14-я нога, 10мКф.
2. Убрал один подстроечник
3. Подписал все детальки

Вложение 29072

Готовый вариант:
Вложение 29074
Вложение 29075
Вложение 29076

Транс вторичку оставил как у автора 13 витков, получается на выходе 24 Вольта :whistle:, легким движением подстроечника превращается в 12. Может лучше 8 витков?
Тестирование. Нагрузка в виде лампы гологен 55Ватт, радиаторы конечно махенькие поставил, но хватает. Тест холода БП тоже прошел.

ЗЫ
Драйвер для половиков можно выдрать из старых мамок от Асус например. Микра зовется ADP3418 , правда он в SMD, с этим могут возникнуть трудности без фена. Могу подрисовать кому нужно.

Sol_S 22.12.2012 21:53

на последней фотки радиатор вообще дишманский на Шоттки. Я его заменил но потолще.

kc_duke 23.12.2012 09:40

Может все таки нарисуете схему? А если еще подробно распишите какие средечники и сколько где витков, вообще цены вам не будет.:blush:


Часовой пояс GMT +4, время: 09:13.

Работает на vBulletin® версия 3.8.4.
Copyright ©2000 - 2026, Jelsoft Enterprises Ltd.
Перевод: zCarot