PCCar.ru - Ваш автомобильный компьютер

PCCar.ru - Ваш автомобильный компьютер (https://pccar.ru/index.php)
-   Питание (https://pccar.ru/forumdisplay.php?f=173)
-   -   Блок питания для Андроид планшета (https://pccar.ru/showthread.php?t=18921)

Denkos 09.02.2015 11:36

Цитата:

Сообщение от alexnf (Сообщение 320109)
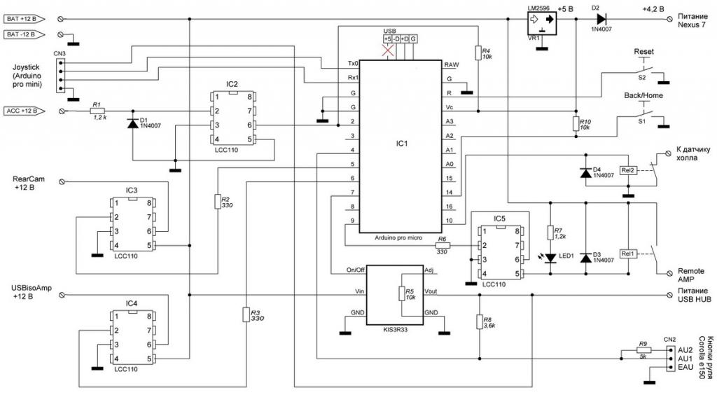
http://pccar.ru/attachment.php?attac...4&d=1419521548
Несколько вопросов по схеме:
1. Чем отличаются (по функционалу) LM2596 и Kis3R33? У первого есть развязка по земле, а у второго нет? или я ошибаюсь?
2. Можно ли использовать только один dc/dc? А вместо второго (на схеме kis3r33) поставить реле например и управлять им: управляющий сигнал с 7-го пина ардуино, а управляемый (5в) на питание хаба взять сразу с выхода LM2596?
3. Что дают LCC110? Вместо них можно просто реле ставить? или сигнала с выходов ардуино не достаточно для срабатывания реле? В чем преимущество транзисторных ключей? Большая мощность?
4. Если не нужны кнопки руля, то к ардуино не нужно подсоединять USB?
5. Кнопки руля работают как кнопки клавиатуры подключенной по юсб к планшету?
6. В какой момент появляется 12в на выходе RearCam?
Спасибо.

1. ни там ни там, развязки нет.
2. можно
3. можно реле.
4. Не нужно

alexnf 09.02.2015 12:00

Спасибо за оперативность.
5 и 6 вопросы актуальны.
И еще добавлю:
7. Если использовать реле, то кроме управляющего напряжения 5в, нужно учитывать какие либо параметры?
8. Вместо Arduino pro micro, можно использовать Uno? При замене одного на другое, нужно вносить изменения в программу? Если да то значительные?
9. Что можно купить на али или ебеэе вместо nsd (NSD там не нашел)

Denkos 09.02.2015 12:09

Цитата:

Сообщение от alexnf (Сообщение 320115)
Спасибо за оперативность.
5 и 6 вопросы актуальны.
И еще добавлю:
7. Если использовать реле, то кроме управляющего напряжения 5в, нужно учитывать какие либо параметры?
8. Вместо Arduino pro micro, можно использовать Uno? При замене одного на другое, нужно вносить изменения в программу? Если да то значительные?

7. коммутируюмый ток
8. можно.

laytya 09.02.2015 14:29

Фуф наконец-то и я свой долгострой довожу до ума.

Denkos 09.02.2015 15:57

Цитата:

Сообщение от laytya (Сообщение 320133)
Фуф наконец-то и я свой долгострой довожу до ума.

Там наверно все отдельно сусальным золотом и инкрустированно алмазами.:big:

laytya 09.02.2015 19:29

ага, примерно так.

а если серьезно, упор сделан на энергоэфективность и минимализм с удобством настройки через узб...

Denkos 09.02.2015 19:32

Цитата:

Сообщение от laytya (Сообщение 320160)
ага, примерно так.

а если серьезно, упор сделан на энергоэфективность и минимализм с удобством настройки через узб...

где глянуть.

laytya 09.02.2015 19:45

Пока нигде, я полирую и до тестирую.
но уже сейчас в ждущем режиме (полное отключение - например по просадке ниже контрольного значения), потребление всего 3.6мА.

Если помнишь я искал замену 7805 для питания МК... вот нашел. регулятор без МК жрет всего 0.37мА

Denkos 09.02.2015 19:55

Цитата:

Сообщение от laytya (Сообщение 320163)
Пока нигде, я полирую и до тестирую.
но уже сейчас в ждущем режиме (полное отключение - например по просадке ниже контрольного значения), потребление всего 3.6мА.

Если помнишь я искал замену 7805 для питания МК... вот нашел. регулятор без МК жрет всего 0.37мА

у меня 4 мА.( потребление самого контроллера). Третью зиму отъездил можно сказать.
Кстати есть на продажу остатки.

laytya 09.02.2015 20:16

4мА с каким регулятором питания МК?


Часовой пояс GMT +4, время: 20:54.

Работает на vBulletin® версия 3.8.4.
Copyright ©2000 - 2026, Jelsoft Enterprises Ltd.
Перевод: zCarot