PCCar.ru - Ваш автомобильный компьютер

PCCar.ru - Ваш автомобильный компьютер (https://pccar.ru/index.php)
-   Разное (https://pccar.ru/forumdisplay.php?f=158)
-   -   Переделка ATX на 12в (https://pccar.ru/showthread.php?t=501)

slamich 21.08.2009 14:29

Как проверить полевики???
Включил их как на схеме показанно.
если смотреть на полевик с передней стороны(со стороны маркировки) то левый контакт через резистор на коллектор транзистора, средний на транс, правый на +12В

Контроллер у меня SG6105D

если отрываю опровода идущие на транс то на них показывает напряжение 11.7 вольт

change 21.08.2009 14:44

для информации http://www.pccar.ru/picture.php?albu...&pictureid=390
правый вывод садится на минус то есть , на корпус
а если Контроллер SG6105D , то надо ставить ещё промежуточные транзисторы,их не надо было выпаивать из блока
потому что на выходе при не активном контроллере висит порядка 2 вольт
я об этом писал выше,поищи

slamich 21.08.2009 15:14

Цитата:

Сообщение от change (Сообщение 108104)
для информации http://www.pccar.ru/picture.php?albu...&pictureid=390
правый вывод садится на минус то есть , на корпус
а если Контроллер SG6105D , то надо ставить ещё промежуточные транзисторы,их не надо было выпаивать из блока
потому что на выходе при не активном контроллере висит порядка 2 вольт
я об этом писал выше,поищи

Транзисторы я не выпаивал.

А по поводу правого вывода на минус я не уверен... по схеме он на +12 идет..http://pccar.ru/showpost.php?p=89373&postcount=105
а по ссылке что дали получается что вроде правильно все подключено.

slamich 21.08.2009 15:40

Вложений: 1
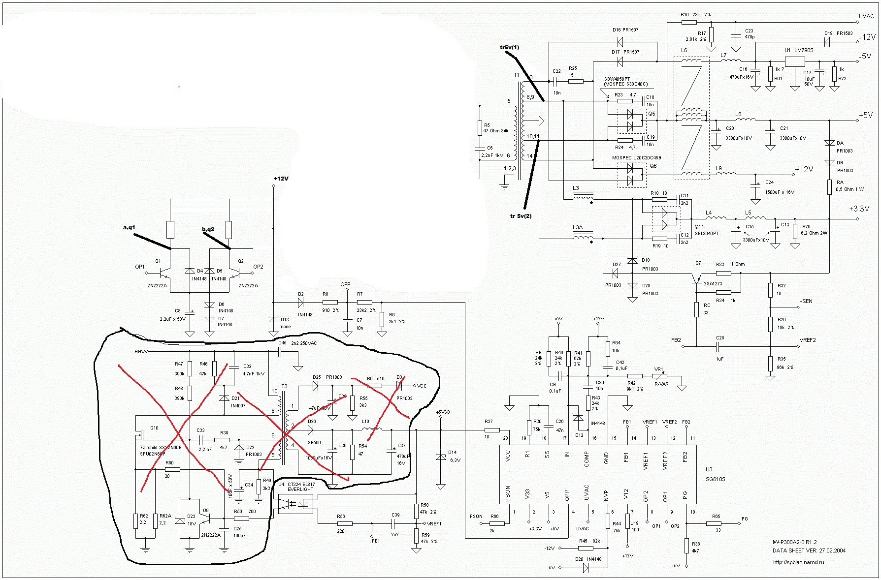
Вот схема по которой подключал платку описанную здесь http://pccar.ru/showpost.php?p=89373&postcount=105

Схема:Вложение 12292

change 21.08.2009 16:46

http://pccar.ru/showpost.php?p=89373&postcount=105
эта платка для TL494CN и KA7500B
а тебе ещё инвертеры надо ставить
про транзисторы у тебя всё правильно я сразу не понял про какую схему ты говориш

slamich 21.08.2009 17:02

Цитата:

Сообщение от change (Сообщение 108118)
http://pccar.ru/showpost.php?p=89373&postcount=105
эта платка для TL494CN и KA7500B
а тебе ещё инвертеры надо ставить
про транзисторы у тебя всё правильно я сразу не понял про какую схему ты говориш

Если не трудно то скажите где их ставить и если можно на схеме что я предоставил дорисовать.
заранее спасибо!:-)

change 21.08.2009 17:36

Цитата:

Сообщение от slamich (Сообщение 108119)
Если не трудно то скажите где их ставить и если можно на схеме что я предоставил дорисовать.
заранее спасибо!:-)


http://forum.pccar.ru/picture.php?al...&pictureid=391

slamich 21.08.2009 18:32

Спасибо... :-))) будем пробовать.

Hmelik 22.08.2009 00:07

переделал я блок теперь по 12 в даёт 5(((
незнаю что проверить помогите.
я делал путём сматывания 19 витков и наматывянием 3+3 ну может 4+4 получилось я так и не понял как последний считать.

delta24 22.08.2009 11:00

Прошу меня извинить но больше просто не к кому обратиться.
Последняя на вас надежда.
у меня есть рабочий БП называется Super power X-RING 350W model:300x
микросхема стоит KA-7500

Я то с паяльником дружу но вот такие моменты как вырвать всю силовую часть из него мне не ведома..
может подскажжите ? что из надо выпаять ?
а то я с этим подходом собираюсь его весь распоять


Часовой пояс GMT +4, время: 13:49.

Работает на vBulletin® версия 3.8.4.
Copyright ©2000 - 2025, Jelsoft Enterprises Ltd.
Перевод: zCarot