PCCar.ru - Ваш автомобильный компьютер

PCCar.ru - Ваш автомобильный компьютер (https://pccar.ru/index.php)
-   Разное (https://pccar.ru/forumdisplay.php?f=158)
-   -   БП для ноутбука в автомобиль (автомобильный DC/DC преобразователь) (https://pccar.ru/showthread.php?t=3592)

Albert.comp 27.04.2011 01:34

Вложений: 1
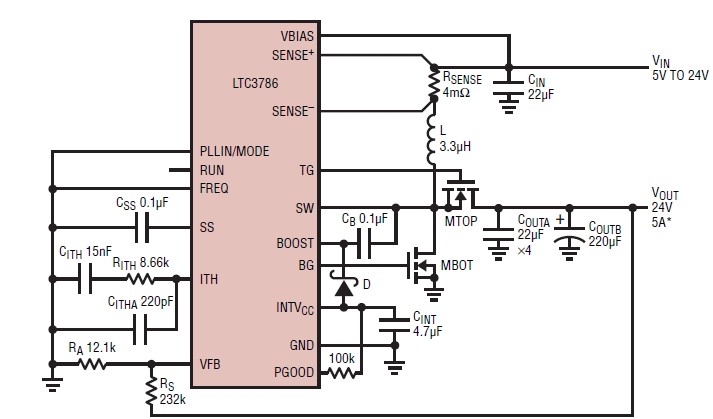
Вот еще нашел вам пи*датый преобразователь. Ну резюками можно 19в поставить. Эффективность под 98%. Т.е. греться НЕ БУДЕТ. Чего еще нужно? Все давно изобретено.

Вложение 21832

Я и сам, если честно люблю поизобретать - но с LTC не посоревнуешься! По крайней мере можно попробовать заставить более дешевую микруху заставить работать по этому принципу. Но по моему из за 200р гемороить не стоит.

strannicmd 27.04.2011 02:04

Вложений: 1
Цитата:

Вот еще нашел вам пи*датый преобразователь.
Да, у LTC есть к примеру 3863, только хрен знает где её достать...

flymouse 27.04.2011 09:15

Дроссель не греется как-то ощутимо. А Linear techmology - да, крутая контора, из Калифорнии, но не купить её у нас нигде, или только за большие бабки. Поэтому и приходится изобретать что-то другое.
И по словам людей, работавших с Linear: "в ж...пу Linear, делай на рассыпухе"

Мне нравится National, но тоже дорого! Да и 200р LTC никогда не стоят. Если указывайте цену, укажите где её продают по такой цене.

strannicmd 27.04.2011 11:48

LTC3862 у них стоят около 5 зелёных...

Albert.comp 27.04.2011 21:35

Цитата:

Сообщение от flymouse (Сообщение 182331)
Дроссель не греется как-то ощутимо. А Linear techmology - да, крутая контора, из Калифорнии, но не купить её у нас нигде, или только за большие бабки. Поэтому и приходится изобретать что-то другое.
И по словам людей, работавших с Linear: "в ж...пу Linear, делай на рассыпухе"

Мне нравится National, но тоже дорого! Да и 200р LTC никогда не стоят. Если указывайте цену, укажите где её продают по такой цене.

Согласен с тобой полностью. Можно и на рассыпухе. Только будет лучше если обойтись без шотки диодов. Греются они и только лишние потери. Надо что то синхронное - без диодов.

А по москве LTC вроде от 6 зеленых. Тут по крайней мере.

flymouse 27.04.2011 22:15

Радует московская контора со складом в нью-йорке :) Вот сколько пытался общаться с такими - всё разговор идёт в такое русло "а сколько тысяч штук вам надо..."
Появилась у меня вроде возможность работать с Linear напрямую. Если всё прокатит то будут нам микросхемы LTC

strannicmd 27.04.2011 22:49

Вложений: 1
Цитата:

лучше если обойтись без шотки диодов. Греются они и только лишние потери. Надо что то синхронное - без диодов.
Вот с синхроным выпрямителем

flymouse 28.04.2011 00:38

Извините, но хватит выкладывать схемы с контроллерами LTC. Все и так знают что они будут работать.
Вопрос в том, как сделать простыми средствами синхронный выпрямитель. То что это давно придумано - я знаю, да и все знают.
Основная проблема, что все драйверы делаются для buck топологии, так диктует рынок. А в синхронном boost нижнее плечо преобразуется в верхнее с bootstrap'ом. Как вот это решить я пока не знаю, но работаю над этим. Вариант транзисторного bootstrap драйвера рабочий есть, но схема получится....

strannicmd, 20 вольт 7 Ампер проще и дешевле сделать на 2-х тактном трансформаторе. TL494+ транзисторный драйвер+ транс от старого ATX блока - дёшево и на таком токе достаточно эффективно. 90% точно будет.

strannicmd 28.04.2011 00:52

Цитата:

strannicmd, 20 вольт 7 Ампер проще и дешевле сделать на 2-х тактном трансформаторе. TL494+ транзисторный драйвер+ транс от старого ATX блока - дёшево и на таком токе достаточно эффективно. 90% точно будет.
На 42странице, (#420), я выложил вариант такого ПН, плюс там ещё и синхронный выпрямитель на выходе...

lalalex_alarm 29.04.2011 00:31

Из опыта сборки преобразователей 12В\19в. Схемы на основе мс34063а работают хорошо при токе до 1.2а. Затем транзистор и диод превращаются в печку, резко снижается КПД преобразования. Пробовал различные варианты дросселя. Схема на UC3843 работает гораздо стабильнее. Повышающий дроссель использовал без изменений из предыдущих схем. Напрашивается вывод - мс34063 не годится для подобных схем.


Часовой пояс GMT +4, время: 23:51.

Работает на vBulletin® версия 3.8.4.
Copyright ©2000 - 2026, Jelsoft Enterprises Ltd.
Перевод: zCarot