PCCar.ru - Ваш автомобильный компьютер

PCCar.ru - Ваш автомобильный компьютер (https://pccar.ru/index.php)
-   CAR-ATX p4 (SL PSU) (https://pccar.ru/forumdisplay.php?f=64)
-   -   (БП SL-Lite) БП для самостоятельной сборки (https://pccar.ru/showthread.php?t=264)

BaH9I 10.05.2011 13:30

Цитата:

Сообщение от korozub (Сообщение 183575)
...При отстутствии драйвера этам самая емкость садится через резистры 100 Ом. Попробуй обратно их припаять.

Драйвер есть, выходит он несправляется?

korozub 10.05.2011 15:13

Если взять за аксиому что у тебя после полевиков все впорядке, то да, либо он не правильно работает. Осциллограммы с затворов полевиков моментально бы прояснили ситуацию.
Vladget про восприятие понятно =) Буду перематывать седня транс.

korozub 10.05.2011 15:27

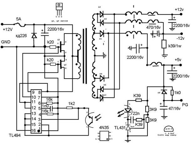
Я правильно понимаю, 5 В обмотка будет содержать 6+6 витков, а 12 В 14+14 ?

Vladget 10.05.2011 16:20

Цитата:

Сообщение от korozub (Сообщение 183595)
Я правильно понимаю, 5 В обмотка будет содержать 6+6 витков, а 12 В 14+14 ?

Все правильно

korozub 10.05.2011 16:27

А как такой вариант. Допустим что обмотки разные. По каналю +5 пошла нагрузка, ШИМ заметив просадку уменьшает скважность и выравнивает +5. Тем временем, по каналу +12 нагрузки почти нет, но скважность в первичной обмотке уменьшена, и напряжение по каналу +12 точно так же вырастит. Только в этот раз не от перекоса, а от изменения магнитного потока.

Vladget 10.05.2011 17:09

а в этом случае заработает вместе ТЛка и ДГС (непонятно почему он у тебя сейчас не работает) а вот здесь можно почитать как это будет http://interlavka.narod.ru/stats03/imp04.htm может у тебя сердечник в ДГСе спекся (донор был совсем дохлый)

BaH9I 10.05.2011 23:27

Вот мое творение.
трансформатор
http://jackyu.users.photofile.ru/pho.../123757277.jpg
сбоку
http://jackyu.users.photofile.ru/pho.../123757284.jpg
выпрямители
http://jackyu.users.photofile.ru/pho.../123757287.jpg

http://jackyu.users.photofile.ru/pho.../123757300.jpg http://jackyu.users.photofile.ru/pho.../123757321.jpg
монтаж (канифоль не отмывал, фото неочень)
http://jackyu.users.photofile.ru/pho.../123757311.jpg

Думаю может прижать транзисторы вот такими пружинными пластинками?
http://jackyu.users.photofile.ru/pho.../123757307.jpg

korozub 11.05.2011 10:23

Ну че нормальная конструкция. А че печатно утюжную технологию не пользуешь ?
Радиатор для кренки маловат, я ее на общий с полевиками повесил.
Прижать пружинными пластинками можно, но особенного смысла нет.

А теперь по поводу моего трансформатора.
Намотал я вчера новый трнас, на другом феррите (Ш) на старый бы не влезли обмотки. Включаю - ниче не поменялось! Свистит и плывет +12 В.
При уменьшении номинала R21 напряжение на 1 ноге уменьшается, напряжение по всем выходам увеличивается и свист уходит. И на экране осциллографа видно, когда пропадает свист пропадает и возбуд фронтов.
Далее я взял самый первый транс на кольце который. И сделал вторичку так 5+6+6+5. Включаю - свист на месте! При всем при этом с обычной материнкой все идеально. Вот бы пообщаться с автором схемы, может он че подскажет, а то у меня заканчиваются мысли

BaH9I 11.05.2011 11:45

Цитата:

А че печатно утюжную технологию не пользуешь ?
Нет у меня принтера лазерного, а искать гдето - проще маркером нарисовать. На этот раз он меня порадовал, дорожки светятся даже меньше чем при ЛУТ.
Цитата:

Радиатор для кренки маловат
С радиатором кренки чтото придумаю, поставлю м.б. черный, что на нижнем фото.
Цитата:

При уменьшении номинала R21 напряжение на 1 ноге уменьшается, напряжение по всем выходам увеличивается и свист уходит. И на экране осциллографа видно, когда пропадает свист пропадает и возбуд фронтов.
Если напряжение по выходам растет, значит ширина импульсов поидее тоже растет? А что если попробовать изменять число витков первички? Добавить или отнять по витку.

Vladget 11.05.2011 12:12

Цитата:

Сообщение от BaH9I (Сообщение 183651)
Вот мое творение.
трансформатор

Я бы транс выпаял, под него что то положил мягкое теплостойкое и придавил бы транс к подложке и так припаял мне так кажется что часть слышимого свиста ушла бы.
крепить транзюки можно парами пластиной которой прижимаются сразу два транзюка и болт между ними на радиатор

korozub 11.05.2011 14:35

Цитата:

Сообщение от BaH9I
Если напряжение по выходам растет, значит ширина импульсов по идее тоже растет? А что если попробовать изменять число витков первички? Добавить или отнять по витку..

Пробовал. Это не решение проблемы. Транс все равно свистит, хоть и частота выше. А по фронтам импульсов, хоть они и стали шире, все равно наблюдается подвозбуд

BaH9I 11.05.2011 20:18

Заменил транзисторы, теперь в одном плече стоят IRFZ44N (в том что сильнее греется), а во тором P24NF10.
Трансформатор выпаял, подложил под него кусок пористой резины, не очень мягкой, отрезал от прокладки крепления какогото тороида сетевого.
Заменил конденсатор по питанию с 16В на 25В, зашунтировал его маленькой желтой емкостью 0,1мкФ, но он всеравно греется.
Резисторы по 100Ом обратно впаял.
Нагрузил лампами, к канале +5В около 6-7А, в канале +12В 3,5А. Потребляемый ток 10,7А (мерял мультиметром, провода грелись, так что показания могут отличаться в большую сторону). При такой нагрузке трансформатор звуков не издает.

При подключении БП к ПК все аналогично тому что описывал ранее :wacko2:

korozub 11.05.2011 21:56

Цитата:

Сообщение от BaH9I
При подключении БП к ПК все аналогично тому что описывал ранее

Та же самая история! Только я подключаю блок к атому. Может твоя материнка жрет так же не ровно как и атом.
Сегодня колдовал над ДГС. Перепробовал 4 разных, досконально сравнивал разводку дорожек донора под ДГС со своей разводкой, ошибок нет как и результата.
Пробовал так же исключать из схемы драйвер, восстанавливал затворные цепи согласно схеме - результата ноль! Пока мыслей нет =(

Vladget 11.05.2011 22:46

если мать работает от сетевого БП (на 494-й) что то я не соображу, а что ей здесь то не работать? схема то один в один после транса! может посмотреть схему обратной связи на сетевом БП
это что у двоих одна и та же проблема?

BaH9I 11.05.2011 23:12

Выходит что у двоих.
У меня комп без проблем работает от самоделки, транзисторы думаю вылетели из-за того что убрал резисторы по 100Ом, больше ведь ничего не делал. Старт прошол, винда загрузилась, и транзисторы гавкнули.
Напряжение гуляет, ну и пес с ним. Теперь бы "скрежет" транса убрать - было бы супер.
Когда нет запущеных приложений, слышится свист еле-еле, изредка "скребет" в такт с работой жесткого, я думаю. А вот когда запущено чтото, пусть браузер, или контра - скрежет трансформатора по ушам давит хорошо.
Я то как нибудь посмотрю схему сетевого, может чтото прийдет на ум.
Ведь когдато переделал сетевой в регулируемый по статье из журнала Радио за 2004год.

korozub 11.05.2011 23:31

Да видимо дело в обратной связи. А именно в делителе R17R18R21. Поигравшись с номиналами, удалось минимизировать свист трансформатора до еле уловимого (у меня шумит только винт, кулеров нет). R18 в сторону увеличения R17 в сторону уменьшения, R21 переменник на 3,3В. С третьей попытки свиста почти нет, можно было бы и забить уже, продолжить сборку системника, но берет уже чисто спртивный интерес - блок должен работать как часы. Буду сей час читать про обратную связь

BaH9I 11.05.2011 23:35

Так а что если резисторы обратной связи поставить с сетевого готового блока? Ну или номиналы такие же?
Какие на данный момент номиналы R17R18R21 у вас? Что значит R21 переменник на 3,3В.?

Vladget 11.05.2011 23:35

ну посмотри как в сетевом на 494ой обратная связь, правда там ну очень мудрено

Vladget 11.05.2011 23:41

Странно тут следующее - что сколько народу собрало сей девайс не сосчитать и у всех вроде нормально а тут сразу у двоих одна и та же проблема (или музыкальный слух :big:).
А вы не пробовали запитать как в машине т.е. не от блока питания а от аккумулятора может в этом проблема (ну так для чистоты эксперимента )

korozub 11.05.2011 23:48

Наверно и ни первое и ни второе (говорю за себя =))
Скорее всего большинство забило на то что блок работает кривовато и эксплотирует его как есть. А я хочу сделать надежную систему.
Вот наковырял пару адекватных схем
http://depositfiles.com/files/0m6jjcgpu
Вот гляньте как там организована обратная связь по первой ноге ТЛки

Я в основном гоняю свой блок от 7 А/Ч батареи от ИБП

BaH9I 11.05.2011 23:50

Цитата:

А вы не пробовали запитать как в машине т.е. не от блока питания а от аккумулятора может в этом проблема (ну так для чистоты эксперимента )
Я непробовал, но вполне может быть причиной такого поведения БП.

korozub 12.05.2011 00:22

Я пробовал!! Ниче не меняется, хоть от чего ты его запитай

korozub 12.05.2011 00:51

Кое что начинает получаться. Подбором номиналов делителя добился полного отсутствие свиста, что подтверждает осциллограмма:
http://i034.radikal.ru/1105/66/ecafcaca35f9t.jpg
Выброс конечно есть, но незначительный.
Текущая конфигурация блока:
Транс: первичка 6+6, вторичка 5+6+6+5
Установлен снаббер во вторичной обмотке
Отсутствует драйвер IR4427
Сопротивление R17 16 кОм, R18 10 кОм, R21 переменник на 3,3, текущее сопротивление 2,35 кОм
Потребляемый ток блоком при загруженной винде около 2,6 А (комп - мать, винт 2,5", две флэшки торчащие в USB)
Правда теперь система работает с напругой не ниже 8 вольт, вместо прежних 7
Сей час попробую вернуть на место драйвер, с ним спокойней как-то.

korozub 12.05.2011 01:08

С драйвером я снова получил свист... будем убирать его.

BaH9I 12.05.2011 01:10

Убирать свист или драйвер?

Тут много схем, везде номиналы резисторов разные http://radiom.newmail.ru/atx/
В некоторых схемах ОС берется и с +3,3В, но это где отдельная обмотка.
В скобках
Цитата:

Сопротивление R17 16 кОм, R18 10 кОм, R21 переменник на 3,3, текущее сопротивление 2,35 кОм
http://s45.radikal.ru/i109/1105/29/e1b93ed0cb03.jpg
И еще нашол различия в схеме стабилизации +3,3В, а именно во включении двух резисторов 1К и 27(39)Ом
http://s51.radikal.ru/i133/1105/df/6f46776b6a46.jpg

korozub 12.05.2011 01:23

Смотря что тебя больше угнетает, свист или драйвер :big:

BaH9I у тебя +5 и +12 в норме в тот момент когда трансформатор свистит ?

Vladget 12.05.2011 11:24

Вложений: 1
вот старая схема мож и отсюда какие мысли появятся
Вложение 22050
здесь контролируется только 5В

korozub 12.05.2011 11:27

Я думаю что для моего случая не подойдет, поскольку у меня при увеличении тока в +5 цепи повышается напряжение в +12. ШИМ должен об этом повышении "знать"

BaH9I 12.05.2011 12:55

Цитата:

Сообщение от korozub (Сообщение 183786)
BaH9I у тебя +5 и +12 в норме в тот момент когда трансформатор свистит ?

+5В выставил ровно, и они не меняются от нагрузки. +12В при этом повышается до 12,6В независимо от тога транс свистит или "шкребет".
Тогда я выставил +4,9. +12В при этом показало 12,3В, так сейчас и работает.

В старой схеме ОС только по +5В, поэтому возможно ничего там не свистит, а напряжения также гуляют. Я думаю подбором резисторов в ОС можно только свист убрать, ШИМ небудет стараться ошибку по +12В убирать, напряжения так и будут гулять.
Если только попробовать убрать со вторичек 12ти вольтовых по 0,5витка, но как это сделать?

korozub 12.05.2011 14:52

По моему гуляние напряжения по +12 на +-0,5В это не страшно. Лишь бы не свистел.
Пол витка ты не смотаешь, да и вообще сматывать витки это вредно, теряешь в коэф. трансформации.
http://forum.pccar.ru/showpost.php?p=48961&postcount=49 вот интересная инфа

BaH9I 12.05.2011 15:55

korozub, информация интересна, но у меня трансформатор почти не греется (по отношению к ДГСу и полевикам), думаю убрать шум подбором резисторов ОС, и на том закончить, и неочень охото экспериментировать с обмотками - нет столько провода.

А недавно в запасах нашол провод МГТФ и в какомто стеклянном чулке (жаропрочный), метров 10 сечением 1 квадрат, если память не изменяет. Он многожильный, в след. раз попробую им намотать.

korozub 12.05.2011 22:54

Короче ребята ушатал я свой атом... ну туда ему и дорога!! все мозги выел с ним.
Намотал уже 4 по счету трасформатор, дал на первичке 7+7 диаметром 1,5, вторичка как по схеме 8+6+6+8 диаметром 1,5. Все резисторы делителя вернул как по схеме. Пробовал разные диодные сборки от разных доноров, лучше всего работают MUR3060.
Включаю - все напруги в норме. Подключаю комп (478 сокет, П4 2,8, видео FX5200, PCI тв тюнер), жму повер, стартанула с первого раза, пост диагностика прошла, жрет 9,5 А и никакого свиста все отлично.
Так что на этой ноте мои мытарства с блоком прекращаются, надеюсь насовсем.
А атом я убил по глупости, отключил ОС по +12В, получив +19. Постараюсь его подлечить, жалко все таки.

Vladget 12.05.2011 23:18

Цитата:

Сообщение от korozub (Сообщение 183905)
Так что на этой ноте мои мытарства с блоком прекращаются, надеюсь насовсем.

Что совсем? или что то другое будешь делать ? ну дай мне я потестю (и верну ) на своем атоме.или все уже разобрано на мелкие составляющие? в воскресенье будешь за мостом?

Rembo 17.05.2011 19:42

Цитата:

Сообщение от korozub (Сообщение 183775)
Скорее всего большинство забило на то что блок работает кривовато и эксплотирует его как есть. А я хочу сделать надежную систему.

Это вы зря. У меня два блока - и оба практически молчат. А компьютерный (FSP 500W), с которого я их запитываю, посвистывает.

korozub 18.05.2011 15:02

Цитата:

Сообщение от Rembo (Сообщение 184415)
У меня два блока - и оба практически молчат.

Как это практически ? то есть что то есть немного ? А если осциллом глянуть что по затворам ? наверняка небольшой возбуд. А если так - то это убивает КПД!

Rembo 18.05.2011 17:06

Цитата:

Сообщение от korozub (Сообщение 184475)
Как это практически ? то есть что то есть немного ? А если осциллом глянуть что по затворам ? наверняка небольшой возбуд. А если так - то это убивает КПД!

Да нет, практически - это значит я не слышу и специально не прислушиваюсь. Молчат, и все.

korozub 18.05.2011 17:53

С подключением к нему атома все кардинально поменяется

Shram 16.06.2011 11:37

Набрел на такую темку.http://www.pirpk.narod.ru/ddssite/dshpcu1w.htm
Кто что думает?

Vladget 19.06.2011 09:46

Цитата:

Сообщение от Shram (Сообщение 187357)
Набрел на такую темку.http://www.pirpk.narod.ru/ddssite/dshpcu1w.htm
Кто что думает?

Ну наверно это актуально в блоках АТХ (хотя тоже спорно проще поставиь супрессор) а здесь где в дежурке стоит 7805 наверно нет

Akondr 21.06.2011 19:37

(БП SL-Lite) СЕРГЕЯ ЛЕБЕДЕВА
 
Привет и спасибо всем фуромчанам что всё разжевали на форуме! :bye:
А особую благодарность СЕРГЕЮ ЛЕБЕДЕВУ! За его блок питания. Принимайте ещё одного, собрал два, по печатке из первого поста! Запустил сегодня, пока один, т.к. долго ломал голову над тем что всё исправно, но при включении из нагрузок держал только Кулер.
Всё оказалось банальнее некуда я, в место предохранителя поставил не ту лампочку. Всего на 21 Ватт:blush:. А как поставил на 55 Ватт, всё заработало,всё регулируется, ни что не шумит, ни что не греется.:smile1:
Транс намотан проводом 1,65 мм, на Ш-образном феррите от АТХ-донора, страшненький получился. Мелочёвка и дроссели из то го же донора.


Часовой пояс GMT +4, время: 23:05.

Работает на vBulletin® версия 3.8.4.
Copyright ©2000 - 2025, Jelsoft Enterprises Ltd.
Перевод: zCarot