PCCar.ru - Ваш автомобильный компьютер

PCCar.ru - Ваш автомобильный компьютер (https://pccar.ru/index.php)
-   Матрицы до 7 дюймов (https://pccar.ru/forumdisplay.php?f=147)
-   -   Переделка Alpine TME-M740BT в монитор для PCCar (https://pccar.ru/showthread.php?t=6622)

simon82 11.04.2009 18:16

Если кто не сумел подключить данный монитор, то готов его купить...
Или может кто знает где его можно купить???
Alpine TME 740

KOCMOC 28.09.2009 00:14

Вложений: 1
Вложение 13106

KOCMOC 28.09.2009 00:16

Привет всем.Что вы думаете про ету схему,будет работать?

NeWT 28.09.2009 16:17

Ещё раз спрошу тут :)
Что скажете про:
http://carmonitor.ru/ru/vgagl62970npct-p-58.html
+
http://carmonitor.ru/ru/lilliputgl629npct-p-103.html
Судя по описанию, мы получим неколхозный 2-дин монитор??? Это так или есть подвох?

arsen2009 09.11.2009 16:29

Добрый вечер у меня Alpine 502 кто подключал компьютер к монитору Алпайна.
Есть варианты
Заранее спасибо

Сергей 09.11.2009 16:53

Цитата:

Сообщение от arsen2009 (Сообщение 117978)
Добрый вечер у меня Alpine 502 кто подключал компьютер к монитору Алпайна.
Есть варианты
Заранее спасибо

Перечитай еще раз эту ветку!
Можешь через s-video получить г... картинку, или заниматься плясками с бубном и разъемом с NAVI.

arsen2009 09.11.2009 18:17

Цитата:

Сообщение от Сергей (Сообщение 117990)
Перечитай еще раз эту ветку!
Можешь через s-video получить г... картинку, или заниматься плясками с бубном и разъемом с NAVI.

Спасибо!
С бубном не получается.
Через Нави основной вопрос?? Как ? разъем входа ?
А другие варианты??

Сергей 10.11.2009 14:32

Цитата:

Сообщение от arsen2009 (Сообщение 118021)
Спасибо!
С бубном не получается.
Через Нави основной вопрос?? Как ? разъем входа ?
А другие варианты??

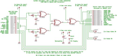
Фото NAVI разъема проскакивали: туда пихаешь RGB сигнал, +5В на активизацию входа, потом делаешь или покупаешь конвертер, который преобразует вертикальную и горизонтальную синхру в композитную синхру. Потом читаешь все молитвы (которые знаешь), что бы пиксель в пиксель попасть. Многие на этом форуме пытались, но по тем или иным причинам до конца не кто не доделал.

Как ты считаешь, если на магнитоле два входа, сколько вариантов подключения??? Думай перед постановкой вопросов, а то мигом в "поикс" отправишься.

(vS) 11.11.2009 01:31

всегда есть возможность расковырять монитор и сделать свой вариант подключения ;)

lakker 11.11.2009 14:55

Эх нашолся бы человек который бы описал все пошагово...... :))) все затея упала на этом моменте:((


Часовой пояс GMT +4, время: 03:39.

Работает на vBulletin® версия 3.8.4.
Copyright ©2000 - 2025, Jelsoft Enterprises Ltd.
Перевод: zCarot