PCCar.ru - Ваш автомобильный компьютер

PCCar.ru - Ваш автомобильный компьютер (https://pccar.ru/index.php)
-   Контроллеры управления питанием (https://pccar.ru/forumdisplay.php?f=159)
-   -   PowerControl - Своими руками (https://pccar.ru/showthread.php?t=19000)

Bebebe 29.04.2013 13:42

Меня не так поняли, что 78L05ACF,что КРЕН5 - это параметрические стабилизаторы и на них будет падать порядка 7В, а рассеиваемая мощность будет зависеть от тока потребления. Я поставил импульсник на LM2596 и потребляемый ток(контроллер+2 светодиода светящихся на минимуме+преобразователь 12В в 19В) в режиме ожидания от 12В составляет всего лишь 20мА.

xDriver 29.04.2013 20:13

Цитата:

Сообщение от Albert.**** (Сообщение 257094)
На макетке работает.

Работает что ?
Светодиоды зажигаются ?
нагрузка какая, никакой ?
или вы намеренно не показываете нам полевики которые стоят на радиаторах размером с кастрюлю :rolleyes2:
Или Ваш IRF9310 в корпусе SO8 тянет комп и не чуть не греется ?

Albert.comp 29.04.2013 20:41

Ждите испытаний. Соблюдайте терпение. А полевик неплохой должен быть. Судя по даташиту, Rdson очень хорош. Power dispassion тоже на высоте. Будут испытания все расскажу.

Albert.comp 29.04.2013 21:28

Вложений: 1
Цитата:

Сообщение от Bebebe (Сообщение 257137)
Меня не так поняли, что 78L05ACF,что КРЕН5 - это параметрические стабилизаторы и на них будет падать порядка 7В, а рассеиваемая мощность будет зависеть от тока потребления. Я поставил импульсник на LM2596 и потребляемый ток(контроллер+2 светодиода светящихся на минимуме+преобразователь 12В в 19В) в режиме ожидания от 12В составляет всего лишь 20мА.

Проблема импульсного стабилизатора в том, что при малых токах потебления кпд у них менее 30% . PIC при 4мгц потребляет 1мА. Других потребителей я тут вроде не вижу. Вывод - применение импульсного стабилизатора не обосновано вследствие малой нагруженности последнего. Можно посчитать потери на обычной мини-кренке : 7в падение, 1мА потребление - итого 7х0,001= 0,007 Вт 7мВт.

А ваша LM2596 Сама только 20 мА потребляет.
Вложение 31125

Bebebe 29.04.2013 22:56

Согласен, при условии что питается только PIC КРЕНки вполне достаточно.

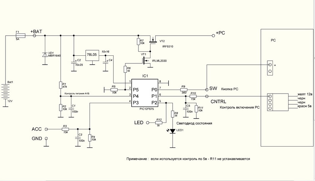
Albert.comp 15.05.2013 04:09

Вложений: 3
Плата
Вложение 31224

Схема
Вложение 31225

Плата двусторонняя, в архиве в формате Sprint Layout 5. На второй стороне платы я установил защитный диод от переполюсовки (в случае переполюсовки сгорает предохранитель). Первую сторону печатаем на принтере - вторую кто как хочет. Можно покрасить, можно скотч наклеить - лишнее срезать (там всего 3 дорожки). Металлизацию переходов дома не сделаешь - просто впаиваем перемычки. Со стороны металлизации зенкуем контакты ACC, LED, SW, CNTRL - чтоб не замкнули на массу. Контакты + - разьема , желательно пропаять с двух сторон.
Как сделать плату, я описывал тут и тут

P.S. Плата и схема могут иметь неточности. Окончательная версия после испытаний.

Hrom 15.05.2013 21:54

Цитата:

Сообщение от Bebebe (Сообщение 256712)
Вот это уже успешно трудится. Возможно перед изобретением велосипеда стоит ознакомиться.

и у меня такой тредится :pleasantry:

Bebebe 16.05.2013 12:59

А можно подробно описать алгоритм, заложенный в последней прошивке? Подумал, что может неплохо было бы ввести гистерезис по включению-отключению при снижении напряжения питания до порогового (например, отключать при U<10,5 В, а включать при U>11.5 В). Это помогло помогло бы при ситуации, когда используется второй аккум и комп остается включенным (регистрация на стоянке, например) - если аккум разрядится, то комп выключится, а не будет выключаться-включаться(т.к. после снятия нагрузки с аккума напряжение на нем подрастет).

Albert.comp 17.05.2013 01:18

Да можно и гистерезис сделать. Ну или если так нужно автоматическое включение - можно задать порог напряжения зарядки например, если больше 13.5в -> включить комп. А так в этой прошивке - если сел аккум (напряжение 11.5 пока, можно 11 сделать), то через 5 минут сон (если разрешен), комп не жрет - аккум восстанавливается - мы приходим в машину и при повороте ключа запускаемся с нашего последнего сеанса. А с гистерезисом мне кажется трудно угадать - включится еще не по делу, когда это вообще не в тему например.
Да и вообще с такой мамкой, надбность во втором аккуме отпадает. Весь комп с монитором потребляет 12вт (габариты больше жрут :smile2:)

Bebebe 17.05.2013 12:42

Я долго думал нужен ли второй аккум, и решил что нужен:
- нет необходимости в большой конденсаторе для звука - аккум рядом вместо него
- основной аккум всегда бодр :) и не страшно оставлять на день на стоянке с включенной регистрацией
- при заводке двигателя нет бросков в питании
Многие используют материнки от ноутбуков в качестве CarPC, поэтому я бы при разработке контроллера учитывал и такую область применения. Аккум у меня от бесперебойника на 17Ач и комп мой потребляет порядка 10-14 Вт в зависимости от нагрузки, что позволяет оставлять его включенным на день на стоянке.
Поэтому если возможно, то я бы сделал так - при разряде ниже 10.5 В выключать(засыпать) комп, а включать (будить) при 11.5-12 В. Просто если без гистерезиса, то может получиться так что напряжение упало до 10.5 В - команда на выключение - через минуту напряжение поднялось до 10.6 - команда на включение, и так по кругу.


Часовой пояс GMT +4, время: 23:32.

Работает на vBulletin® версия 3.8.4.
Copyright ©2000 - 2026, Jelsoft Enterprises Ltd.
Перевод: zCarot