PCCar.ru - Ваш автомобильный компьютер

PCCar.ru - Ваш автомобильный компьютер (https://pccar.ru/index.php)
-   Вопросы по прошивкам (https://pccar.ru/forumdisplay.php?f=142)
-   -   открытая прошивка для RTD2662/2660 (https://pccar.ru/showthread.php?t=20391)

YraY 03.01.2015 15:46

Подключена она так как и должна по LVDS
Проще поставить готовый драйвер с регулировкой яркости и сделать автоматическую

ancc 03.01.2015 18:35

Цитата:

Сообщение от Rionet (Сообщение 316122)
Господа, кто-нибудь имел дело с RTD2661?
Очень хочу запустить панель HJ080IA (IPS, 1024x768).
Китаец говорит что на VS-TY2662-V1 эта панель не заработает и предлагает плату на RTD2661.
Под последний чип как я понял нету ни софта, ни программаторов.

Как думаете, удастся запустить HJ080IA под 2662?

И еще, ancc живой после праздников? ) Почта молчит..

глянул бегло, не вижу причин почему не заработает эта матрица на 2662.
По распиновке она вроде аналогична ZJ080NA-08A, переходник должен подойти.
Кстати прошивку под HJ080IA я уже кому-то делал когда-то, только результат не помню.

ancc 03.01.2015 18:45

Цитата:

Сообщение от Rionet (Сообщение 316125)
Китаец подтвердил вашу версию насчет тока подсветки ("Brightness will not very good"). Закажу оба варианта и поиграюсь с платой - может заменой элементов можно увеличить ток подсветки.

штатный драйвер с изменениями оставите на формирование gate off gate on, а внешний драйвер подключите на подстветку отдельно.

Rionet 03.01.2015 23:27

Подключена она так как и должна по LVDS
Да, все верно. Посмотрел по документации что крайний это TTL разъем, а они оказывается переключаются программно.

штатный драйвер с изменениями оставите на формирование gate off gate on, а внешний драйвер подключите на подстветку отдельно.
Заказал вот такой китайский комплект - http://www.ebay.com/itm/360879925317...%3AMEBIDX%3AIT
И стандартную плату VS-TY2262-V1.
Через месяц придет, буду смотреть что там китайцы напридумывали. Виден внешний драйвер.
Мне регулировка подсветки скорее всего не понадобится, экран для оборудования.

VintXP 04.01.2015 19:15

Цитата:

Сообщение от ancc (Сообщение 316136)
штатный драйвер с изменениями оставите на формирование gate off gate on, а внешний драйвер подключите на подстветку отдельно.

Не могли бы подробнее рассказать, что нужно делать и какой внешний драйвер купить? Давно хочу поменять свою EJ080NA-04C На ипсовую HJ контроллер 2662-V1.

YraY 04.01.2015 20:38

Лично у меня такой драйвер http://www.ebay.com/itm/161026417634...%3AMEBIDX%3AIT
Драйвер качественный, с другими у меня мерцал монитор при перепадах напряжения, в разной степени, но это неприятно, с этим стабильность очень высокая, погрешностей изображения никаких нет.
В нём есть регулировка яркости и тока, в моём случае подсветка работает на значительно большем токе чем по спецификации, матрица глянцевая и блики сильно мешают, поэтому таким драйвером легко подобрать нужный ток.
Отключаешь подсветку матрицы от контроллера полностью, подключаешь к внешнему драйверу, выставляешь нужный ток, встроенный драйвер нагружаешь так чтобы получились нужные gate off gate on. В общем-то всё, если есть чем регулировать яркость подключаешь это к новому драйверу.

VintXP 04.01.2015 23:03

Цитата:

Сообщение от YraY (Сообщение 316194)
Отключаешь подсветку матрицы от контроллера полностью, подключаешь к внешнему драйверу, выставляешь нужный ток, встроенный драйвер нагружаешь так чтобы получились нужные gate off gate on. В общем-то всё, если есть чем регулировать яркость подключаешь это к новому драйверу.

Большое спасибо! Только похоже я изначально вопрос не правильно задал :whistle: Я не особо силён в электронике, поэтому прошу объяснить что откуда отпаять, куда припаять, и как настроить. С картинками было бы вообще идеально :)

basurman 04.01.2015 23:26

Цитата:

Сообщение от YraY (Сообщение 316194)
Лично у меня такой драйвер http://www.ebay.com/itm/161026417634...%3AMEBIDX%3AIT
Драйвер качественный, с другими у меня мерцал монитор при перепадах напряжения, в разной степени, но это неприятно, с этим стабильность очень высокая, погрешностей изображения никаких нет.
В нём есть регулировка яркости и тока, в моём случае подсветка работает на значительно большем токе чем по спецификации, матрица глянцевая и блики сильно мешают, поэтому таким драйвером легко подобрать нужный ток.
Отключаешь подсветку матрицы от контроллера полностью, подключаешь к внешнему драйверу, выставляешь нужный ток, встроенный драйвер нагружаешь так чтобы получились нужные gate off gate on. В общем-то всё, если есть чем регулировать яркость подключаешь это к новому драйверу.

А можно поинтересоваться, что на микросхеме написано))))

aptm 05.01.2015 00:36

Судя по даташиту то должно быть: A6211

YraY 05.01.2015 00:50

Наверное так и есть, спецификация то от неё, посмотреть не могу - в машине всё собрано.

basurman 05.01.2015 01:08

Спасибо за информацию.

YraY 05.01.2015 01:17

Цитата:

Сообщение от VintXP (Сообщение 316211)
Большое спасибо! Только похоже я изначально вопрос не правильно задал :whistle: Я не особо силён в электронике, поэтому прошу объяснить что откуда отпаять, куда припаять, и как настроить. С картинками было бы вообще идеально :)

Берёшь плату контроллера, разворачиваешь разъёмами vga, hdmi и т.д. к себе, видишь в самом верху разъём 50 контактный разъём ттл, нумерация выводов слева на право, 1и2 это + подсветки, 3и4 это минус. Аккуратно рядом с разъёмом перерезаешь дорожки к этим выводам, и + и -, подпаиваешь к разъёму проводки и подключаешь соответственно к выводам внешнего драйвера.
В левом верхнем углу двухконтактный разъём, его отпаиваешь, вместо него впаиваешь резистор, мощностью 0,5-1вт, последовательно резистору включаешь амперметр и подбираешь сопротивление так чтобы ток был в районе 70ма, корректируешь по качеству изображения при необходимости.
Запитываешь внешний драйвер от чего захочешь, в твоём случае рассказывать как делать включение от сигнала монитора не актуально, все равно не сделаешь, как и автоматическую регулировку яркости.

VintXP 06.01.2015 00:02

Очень спасибо! А драйвер, указанный тобой выше, подойдёт к HJ080IA-01E? Если да, то я буду срочно заказывать!
Цитата:

Сообщение от YraY (Сообщение 316224)
Запитываешь внешний драйвер от чего захочешь, в твоём случае рассказывать как делать включение от сигнала монитора не актуально, все равно не сделаешь, как и автоматическую регулировку яркости.

Запитывать внешний драйвер я буду там же где и контроллер, включение от сигнала монитора мне вроде не требуется. А если авторегулировка яркости понадобится, буду уже с этим вопросом отдельно разбираться.

YraY 06.01.2015 13:52

Драйвер универсальный, подходит ко всему в диапазоне от 150 до 1500ма, вероятно этот ток охватывает все мелкие мониторы, вот смотри - ток подсветки твоей матрицы по спецификации лежит в диапазоне 198-242ма, ты можешь либо точно подобрать сопротивлением нужный тебе ток, либо просто поставить джампер в положение 300ма. Это конечно чуть больше спецификации но ничего страшного не произойдёт, изображение наоборот будет ярче. Моя вообще работает с превышением на 50% и всё отлично.

VintXP 07.01.2015 00:45

Цитата:

Сообщение от YraY (Сообщение 316338)
Драйвер универсальный, подходит ко всему в диапазоне от 150 до 1500ма

ОК. А напряжение у него какое?

YraY 07.01.2015 02:55

Странный вопрос - какая разница какое напряжение в устройстве стабилизации тока?
Сам вопрос не логичен, в спецификации на предыдущей странице все есть.

VintXP 07.01.2015 13:28

Цитата:

Сообщение от YraY (Сообщение 316419)
Странный вопрос - какая разница какое напряжение в устройстве стабилизации тока?
Сам вопрос не логичен, в спецификации на предыдущей странице все есть.

Я дико извиняюсь, но я думал, что это устройство для питания диодов подсветки, а напряжение питания, как мне кажется, важный фактор. В спецификации на предыдущей странице указан только диапазон входных напряжений драйвера, выходных я там не обнаружил. Или мне нужно на вход драйвера подать напряжение, соответствующее характеристикам диодов подсветки матрицы (8,4-10,2В), тогда где мне такое взять?
Ещё раз простите за дилетантство.

Leobor 07.01.2015 15:07

Вложений: 2
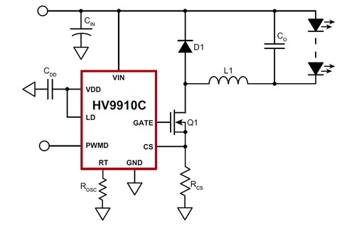
YraY, Вы отчасти неправы и вопрос VintXP имеет под собой смысл, особенно, когда речь идет о драйверах подсветки. Дело в том, что многое зависит от того, как организована гирлянда светодиодов в матрице. Усредненно один светодиод потребляет 20мА при падении на нем 3В. Часто в матрицах светодиоды соединены последовательно по 3 шт в группе, а группы включены параллельно. Т.о. подсветка работает при напряжении 9В, а в зависимости от того, сколько таких групп (считайте от диагонали), ток подсветки кратно увеличивается. Т.е. 18 светодиодов (7") потребляют 20*6=120 мА.
Драйверы подсветки по типу бывают Buck и Boost. Те, в которых, например, из 3,3В получается подсветка 9В - Boost, там где из 12В - Buck. Они имеют разную схемотехнику.
Классический Buck выглядит так
Вложение 38041
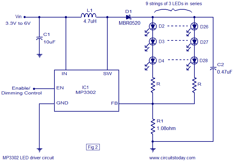
Boost выглядит так
Вложение 38042
К чему я это говорю. Есть матрицы, в которых группы состоят из 6 или 8-9 светодиодов, т.е. рассчитаны на напряжение 18 или 24-27В. Такие довольно часто встречаются среди нетбуков. Так вот, как бы хорошо не стабилизировал ток buck драйвер, но подсветка такой матрицы от него, увы, даже не моргнет, потому, что понижающий драйвер не обеспечивает 18 или 24 В. Он способен из 12 сделать только 6-9В. А для таких матриц нужен boost драйвер.

Leobor 08.01.2015 04:03

Стабилизатор напряжения - вряд ли. Я где то тут писал по результатам экспериментов с разными матрицами этого драйвера. Напряжение меняется на разных матрицах, но не сильно, в пределах 0,8-1В, а вот подсветка пашет на всю (возможную?) яркость. Ток он скорее всего тоже стабилизирует. У меня есть схема (правда от руки, сам срисовывал). В цепи истока полевика резистор 1 Ом в землю уткнут - с него снимается ОС. Был бы стабилизатор по напряжению - вряд ли применили бы 1 Ом. Скорее тут что то компромиссное заложено между схемотехникой и возможностями драйвера (DF6113)...

Skiw 08.01.2015 23:06

Переделал матрицу LQ123K1LG03 на LED подсветку.
Подключил драйвер. Перепрошил контроллер прошивкой с авторегулировкой.
Вручную регулируется.
Включаю авторегулировку - не работает.
Проверяю изменение потенциала на 54й ноге - на изменение освещенности фототранзистора не реагирует.
Впаял вместо него переменник - тоже не реагирует.
Может быть 1K к +3,3 это много?
Или в прошивке Flash-220.bin для LQ123K1LG03 авторегулировка не включена?

PS. Проверил еще раз.
Изменение потенциала на 54 ноге - 3 милливольта.
Это ниачом. Надо фоторезистор ставить.

ancc 09.01.2015 13:01

скорее 1К для вашего фототранзистора очень мало. ставьте 10К или 100К

Skiw 10.01.2015 23:15

Подобрал таки резистор. Точнее поставил подстроечник. Получилось 39К.
Возник вопрос.
Направлять датчик на улицу через лобовое бессмысленно. Ибо тогда он будет засвечиваться фонарями, фарами встречных и т.д. и т.п. Надо направлять в салон, например на потолок.
Свет более рассеянный. Но свет от встречных остается. Есть ли возможность внести задержку изменения подсветки от 0 до, допустим, 5-10 секунд. Тогда датчик будет менять подсветку в зависимости от общего светового фона. Ведь темнеет не мгновенно на улице. А случайные источники света будут отсекаться.

ancc 11.01.2015 00:08

вообще мгновенной реакции на изменение освещенности и не предполагается (хотя настройками можно добиться).
Вот тут кратко описана логика как работает алгоритм
http://openrtd2662.ru/?p=216

потом еще кто-то просил добавить дополнительную настройку - время через которое будут происходить опросы датчика освещенности, но не дошли пока руки.

П.С. Вам кстати настроить надо авторегулировку на параметры вашего датчика.

Skiw 12.01.2015 12:05

Цитата:

Сообщение от ancc (Сообщение 316803)
вообще мгновенной реакции на изменение освещенности и не предполагается (хотя настройками можно добиться).
Вот тут кратко описана логика как работает алгоритм
http://openrtd2662.ru/?p=216

Да, нашел, все хорошо описано.

Цитата:

Сообщение от ancc (Сообщение 316803)
потом еще кто-то просил добавить дополнительную настройку - время через которое будут происходить опросы датчика освещенности, но не дошли пока руки.

Тут скорее надо реагировать на изменение освещенности с задержкой.
Т.е. не сразу отдавать результат пересчета АЦП на изменение уровня подсветки (или яркости), а только если она значительно (т.е. выше порога срабатывания) не изменялась в течении определенного времени.
Ведь что происходит сейчас.
Если машина едет ночью, например по трассе или другой не освещенной местности, то уровень подсветки минимален. При выезде на улицу с искусственным освещением, датчик засвечивается периодически уличными фонарями (фарами встречных), и начинает менять подсветку панели. Панель мерцает и отвлекает водителя.
Я например хотел бы иметь 100% подсветки и в яркую солнечную погоду, и когда пасмурно и в сумерках (до определенного предела). Ниже этого предела, когда уже почти темно, яркость панели должна быть сразу минимальной. Для моего конкретного случая, это 10%. И не меняться от внешней кратковременной периодической засветки.

Цитата:

Сообщение от ancc (Сообщение 316803)
П.С. Вам кстати настроить надо авторегулировку на параметры вашего датчика.

Это сделал сразу.
Тут есть тоже пожелание.
Минимальный уровень АЦП в настройках 255. Реально 64. Может и диапазон настроечный сделать также от 63 :). Замучаешься нажимать на кнопочку, пока до 63 долистаешь.
Если получится - добавить возможность не только жать периодически на кнопку, но и менять значение длительным удержанием кнопки.
Еще столкнулся.
Отстроил диапазон срабатывание. Потом ткнул в инвертирование подсветки, все настроенное слетело в дефаулт. Черт, все по новой тыкать :).
Хотя с другой стороны, может и правильно, если нарулил не то - легко сбросить в настройки по-умолчанию.

sclif83 12.01.2015 23:15

Вложений: 2
Вопщем купил я программатор и клипсу, помогите освоить это дело и прошить контроллер здесь сам комплект , вот что имеем
Вложение 38129
Вложение 38130
драйвер и прогу 1,18 рус установил

-=zds=- 13.01.2015 04:10

Цитата:

Сообщение от sclif83 (Сообщение 317113)
Вопщем купил я программатор и клипсу, помогите освоить это дело и прошить контроллер здесь сам комплект , вот что имеем
Вложение 38129
Вложение 38130
драйвер и прогу 1,18 рус установил

Теперь прошивку спроси у ANCC, затем скармливай прошивку проге, жми programm, клипсу цепляй на микруху.

sclif83 13.01.2015 04:14

Цитата:

Сообщение от -=zds=- (Сообщение 317154)
Теперь прошивку спроси у ANCC, затем скармливай прошивку проге, жми programm, клипсу цепляй на микруху.

а к какому разъёму цеплять клипсу к 25хх или к 24хх?

filinmd 13.01.2015 10:54

Цитата:

Сообщение от sclif83 (Сообщение 317155)
а к какому разъёму цеплять клипсу к 25хх или к 24хх?

25xx

sclif83 13.01.2015 12:34

ancc поделись пожалуйста прошивкой к матрице ZJ080NA-08A

sclif83 13.01.2015 13:09

мммда в итоге сохранил оригинал прошивки, стёр чип и попробовал залить опять свою прошивку результат отрицательный прога пишет данные не подходят для чипа, матрица не включается горит зелёный и красный диод :(
Кстати прошивать надо с питанием на контроллере или без? я пробовал пока без питания

filinmd 13.01.2015 13:22

Цитата:

Сообщение от sclif83 (Сообщение 317206)
мммда в итоге сохранил оригинал прошивки, стёр чип и попробовал залить опять свою прошивку результат отрицательный прога пишет данные не подходят для чипа, матрица не включается горит зелёный и красный диод :(
Кстати прошивать надо с питанием на контроллере или без? я пробовал пока без питания

я без питания шил. В настройках программы указывал автоматическое определение памяти.

sclif83 13.01.2015 13:33

Вложений: 1
Цитата:

Сообщение от filinmd (Сообщение 317208)
я без питания шил. В настройках программы указывал автоматическое определение памяти.

я тоже без нажал определить потом сохранить, фал сохранился как 1.bin, потом опять подключил клипсу нажал определить выбрал новый файл 1.bin и нажал программировать в итоге косяк
Вложение 38135
вот что определяет

filinmd 13.01.2015 13:48

Вложений: 1
Цитата:

Сообщение от sclif83 (Сообщение 317211)
я тоже без нажал определить потом сохранить, фал сохранился как 1.bin, потом опять подключил клипсу нажал определить выбрал новый файл 1.bin и нажал программировать в итоге косяк

Чисто внешне у меня так же, единственное я шил версией программы 1.13

sclif83 13.01.2015 13:54

Цитата:

Сообщение от filinmd (Сообщение 317216)
Чисто внешне у меня так же, единственное я шил версией программы 1.13

тоже самое, самое интересное что после прошивки справа где коды прошивки появляются FF рядов десять потом 00, такое ощущение что прошивка не заливается по какой то причине

-=zds=- 13.01.2015 14:40

Цитата:

Сообщение от sclif83 (Сообщение 317217)
тоже самое, самое интересное что после прошивки справа где коды прошивки появляются FF рядов десять потом 00, такое ощущение что прошивка не заливается по какой то причине

такое часто бывает, если клипса плохо к памяти прижата, вообщем надо потренироваться

sclif83 13.01.2015 14:44

Цитата:

Сообщение от -=zds=- (Сообщение 317223)
такое часто бывает, если клипса плохо к памяти прижата, вообщем надо потренироваться

а как правильней будет подключать с начало клипсу к чипу потом программатор в юсб или на оборот?

bfom 14.01.2015 02:24

Вложений: 3
Цитата:

Сообщение от ancc (Сообщение 313201)
вы сказали
"Если в плате не реализован звук по HDMI, то да"

звук тут не причем. HDMI вообще не будет работать на 2660, соответственно процессоры невзаимозаменяемые.

Цитата:

Сообщение от awtoap (Сообщение 313240)
А если еще внимательно почитать, то 2660 HDMI входа нет как класса! И звук тут некоим боком не валялся.

При всем уважении, но вы оба не правы.
Ну или у меня галлюцинации начались.
Из пяти имеющихся под рукой контроллеров два на RTD2660. Прошивка Андрея, сигнал HDMI с андроид платы RADXA. Ну и три фото
Что скажете?

ancc 16.01.2015 19:53

Цитата:

Сообщение от bfom (Сообщение 317358)
При всем уважении, но вы оба не правы.
Ну или у меня галлюцинации начались.
Из пяти имеющихся под рукой контроллеров два на RTD2660. Прошивка Андрея, сигнал HDMI с андроид платы RADXA. Ну и три фото
Что скажете?

Видимо реалтек уже по-другому маркирует чипы, в оригинальных 2660 HDMI, судя по даташиту, отключен.

halfpipe 31.01.2015 16:26

Перепрошил, все работает, картинка стала лучше появилось родное разрешение 1366х768, цвета намного лучше чем в китайской прошивке. Ancc спасибо!
Как припаяться к 54 ноге rtd2660h, уж больно там мелкие выводы контроллера? Без лупы наверное не обойтись.

-+Bert+- 03.02.2015 20:58

Подскажите пожалуйста, а к этому контроллеру можно подключить какую-нибудь 8" матрицу с разрешением 1280x800?


Часовой пояс GMT +4, время: 22:32.

Работает на vBulletin® версия 3.8.4.
Copyright ©2000 - 2026, Jelsoft Enterprises Ltd.
Перевод: zCarot